濠滨论坛

点击扫描二维码

查看: 30414|回复: 7

[随便港港] 今天起, 海门大东方百货正式闭店停业! 退卡事宜看这里...

[复制链接]

该用户从未签到

发表于 2019-10-9 15:17 | 显示全部楼层 |阅读模式 来自:江苏
10月8日晚间,大东方(600327)发布公告,为优化所属百货业务板块的经营,拟对长期亏损、且经营场地租约接近尾期、市场竞争环境发生变化的控股子公司海门百货,不再继续经营,授权公司管理层组织实施海门百货闭店停业计划,并根据后续内、外部情况,拟定对海门百货的后续处置方式。

公告披露海门百货未经审计的财务数据显示,截至2019年6月30日,海门百货总资产1531.39万元,负债8050.41万元,净资产-6519.02万元,营业收入8282.96万元,净利润8.85万元。

公告显示,海门百货2016年-2018年营业收入分别为2.5亿元、2.04亿元、1.78亿元,分别占当年公司合并报表营业总收入的2.76%、
2.22%、1.95%,本次闭店停业计划不会对公司整体经营状况造成重大影响;海门百货上述三年累计亏损2434.68万元,本次闭店停业计划有利于公司优化资源配置,降低运营成本,减少亏损额度,也有利于优化上市公司的财务结构和财务表现。

公司称,海门百货本次闭店停业会造成一定的商户解约损失、不可转移的固定资产净值损失、员工安置补偿支出等,本次海门百货的闭店停业预计对公司2019年度的整体经营状况不会造成重大影响。

告顾客书
669831f9976eca11babb846aba563f6d.jpg
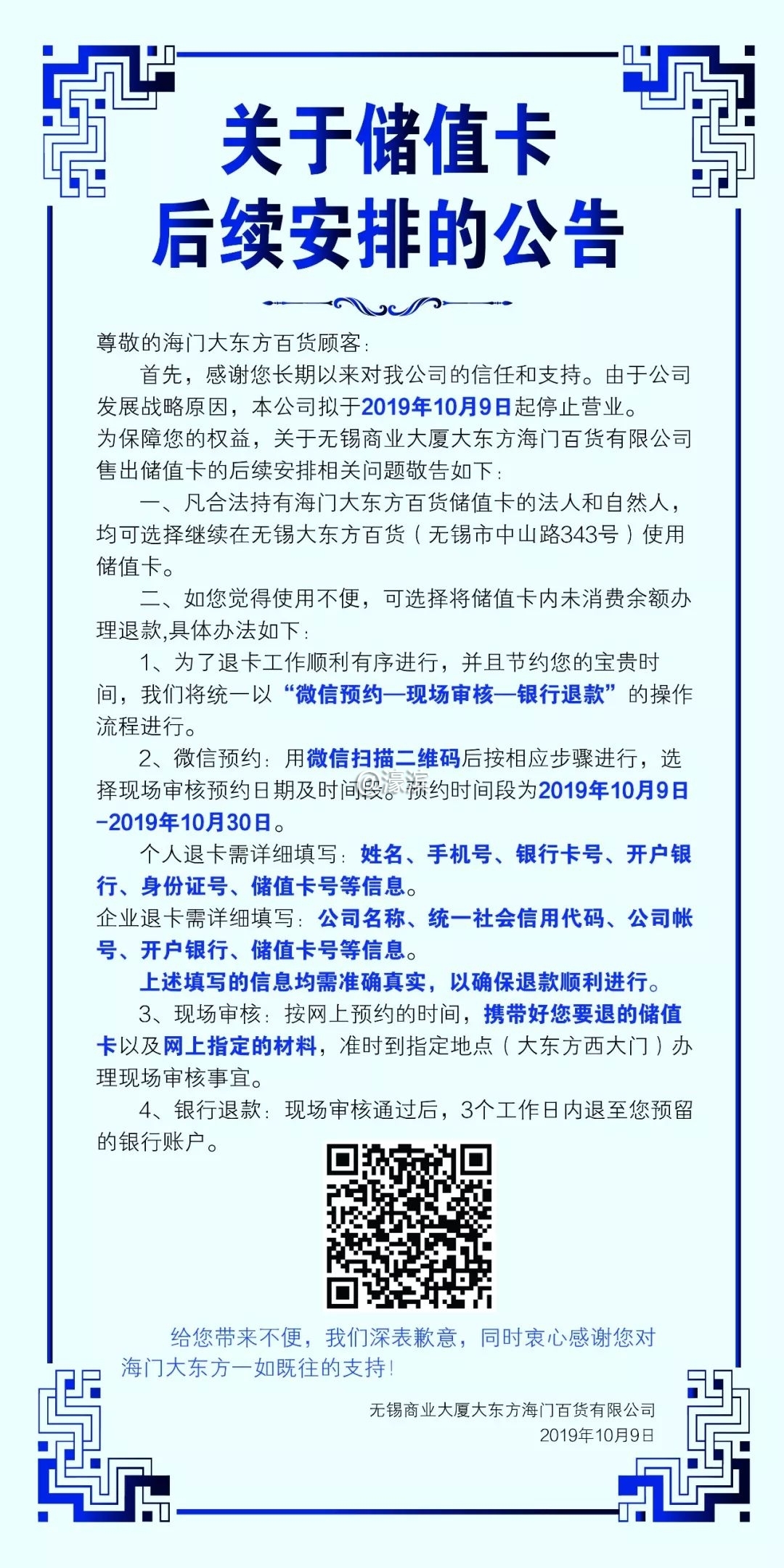
关于储值卡后续安排的公告
67c23268e453f11647d63079c326c231.jpg
关于会员卡积分返利后续安排的公告
23394223054019e7d4265928c1cb644e.jpg
来源:中证网讯、海门大神、大东方百货门店


南通0

该用户从未签到

发表于 2019-10-9 19:29 来自手机客户端 | 显示全部楼层 来自:江苏
不错的商家,还退!看看富源,政府咋就没有一点执行力呢?
回复 支持 3 反对 0

使用道具 举报

  • TA的每日心情
    开心
    2014-8-31 09:21
  • 签到天数: 12 天

    [LV.3]偶尔看看II

    发表于 2019-10-10 08:47 | 显示全部楼层 来自:江苏
    又一个实体店倒闭了,房产绑架一切。
    回复 支持 反对

    使用道具 举报

    该用户从未签到

    发表于 2019-10-10 14:52 | 显示全部楼层 来自:江苏
    诚信商家
    回复 支持 反对

    使用道具 举报

    该用户从未签到

    发表于 2019-10-10 15:06 | 显示全部楼层 来自:江苏
    这个商家还是不错的,讲诚信
    回复 支持 反对

    使用道具 举报

    该用户从未签到

    发表于 2019-10-10 23:24 来自手机WAP | 显示全部楼层 来自:江苏 移动/数据上网公共出口
    很多年之前去过一次觉得很热闹很好,没想到居然要关门了!不知道什么原因导致的?
    回复 支持 反对

    使用道具 举报

    该用户从未签到

    发表于 2019-10-11 09:52 | 显示全部楼层 来自:江苏
    也是多年前去过一次,没想到就没机会再去了
    回复 支持 反对

    使用道具 举报

    该用户从未签到

    发表于 2019-10-11 09:58 | 显示全部楼层 来自:陕西
    微商之害! 远离微商!
    回复 支持 反对

    使用道具 举报

    您需要登录后才可以回帖 登录 | 注册

    本版积分规则

    手机版|无图版|站务联系 | 商务合作 | 平台公约

    信息产业部备案:苏ICP备05014191号-1 经营性ICP许可证:苏B2-20110445 苏公网安备 32060202000307号 © 2001-2019 0513.org All Right Reserved.

    投诉争议 技术支持:第一互联 GMT+8, 2025-12-22 19:35 , Processed in 0.204560 second(s), 14 queries , MemCache On. 站点统计

    快速回复 返回顶部 返回列表