濠滨论坛

点击扫描二维码

查看: 2444|回复: 0

[随便港港] 台风!冷空气!南通国庆天气将…

[复制链接]

该用户从未签到

发表于 2019-9-29 09:34 | 显示全部楼层 |阅读模式 来自:江苏
马上就要开启国庆长假了
今天虽然是星期天但却是正常工作日
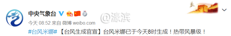
还有一个消息18号台风“米娜”已经生成了
中央气象台官宣:台风“米娜”生成!
4-1.png
4-2.jpg
4-3.jpg
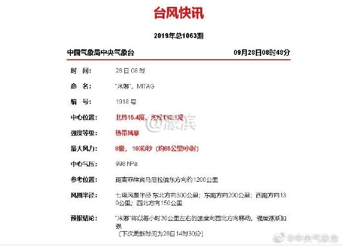
今年第18号台风“米娜”,英文名称:Mitag。
预计“米娜”将以每小时25公里左右的速度向西北方向移动,强度逐渐增强。
南通或受风雨影响,10月1日风力加强
中央气象台预计,9月30日-10月2日,“米娜”将给黄海南部、东海和华东沿海带来较大风雨影响。10月1日夜间转向东北方向移动,趋向朝鲜半岛南部到日本西南部一带。
4-4.jpg
也就是说,国庆期间天气复杂了!现有的天气形势已无法维持,将在10月1日前后被打破。
从目前的移动路径看,10月1日前后“米娜”会来到台湾东部洋面,台风的外围环流将会给华东地区带来不少的水汽,江浙沪地区会受到风雨影响。
从南通气象台今天下午4时发布短期预报来看,30日夜里起到10月1日,南通局部将有小雨或阵雨。10月01日沿江沿海风力逐步加强!提醒大家关注天气预报情况。

今天夜里到明天
多云,明晨前后局部有雾,东北风3-4级
沿江江面东北风4-5级
沿海海面东北风5-6级阵风7级
最高气温28℃
最低气温18℃

9月30日白天
多云转阴,夜里局部有时有小雨
偏东风4-5级
沿江江面偏东风4-5级阵风6级
沿海海面偏东风5-6级阵风7级
最高气温26℃
最低气温18℃

10月1日白天到夜里
多云到阴有时有阵雨
东北风5级阵风6-7级
沿江江面东北风6级阵风7-8级
沿海海面东北风7级阵风8-9级
最高气温25℃
最低气温21℃
南通0
您需要登录后才可以回帖 登录 | 注册

本版积分规则

手机版|无图版|站务联系 | 商务合作 | 平台公约

信息产业部备案:苏ICP备05014191号-1 经营性ICP许可证:苏B2-20110445 苏公网安备 32060202000307号 © 2001-2019 0513.org All Right Reserved.

投诉争议 技术支持:第一互联 GMT+8, 2025-12-23 02:07 , Processed in 0.180812 second(s), 18 queries , MemCache On. 站点统计

快速回复 返回顶部 返回列表