濠滨论坛

点击扫描二维码

查看: 2023|回复: 0

[随便港港] 高大上~第四届国际氢能与燃料电池汽车大会明天在如皋开幕啦!

[复制链接]

该用户从未签到

发表于 2019-9-25 09:10 | 显示全部楼层 |阅读模式 来自:江苏
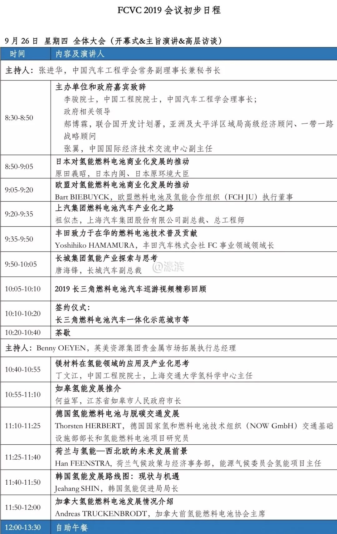
第四届国际氢能与燃料电池汽车大会(FCVC 2019)将于本周四(2019 年 9 月 26 日-28 日)如皋开幕。目前,大会100多名致辞/演讲/圆桌嘉宾均已全部确认,演讲嘉宾国际化程度创新高。来自400+家整车、能源、燃料电池电堆及系统集成、核心零部件及原材料、加氢设施等机构和企业的900多名参会嘉宾已报名参会。
1.jpg
大会3大亮点抢先看
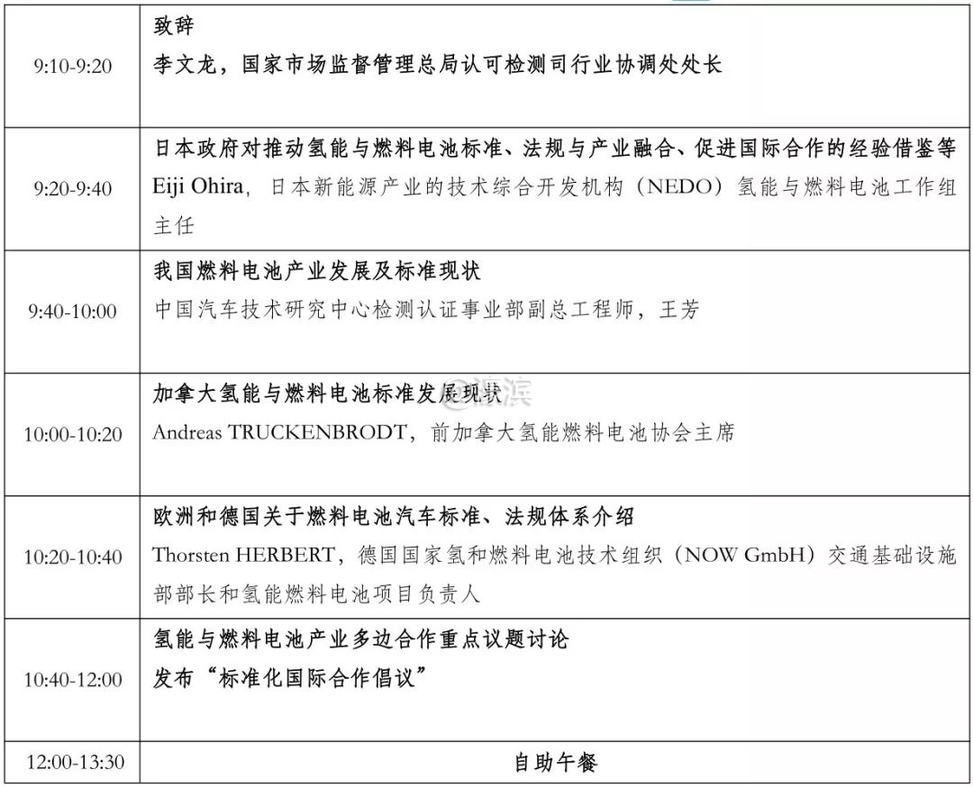
1、国家市场监督管理总局标准创新司、认可与检验检测监管司领导出席分论坛C:标准、法规及检测技术
(时间:9月27日上午9:00-12:00,地点:庆中君瑞酒店二层)主办方:中国汽车工程学会

              会议议题:日本政府对推动氢能与燃料电池标准、法规与产业融合、促进国际合作的经验借鉴等·
                             我国燃料电池产业发展及标准现状·  
                             加拿大氢能与燃料电池标准发展现状·
                             欧洲和德国关于燃料电池汽车标准、法规体系介绍·  
                             氢能与燃料电池产业多边合作重点议题讨论发布“标准化国际合作倡议”

     致辞/演讲嘉宾:李玉冰,国家市场监督管理总局标准创新司副司长·  
                            李文龙,国家市场监督管理总局认可检测司行业协调处处长·  
                            Eiji Ohira,日本新能源产业的技术综合开发机构(NEDO)氢能与燃料电池工作组主任·  
                            王芳,中国汽车技术研究中心检测认证事业部副总工程师·  
                            Andreas TRUCKENBRODT,前加拿大氢能燃料电池协会主 席·  
                           Thorsten HERBERT,德国国家氢和燃料电池技术组织(NOW GmbH)交通基础设施部部  长和氢能燃料电池项目负责人
2、大会、分论坛和国际边会海外嘉宾人数创新高,占比近40%。
大会同期将召开3场国际边会:边会A:国际能源署先进燃料电池技术合作组织电解组会议,8:00-15:00,时代大厦201;
                                               边会B:国际能源署先进燃料电池技术合作组织执委会闭门会议,8:00-16:40,时代大厦109;
                                                         边会C:国际能源署先进燃料电池技术合作组织成员国家进展介绍,16:40-18:30,时代大厦109国际边会均为首次在大会同期召开。同时,海外演讲嘉宾占比创新高,达40%。
3、丰富的投资路演项目,现场配对交流
(27 日全天,庆中君瑞酒店)
                     同期分会场F:项目路演与资本对接:由英美资源公司共同举办,国金证券股份有限公司与世界铂金投资协会协办,将有数10家企业带来优质的路演项目进行现场展示,同时邀请了行业重要投资机构进行项目沟通与对接。
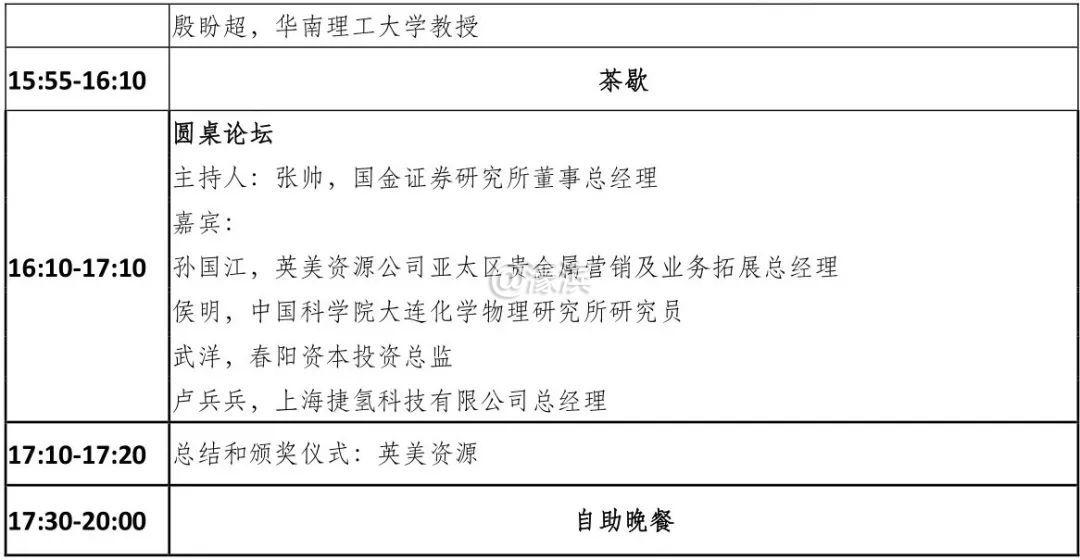
日程安排
2.jpg
3.jpg
4.jpg
5.jpg
6.jpg
7.jpg
8.jpg
接8.jpg
9.jpg
10.jpg
高科技!高大上!期待满满哦~
南通0
您需要登录后才可以回帖 登录 | 注册

本版积分规则

手机版|无图版|站务联系 | 商务合作 | 平台公约

信息产业部备案:苏ICP备05014191号-1 经营性ICP许可证:苏B2-20110445 苏公网安备 32060202000307号 © 2001-2019 0513.org All Right Reserved.

投诉争议 技术支持:第一互联 GMT+8, 2025-12-23 10:07 , Processed in 0.197224 second(s), 19 queries , MemCache On. 站点统计

快速回复 返回顶部 返回列表