濠滨论坛

点击扫描二维码

查看: 36228|回复: 4

王健林怒了,4名管理人员贪腐近亿元!房企贪腐背后:有人一项目贪6000万

[复制链接]

该用户从未签到

发表于 2019-9-9 09:26 | 显示全部楼层 |阅读模式 来自:江苏
一名TOP10房企的首席财务官曾表示,“人的因素是最复杂的因素,人性是复杂的。只要有人,腐败就会发生。”


01

万达4名管理人员涉贪腐近亿元
王健林很生气:训话半个小时

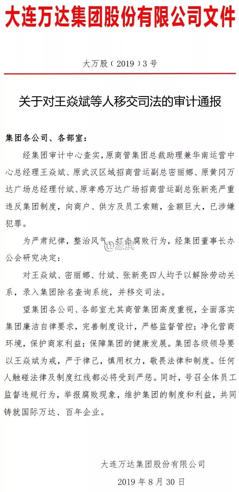
据万达官网,8月30日,万达集团发布内部公告称,4名管理人员严重违反集团制度,向商户、供方及员工索贿,金额巨大,已涉嫌犯罪。目前,万达均与上述4人解除劳动关系,并移交司法。

b1d581adaecff4eb3b91d51bb2f267bc.jpg
万达集团官网截图

8月30日,万达集团发布内部公告称,8月30日万达集团召开了廉洁与遵章守纪教育大会,经集团审计中心查实,商管集团原总裁助理兼华南运营中心总经理王某、武汉区域原招商营运副总经理密某、黄冈万达广场原总经理付某、孝感万达广场原招商营运副总经理张某严重违反集团制度,向商户、供方及员工索贿,金额巨大,已涉嫌犯罪。

目前,万达均与上述4人解除劳动关系,并移交司法。

0a2f61a1cce963c843934edf4cf216ae.jpg

据封面新闻报道,万达集团这起腐败窝案发生在武汉,涉及金额总数近亿元,主要在华南运营中心总经理王某任职武汉期间发生,区域管理层联同地方单店,操纵投标、入股多家出租商户,调任之后仍然收受中标单位的贿赂。

据接近万达的人士透露,这次廉洁大会上,在审计部通报了案情之后,王健林非常生气,发表了时长半个小时的讲话。同时他表示,万达集团坚决打击腐败行为,严惩违法人员,通过加强制度建设、采用科技信息化手段堵塞漏洞、防治腐败,要求全体员工坚守廉洁底线。

一位业内人士称,商管口线,和租户租金直接打交道,历来是比较容易滋生贪腐事件。此前,万达商管条线也曾爆发过贪腐案,有项目管理人员向商户乱收费,建立小金库。

武汉汉街万达广场具有标志性意义。这个商场是万达广场的全国一号旗舰店,是万达集团首家奢侈品购物中心。开业的时候,王健林曾称该项目是最奢华的万达广场。

02

王健林唯一直管的审计部
员工:真的是怕

军人出身的王健林,一直信奉从严治理之道。

王健林曾在一次演讲中特别指出:万达建立了一支强大的审计队伍,我个人在集团不分管具体业务,唯一管的部门就是审计部,审计部就相当于万达集团的纪委。这支团队忠诚、严谨、能力强,在集团内树立了权威,具有很强的威慑力。

据万达审计监督微信公众号披露,王健林对占小便宜、贪污腐败、舞弊零容忍。所以他送给万达高层6个字:勤奋、团结、廉洁。

万达信奉审计是一种哲学。没有约束,“人性本并不善”。所以,审计是必须的!在万达,对于腐败和舞弊始终都是保持高压的态势,任何人不得触摸,一旦触摸,发现一起处理一起。

中国企业家杂志曾报道,一名万达前员工表示,“我们对审计部门的主要感受是怕,我们希望永远不要和他们那边(审计中心)的人有交集。因为当他们找到你的时候,基本上没有什么好事儿。很多人对‘审计中心’真的……真的……是怕。”

王健林在诸多公开场合表达了“无法容忍腐败”的态度,“反腐把国有企业的无边界扩张遏制了,通过反腐把很多官商勾结从市场上扫走了,大幅度降低了市场上的不公平现象。”

不过,最近几年万达内部的腐败情况还是时有发生。

2018年1月21日,王健林在对2017年工作做出总结时称,反腐卓有成效,“审计中心去年查处263起违规事件,解除劳动关系129人,司法立案三起,为企业挽回损失1.3亿元”。

据多家媒体报道,2018年8月1日上午,在建国门的万达总部,两名万达高管被朝阳警方带走。据悉,此次案件或与安徽的项目有关,项目公司以销售去化有困难为由串通集团高管放宽审批权,将房子以极低的折扣卖给了外部供应商,从中赚取差价。此次共牵涉区域公司、集团公司20余人,集团高管个人非法所得金额高达千万。

03

“拿回扣”是常见现象
“一个营销总贪6000万”

房企的内部腐败并不是偶发性事件。

一名TOP3房企的人士曾告诉每日经济新闻者,正常情况下,每家房企每年都会有因为反腐被抓的人,“公司内部设置了审计检查部门,那么多环节,买地、营销,工程采购,每个环节都可能滋生腐败。”

一名在房企负责营销版块的人士也形容,在营销费用上,“拿回扣”在行业是一种很常见的现象。

据第一财经报道,有地产总裁表示:“一个项目营销总直接贪了6000万,我们的项目土地价格只有隔壁项目的一半,利润率至少有60%,但是最后测算只有正常的利润水平。因为那个营销总贪污太多,我们直接报案。”

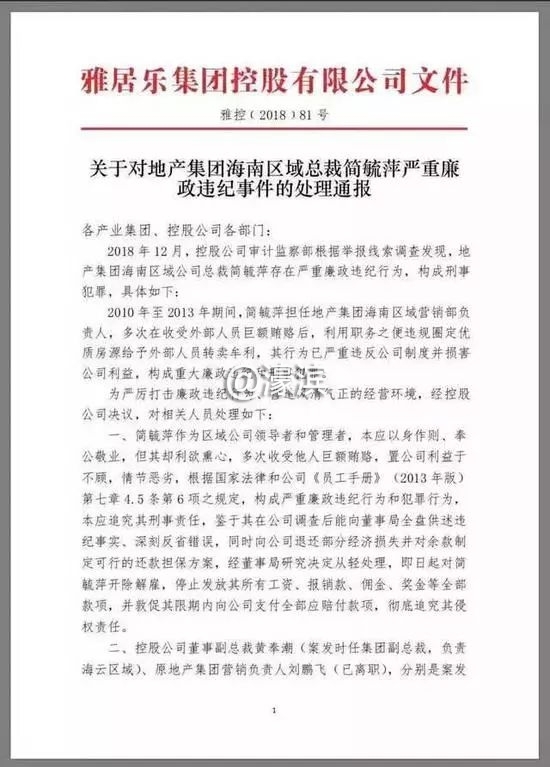
2019年1月,雅居乐地产集团海南区域总裁简毓萍和雅居乐地产集团广州区域副总裁蔡小鹏因严重廉政违纪双双被罚,简毓萍被开除解雇、蔡小鹏被劝退。

7f13341713d82fb0ffc68b09c2edf7c9.jpg
e202ca58af30a856d77bd26e59cb284b.jpg

内部的反腐文件显示,雅居乐集团海南区域总裁简毓萍担任海南区域营销部负责人期间,多次收受外部人员巨额贿赂,利用职务之便违规圈定优质房源给外部人员转卖牟利,其行为已严重违反公司制度并损害公司利益,构成重大廉政违纪,并且涉嫌刑事犯罪。

这些都是公开高调反腐的案例,事实上,房企的内部反腐多数时候都是悄悄地进行。“之前老板很器重的一个人,审计时发现了他有问题,但没有细查,就让他走了。也没对外说。”一名TOP30房企的中层管理人士告诉记者。

“内部其实时不时就会有案例出来”,一名深耕旧改领域的房企人士指出。他提供了两个案例,“有的项目是烂项目,高管收了钱,利用自己职位便利骗老板吹成了好项目”,还有的“旧改项目出现了员工和村里勾结合作欺骗公司的行为”,都很常见。

04

百度、滴滴“反腐风暴”:有人贪了数百万,有人虚报2875元交通费
不止地产圈,互联网公司的反腐风暴,在今年来得格外猛烈。

8月2日,滴滴出行公布2019上半年内部反腐败、反舞弊事件的相关情况。公告显示,滴滴在2019年上半年查处30余起内部违规事件,有29人因严重违规被解聘,其中10人因涉嫌违反法律法规被移送司法。滴滴已将相关违规信息通报“阳光诚信联盟”和“中国企业反舞弊联盟”。

滴滴查处发现内部人员还存在多起违规行为,其非法所得达百万元,最终与其解除合同并移交司法。

cff6633255e326fcc1b395478806a51e.jpg

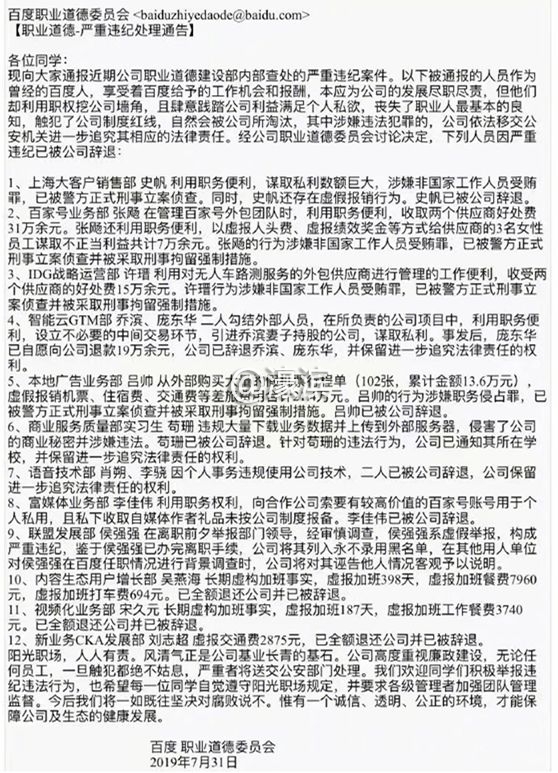
近日,百度也通报了内部12起严重违纪案件。通告称,被通报人员作为曾经的百度人,利用职权挖公司墙角,肆意践踏公司利益满足个人私欲,触犯了公司制度红线。其中14人被辞退,部分人员涉嫌违法犯罪,公司依法移交公安机关进一步追究其相应的法律责任。

其中,新业务CKA发展部刘某虚报交通费2875元,已全额退还公司并已被辞退。

89e2cdf4c9e009712b95bf7b62247e02.jpg

前几天暴风集团实际控制人冯鑫突然被抓就闹得沸沸扬扬,最后公司发公告才知道,原来是因为涉嫌对非国家工作人员行贿,被公安机关拘留。

7月16日,美团原市场营销部三名工作人员因受贿被警方刑事拘留。

就在同一天,360公司也通报称,知识产权部资深总监黄晶收受多家代理商贿赂,已被检查机关批捕。周鸿祎还发朋友圈表达了愤慨:“公司里有些部门有了权力,不是为用户客户服务,而是变成了寻租的工具,这完全违背了公司的基本价值观和文化,要用最锋利的刀子将这些腐烂的肉切掉。

7月19日,小米也在内部通报称,两位中国区市场部员工因违规舞弊,已被辞退并移送公安机关。其中一人为市场总监,主动向合作供应商索要700万的好处费,另一人则向亲戚输送利益。

若论重拳治腐败,阿里巴巴的战绩不得不提,从2012年以来,阿里影业原总裁杨伟东、阿里原CEO卫哲、聚划算原总经理阎利珉、阿里原人力资源部副总裁王凯、前阿里副总裁刘春宁、前合一集团(优酷土豆)副总裁卢梵溪、前阿里影业副总裁孔奇等多位阿里前高管因贪腐或相关管理不周问题被捕。

马云曾表示,“阿里所有人,廉正合规部都可以查,连我也可以。”

一名TOP10房企的首席财务官曾表示,“人的因素是最复杂的因素,人性是复杂的。只要有人,腐败就会发生。”

- END -
来源:21财闻汇综合每日经济新闻 、封面新闻《中国企业家》杂志、21世纪经济报道、证券时报网等


南通0

该用户从未签到

发表于 2019-9-9 09:28 | 显示全部楼层 来自:江苏
这个太可怕了!
回复 支持 反对

使用道具 举报

该用户从未签到

发表于 2019-9-9 09:28 | 显示全部楼层 来自:江苏
贪的太过分,实在是大快人心
回复 支持 反对

使用道具 举报

该用户从未签到

发表于 2019-9-9 09:30 | 显示全部楼层 来自:江苏
坚决挺
回复 支持 反对

使用道具 举报

该用户从未签到

发表于 2019-9-9 09:32 | 显示全部楼层 来自:江苏
人心不足蛇吞象
回复 支持 反对

使用道具 举报

您需要登录后才可以回帖 登录 | 注册

本版积分规则

手机版|无图版|站务联系 | 商务合作 | 平台公约

信息产业部备案:苏ICP备05014191号-1 经营性ICP许可证:苏B2-20110445 苏公网安备 32060202000307号 © 2001-2019 0513.org All Right Reserved.

投诉争议 技术支持:第一互联 GMT+8, 2025-12-24 10:54 , Processed in 0.232225 second(s), 16 queries , MemCache On. 站点统计

快速回复 返回顶部 返回列表