濠滨论坛

点击扫描二维码

查看: 22748|回复: 14

[百姓民声] 执法必严?违法必究?

[复制链接]

该用户从未签到

发表于 2019-9-8 07:34 来自AppWap版 | 显示全部楼层 |阅读模式 来自:江苏
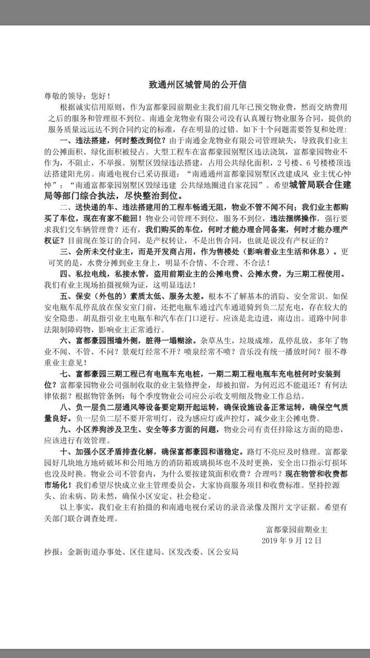
富都豪园金龙物业不作为?违法搭建成风,只顾收钱,不能很好地服务和管理?@通州区金新街道网络发言人 @通州区城管局网络发言人 @通州区住建局网络发言人 希望你们联合执法!@通州区纪委监察委可立案调查?



南通0

该用户从未签到

 楼主| 发表于 2019-9-8 07:34 来自AppWap版 | 显示全部楼层 来自:江苏

执法必严?违法必究?

富都豪园金龙物业不作为?违法搭建成风,只顾收钱,不能很好地服务和管理?@通州区金新街道网络发言人 @通州区城管局网络发言人 @通州区住建局网络发言人 希望你们联合执法!@通州区纪委监察委可立案调查?



回复 支持 反对

使用道具 举报

该用户从未签到

 楼主| 发表于 2019-9-8 07:39 来自手机客户端 | 显示全部楼层 来自:江苏
富都豪园金龙物业不作为?违法搭建成风,只顾收钱,不能很好地服务和管理?@通州区金新街道网络发言人 @通州区城管局网络发言人 @通州区住建局网络发言人 希望你们联合执法!@通州区纪委监察委可立案调查?
回复 支持 反对

使用道具 举报

该用户从未签到

 楼主| 发表于 2019-9-10 12:45 来自手机客户端 | 显示全部楼层 来自:江苏
富都豪园金龙物业你们只收钱不做事的?当场有保安在,我问这些车怎么进来的?明知违章搭建 ,物业不加阻止,还助纣为虐?花钱请你们物业来管理的、来服务的,看看现在小区管成什么样 ?我们大家以后还怎么交物业费?  希望@通州区金新街道网络发言人 @通州区住建局网络发言人 @通州区城管局网络发言人 联合调查处理!
回复 支持 反对

使用道具 举报

该用户从未签到

发表于 2019-9-10 12:59 来自手机客户端 | 显示全部楼层 来自:江苏
别墅两套打通的吧
回复 支持 1 反对 0

使用道具 举报

该用户从未签到

 楼主| 发表于 2019-9-10 13:53 来自手机客户端 | 显示全部楼层 来自:江苏
hansenwioo 发表于 2019-09-10 12:59
别墅两套打通的吧

可能是的
回复 支持 反对

使用道具 举报

该用户从未签到

 楼主| 发表于 2019-9-12 13:17 来自手机客户端 | 显示全部楼层 来自:江苏
回复 支持 反对

使用道具 举报

该用户从未签到

 楼主| 发表于 2019-9-12 13:20 来自手机客户端 | 显示全部楼层 来自:江苏
回复 支持 反对

使用道具 举报

该用户从未签到

 楼主| 发表于 2019-9-12 13:34 来自手机客户端 | 显示全部楼层 来自:江苏
https://a.nthaobin.com/mag/circle/v1/forum/threadWapPage?tid=4154994&themecolor=004080&circle_id=112
回复 支持 反对

使用道具 举报

该用户从未签到

 楼主| 发表于 2019-9-14 09:46 来自手机客户端 | 显示全部楼层 来自:江苏
回复 支持 反对

使用道具 举报

该用户从未签到

 楼主| 发表于 2019-9-14 09:46 来自手机客户端 | 显示全部楼层 来自:江苏
回复 支持 反对

使用道具 举报

该用户从未签到

发表于 2019-9-14 10:40 来自手机客户端 | 显示全部楼层 来自:江苏
金龙物业这种服务,请社会上的小流汒(无保安证)用下流话服务?希望住建局好好管一管,查一查,罚重罚,才得民心。(无证上岗,法律明文规定一万以上五万以下…)
回复 支持 1 反对 0

使用道具 举报

该用户从未签到

 楼主| 发表于 2019-9-15 07:22 来自手机客户端 | 显示全部楼层 来自:江苏
回复 支持 反对

使用道具 举报

该用户从未签到

 楼主| 发表于 2019-9-15 09:40 来自手机客户端 | 显示全部楼层 来自:江苏
某些人会不得善终的,正义终将会到来的,正义必将战胜邪恶。
回复 支持 反对

使用道具 举报

该用户从未签到

 楼主| 发表于 2019-9-16 09:41 来自手机客户端 | 显示全部楼层 来自:江苏
回复 支持 反对

使用道具 举报

您需要登录后才可以回帖 登录 | 注册

本版积分规则

手机版|无图版|站务联系 | 商务合作 | 平台公约

信息产业部备案:苏ICP备05014191号-1 经营性ICP许可证:苏B2-20110445 苏公网安备 32060202000307号 © 2001-2019 0513.org All Right Reserved.

投诉争议 技术支持:第一互联 GMT+8, 2025-12-23 18:53 , Processed in 0.216158 second(s), 15 queries , MemCache On. 站点统计

快速回复 返回顶部 返回列表