濠滨论坛

点击扫描二维码

查看: 12998|回复: 3

[随便港港] 上市名企4名员工午休被开除:只有30分钟吃饭时间!网友:我公司连上厕所都管

[复制链接]

该用户从未签到

发表于 2019-9-7 13:30 | 显示全部楼层 |阅读模式 来自:江苏


午后总是容易犯困
尤其是午饭后,
那眼皮是真的不听话

42c06c9da860f7663f8c49e43d2d3204.jpg

所以每天利用午休
睡半个小时午觉是要紧事儿
但看到下面这条微博热搜后
扬晚君立刻就清醒了

637b563f996bf26ba0b5edb08659560c.jpg

海尔4名员工饭后午睡被开除

啥?午休也会被开除?
是的,你没有听错!
近日,海尔集团4名员工因为饭后午睡
被巡查人员拍照后
责令一周内办理离职引发热议。

3948a2e15533e99513794e049b351120.jpg

“关于中午脱岗睡觉的通报”里称
该4名员工于2019年8月27日
午餐后不及时返回工作岗位
在创牌一楼咖啡厅睡觉
让这4人在当周走完离职流程!

122f90c469828c90ddce59f4e36aefb6.jpg
df1ae35de0c2233de674a28f55b621d8.jpg

记者来到位于青岛的海尔总部后
一位员工告诉记者
他们中午只有30分钟吃饭时间
有巡查人员检查不准午休!
另一位员工也称海尔集团总部的管理是比较严!

f369548698ca587975d57d4dc4c26172.jpg

网友:我们公司更可怕,连上厕所都要管!
339009aa038834a443a4c14027d4c918.jpg
连午休时间都没有,
这规定不人性、不科学
应该取缔!
f386c09ce12875ecf2aad163fc69b502.jpg 2125a494710ff8e9a14784db42dbfce7.jpg
要知道现在吃个午饭花费的时间都要个把小时了! 3f645a29f7cd8ba9f2165b2fdef0cb5c.jpg fa2cb7bb9b2fe65cfce53cfc0bfb4d9f.jpg
只有休息好才有精神干活!
edc4ff7d96dde08762cea53a70f1a907.jpg 85949f76ea10ed294f8afda0bc0b7e86.jpg 2af768b6e8f781d408c77e076c901366.jpg
还有网友称设置不合理规定的不止海尔一家我们公司比海尔更过分吃饭时间只给10分钟!
75e550204e83d20d3428ffd674aac14f.jpg
周末了还在无偿加班!
0b4f2b47707713268a82e6db7cbdc2c8.jpg
不仅规定上班期间不得吃零食、不得聊天接私人电话不得超过5分钟,就连上厕所也要管! e6365524547f2561e594ed2e8a2f7ac4.jpg 7617d36d6675b1c1d225bcbb8b7994f7.jpg
更奇葩的是还有让员工“自愿”加班的!
9da92c6e7ba21becf81ff311a53d30c2.jpg 上月周到上海app就曝光过
今年8月份起,自己所在公司的要求员工将每天加班时间填写在登记表里,然后老板周六都登记加班,员工不得不硬着头皮来加班但让员工感到不爽的是,
因此没有加班费! 6b45383aa24d71e2e00b7d79259dd353.jpg

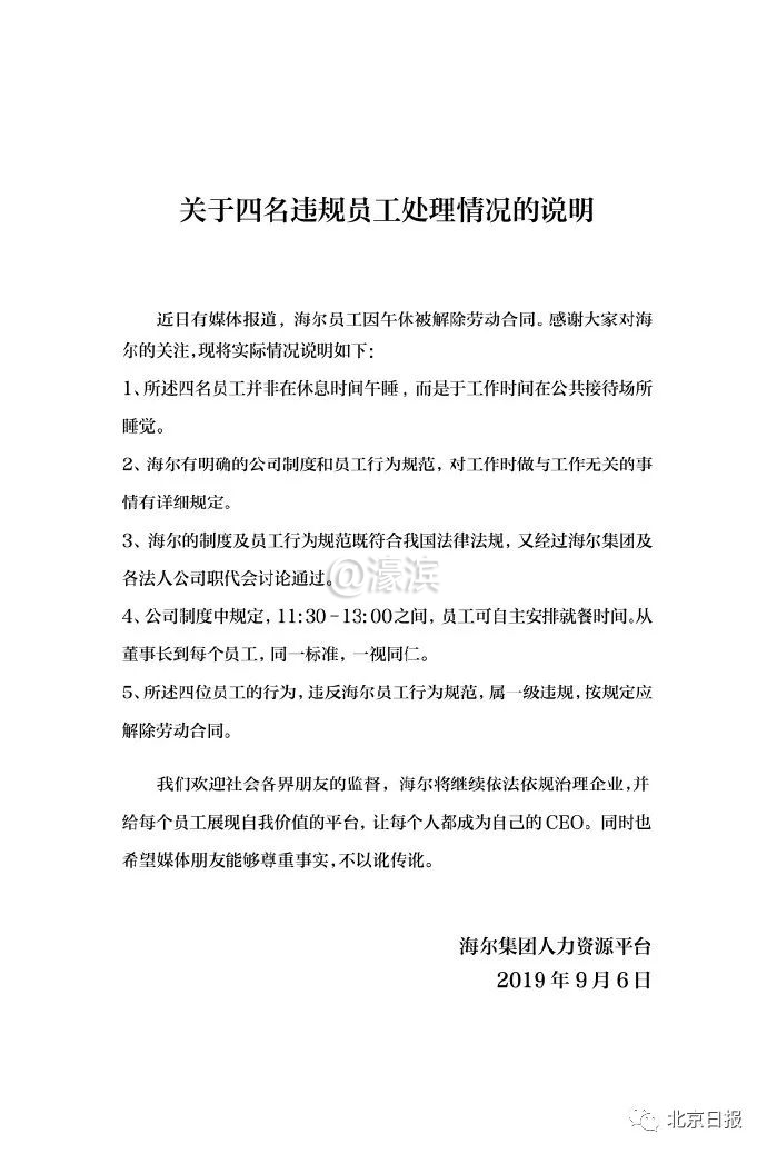
海尔回应
昨天下午,海尔集团针对此事进行了回应:

海尔称所述四名员工并非在休息时间午睡,而是于工作时间在公共接待场所睡觉。

同时表示,海尔有明确的公司制度和员工行为规范,既符合我国法律法规,又经过海尔集团及各法人公司职代会讨论通过。

所述四位员工的行为,违反海尔员工行为规范,属一级违规,按规定应解除劳动合同。

同时,海尔集团对“公司午休只有半小时”的说法也进行了“辟谣”,声明公司制度中规定,11:30—13:00之间,员工可自主安排就餐时间。从董事长到每个员工,同一标准,一视同仁。

157117daa5cf052710a343baa809c469.jpg


员工到底有没有午休权?
其实,对于公司是否必须存在午休午休时长多少我国现行法律法规并无明确规定一般由用人单位自行决定但是,用人单位需保证劳动者每日工作时间不超过八小时平均每周工作时间不超过四十四小时(标准工时制)
对此,也有部分公司会在劳动合同或公司规章制度上区分“工作时间”与“午休时间”并注明“午休时间”不计入“工作时间”从而避免日后由此产生加班费的争议这种情况下,员工只需认真遵守就行!
如果公司没有区分“工作时间”与“午休时间”但工作时间为早上十点至下午六点或者早上九点至下午五点,那么我们也可以推断出劳动合同或者公司规章制度中规定的八小时工作时间已经包含了“午休时间”!对于午休这件事情用人单位还是不要太过苛责为好,毕竟只要大家能够按要求完成工作,具体如何完成、时间怎么分配的并不需要过于硬性地提出要求!你们说对吗?
南通0
2e4fb24344227ead00b08b72c3af6a07.jpg
7f8134d3452ec0406ed0d5a91ba230b4.jpg

点评

现在的海尔产品,质量已经大不如从前了!  发表于 2019-9-7 22:39

该用户从未签到

发表于 2019-9-7 17:38 来自手机WAP | 显示全部楼层 来自:江苏
上厕所要管这是可以的,我想问一下,卫兵想上厕所是不是想去就去?大酒店的前台如果是一个人你想去就去?制度就是制度,规矩就是规矩,吃的这碗饭就得守规矩。当然,上厕所这些小问题都是有安排的。
回复 支持 反对

使用道具 举报

该用户从未签到

发表于 2019-9-7 18:11 | 显示全部楼层 来自:广东
我们还会骂不靠谱了吗?
回复 支持 反对

使用道具 举报

您需要登录后才可以回帖 登录 | 注册

本版积分规则

手机版|无图版|站务联系 | 商务合作 | 平台公约

信息产业部备案:苏ICP备05014191号-1 经营性ICP许可证:苏B2-20110445 苏公网安备 32060202000307号 © 2001-2019 0513.org All Right Reserved.

投诉争议 技术支持:第一互联 GMT+8, 2025-12-24 00:16 , Processed in 0.251913 second(s), 19 queries , MemCache On. 站点统计

快速回复 返回顶部 返回列表