濠滨论坛

点击扫描二维码

查看: 132605|回复: 51

[随便港港] 苏州机场来了,南通新机场疑云?民航局正式表态!

[复制链接]

该用户从未签到

发表于 2019-9-6 20:17 | 显示全部楼层 |阅读模式 来自:江苏
南通新机场规划建设一直受到社会各界高度关注。

南通人在关心机场到底是选址海门四甲?还是通州二甲?

南通周边的城市群兄弟们,则是对南通新机场和上海之间的关系感兴趣,尤其在前几天,苏州市交通运输局释放出消息,“当前苏州机场的规划选址、空域研究等前期工作已经完成”
e3b361d7014f5b71233f422d3cfbc843.jpg
这之间的关系更加扑朔迷离,南通新机场在扮演什么角色?会不会再出波澜?
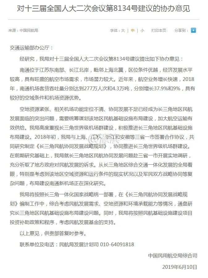
官方答复来了,中国民航局在近日公布的一份全国人大代表建议答复中,披露了主管部门对南通新机场规划建设的态度

f0c7bb4a851d9d00c3cc82192fbe4197.jpg ▲ 图片来源于网络
民航局经商国家发改委
对规划南通新机场作出答复

全国人大代表陈锦石向2019年3月召开的十三届全国人大二次会议提出了关于规划建设南通新机场的建议。
民航局在《对十三届全国人大二次会议第5987号建议的答复》(以下简称《答复》)中表示,空域问题已经成为长三角地区规划布局新机场的前置性条件,建议请江苏省进一步加强与相关省市、军方有关部门的沟通协调,扎实做好前期研究和论证比选。《答复》成文于2019年7月17日。
aa270a1d0d77b6ddcb0829dc694bf431.jpg ▲ 图片来源于网络
▼ 内容如下
南通机场于1993年正式通航,现飞行区等级指标4D,拥有1条长3400米的跑道、1.5万平方米的航站楼以及相关配套设施,另有5.2万平方米的航站楼正在建设中。
2018年完成旅客吞吐量277.1万人次、货邮吞吐量4.3万吨,同比分别增长37.9%、9%,客货运输增速较快。根据南通机场总体规划,远期规划2条跑道,满足年旅客吞吐量1600万人次需求。
正在实施的航站楼改扩建工程完成后,机场基础设施保障能力将进一步提升,能够满足未来较长一段时间的区域航空运输发展需要。
4cd1739504041ef0f44c46e29ef2b8a7.jpg ▲ 图片来源于网络
长三角地区经济社会发展程度高,航空运输需求旺盛,市场潜力大,尤其是在上海两场容量趋于饱和的情况下,客观上需要统筹发展需求和供给匹配度、空地资源和环境承载力,谋划该地区民航基础设施布局建设,加大航空运输有效供给。
同时,长三角地区空海军及民航机场密集,军民双方飞行量均很大且增速较快,空地资源不足,运行难度大,是全国空域条件最为复杂的地区之一。空域问题已经成为长三角地区规划布局新机场的前置性条件。
建议请江苏省进一步加强与相关省市、军方有关部门的沟通协调,扎实做好前期研究和论证比选。民航局将会同国家发改委结合长三角区域机场布局、空域配置、军用机场迁建、综合交通等情况予以统筹研究。
61ac9c4f306cd9ad7fdfa880b61174be.jpg ▲ 图片来源于网络


建设规划南通新机场
江苏省支持,阶段性成果显著

2018年8月,南通市委书记陆志鹏在接受江苏媒体“交汇点客户端”采访时透露,南通正规划建设新机场。
一方面,南通空域容量和地面交通条件较好,与周边机场之间的距离比较均衡。在现有空域结构下,南通新机场满足空域容量限制的最大年旅客吞吐量约2360万人次;如果进一步推进空域结构和飞行程序优化等举措,南通新机场满足空域容量限制的最大年旅客吞吐量可以达到4900万人次以上。
另一方面,上海虹桥、浦东两大机场即将进入理论饱和状态,预计到2035年旅客吞吐量将达到2.3亿人次,未来将有6000万的溢出量。陆志鹏同时透露,南通新机场将通过北沿江高铁,与上海虹桥、浦东机场快速联通,建成“轨道上的机场”
bc8960a96c475e9d783ddfae8bf9cc06.jpg ▲ 图片来源于网络
南通新机场的规划建设得到了江苏省的支持,并取得较为丰富的阶段性成果。
  • 2019年1月,推动南通新机场规划建设被写入江苏省政府工作报告。


  • 1月底,中国民航工程咨询公司在南通召开了南通新机场选址报告评审咨询会。
  • 7月12日,南通市长徐惠民在江苏“政风热线·市长上线”直播节目中表示,南通新机场规划建设被列入《长江三角洲区域一体化发展规划纲要》,将成为上海国际航空枢纽重要组成部分,和上海虹桥机场、浦东机场共同组成上海航空主枢纽。


  • 8月21日于上海举行的“通州区投资价值研讨暨2019年地产招商推介会”上,南通市自然资源局通州分局副局长邹秦川表示新机场正处于初步选址阶段,海门四甲镇和通州二甲镇两个选址方案正在比对,年底前有望获批。


dff552da3c8509d48eefb6551aac7512.jpg
▲ 图片来源于网络
南通、苏州
这场拉力赛没有输家

南通新机场规划建设,同时还面临着经济强市苏州机场规划建设的“竞争”。

8月23日,苏州市交通局局长陆文华在苏州广播电视总台“政风行风热线”节目中表示,苏州已经完成机场的规划选址、空域、航路以及必要性和场址环评研究
陆文华称,无论是从老百姓的美好出行需求,还是长三角地区的机场吞吐量缺口来看,苏州机场的规划建设都非常必要而且十分紧迫。 fb7aa01d9d9dee92da8cea00d346fd33.jpg 832cdc6d4ee9140daad497683ea53472.jpg 389face251fff03b60de745252d37b95.jpg efe03827a085efe87f662c0dc5726f50.jpg

▲ 图片来源于网络
南通和苏州,到底谁是大赢家呢?两座城市都是胜出者。
因为从目前得到的消息中看来,南通新机场规划建设被列入《长江三角洲区域一体化发展规划纲要》,将成为上海国际航空枢纽重要组成部分,定位是长三角的空铁枢纽
苏州机场则是从航空运输方面需求、长三角地区的机场吞吐量缺口出发,规划建设苏州机场,定位为区域性机场
2a237f386490d022269e53ba124ac468.jpg
▲ 图片来源于网络


本文相关素材来源于澎湃新闻、南通楼市观察、点赞南通往期报道、网络等,侵权即删
编辑:苏老柒  转载自 点赞南通
南通0
  • TA的每日心情
    开心
    2013-11-28 22:54
  • 签到天数: 1 天

    [LV.1]初来乍到

    发表于 2019-9-6 20:28 来自手机客户端 | 显示全部楼层 来自:江苏 移动/数据上网公共出口
    南通的领导喜欢吹泡泡
    回复 支持 3 反对 0

    使用道具 举报

    该用户从未签到

    发表于 2019-9-6 20:30 | 显示全部楼层 来自:江苏
    民航局官网上还有另一份回复其上级单位交通运输部办公厅的,里面明确交代了民航总局18年初就和苏、浙、皖、沪三省一市签订了合作协议,共同制定发展规划,实地调研,从长三角综合交通一体化的全局着想,深化研究南通新机场的布局建设。这从段话里明显就可以看出,南通新机场的前期工作,民航总局是从一开始就参与的,而且还在继续推进中。
    1010.jpg
    回复 支持 1 反对 0

    使用道具 举报

    该用户从未签到

    发表于 2019-9-6 20:31 | 显示全部楼层 来自:江苏
    民航局回复个人和上级单位就是完全不同两种措辞,一个是纯粹的打马虎眼,另一个就是如实交代。
    回复 支持 1 反对 0

    使用道具 举报

    匿名
    发表于 2019-9-6 20:41 来自手机客户端 | 显示全部楼层 来自:江苏
    提示: 作者被禁止或删除 内容自动屏蔽
    回复 支持 4 反对 0

    使用道具 举报

    发表于 2019-9-6 20:45 来自手机微信 | 显示全部楼层 来自:江苏
    提示: 作者被禁止或删除 内容自动屏蔽
    回复 支持 1 反对 0

    使用道具 举报

    该用户从未签到

    发表于 2019-9-6 20:48 来自手机客户端 | 显示全部楼层 来自:江苏
    南通新机场明显大于苏州机场,南通稍胜一筹
    回复 支持 3 反对 0

    使用道具 举报

    该用户从未签到

    发表于 2019-9-6 21:12 来自手机客户端 | 显示全部楼层 来自:江苏
    一个年初的提案,这都大半年过去了,听风就是雨,有没有点自己的思想
    回复 支持 3 反对 0

    使用道具 举报

    该用户从未签到

    发表于 2019-9-6 21:13 来自手机客户端 | 显示全部楼层 来自:江苏
    苏州机场04年就说规划好了,到现在还是遥遥无期,所以苏州机场就是瞎叫罢了,建不了的
    回复 支持 2 反对 1

    使用道具 举报

    头像被屏蔽

    该用户从未签到

    发表于 2019-9-6 21:23 来自手机客户端 | 显示全部楼层 来自:江苏
    提示: 该帖被管理员或版主屏蔽
    回复 支持 3 反对 0

    使用道具 举报

    该用户从未签到

    发表于 2019-9-6 21:52 来自手机WAP | 显示全部楼层 来自:广西
    新机场要被苏州争过去了,长江以北经济恐怕要永远沉沦下去了
    回复 支持 4 反对 0

    使用道具 举报

    该用户从未签到

    发表于 2019-9-6 21:57 来自手机客户端 | 显示全部楼层 来自:江苏
    lm8466 发表于 2019-09-06 20:30
    民航局官网上还有另一份回复其上级单位交通运输部办公厅的,里面明确交代了民航总局18年初就和苏、浙、皖、沪三省一市签订了合作协议,共同制定发展规划,实地调研,从长三角综合交通一体化的全局着想,深化研究南通新机场的布局建设。这从段话里明显就可以看出,南通新机场的前期工作,民航总局是从一开始就参与的,而且还在继续推进中。

    不要过度自信要团结,
    回复 支持 2 反对 0

    使用道具 举报

    该用户从未签到

    发表于 2019-9-6 23:09 来自手机WAP | 显示全部楼层 来自:江苏
    sune 发表于 2019-9-6 21:52
    新机场要被苏州争过去了,长江以北经济恐怕要永远沉沦下去了

    一个机场还不至于这样,关键还是要看实业。
    回复 支持 反对

    使用道具 举报

    该用户从未签到

    发表于 2019-9-6 23:32 来自手机WAP | 显示全部楼层 来自:江苏 移动/数据上网公共出口
    国家的战略规划是一个地级市去北京闹闹就能改变的了的嘛。苏州建机场有这个可能但是规模肯定是不可能达到浦东虹桥那样子的规模的甚至都达不到无锡机场那样子的规模苏吹眼光小心眼小。其实南通工业上很需要苏州来合作的。苏州不知道去做合作共赢的事 。反而一直在做搅屎棍的存在。
    回复 支持 1 反对 0

    使用道具 举报

    该用户从未签到

    发表于 2019-9-7 01:57 | 显示全部楼层 来自:江苏
    南通新机场已经进入大大亲自谋划,长老会审定通过的长三角一体化规划纲要,是大局已定的事情,民航局能不知道纲要?民航局实际是想告诉苏州,长三角空域很紧张,苏州周边浦东、虹桥、无锡、嘉兴、南通五个民航机场,还有数个军用机场,苏州就别折腾了,自己搞个市级层面的规划没有用。苏州机场没有进长三角一体化规划纲要,就说明已经没戏了!
    回复 支持 3 反对 1

    使用道具 举报

    该用户从未签到

    发表于 2019-9-7 07:06 来自手机客户端 | 显示全部楼层 来自:江苏
    对今年苏州代表的建议有没有答复?
    回复 支持 反对

    使用道具 举报

    该用户从未签到

    发表于 2019-9-7 09:16 来自手机客户端 | 显示全部楼层 来自:江苏
    **** 作者被禁止或删除 内容自动屏蔽 ****

    敢问你是哪里人?在这里通吹通吹的,卑劣的很啊!
    回复 支持 反对

    使用道具 举报

    该用户从未签到

    发表于 2019-9-7 09:24 来自手机客户端 | 显示全部楼层 来自:江苏
    15年后的利好都已经透支了
    回复 支持 反对

    使用道具 举报

    该用户从未签到

    发表于 2019-9-7 09:32 | 显示全部楼层 来自:上海
    老怼着苏州干什么,苏州建苏州的机场,南通建南通的机场。没有任何矛盾。将来中国的机场数量至少要翻10倍。
    回复 支持 2 反对 0

    使用道具 举报

    匿名
    发表于 2019-9-7 09:38 | 显示全部楼层 来自:陕西
    提示: 作者被禁止或删除 内容自动屏蔽
    回复 支持 2 反对 0

    使用道具 举报

    该用户从未签到

    发表于 2019-9-7 10:44 来自手机客户端 | 显示全部楼层 来自:北京
    各建所需
    回复 支持 反对

    使用道具 举报

  • TA的每日心情
    开心
    2018-5-17 10:22
  • 签到天数: 285 天

    [LV.8]以坛为家I

    发表于 2019-9-7 11:00 来自手机客户端 | 显示全部楼层 来自:江苏
    新机场没有了?   
    回复 支持 反对

    使用道具 举报

    该用户从未签到

    发表于 2019-9-7 12:46 来自手机客户端 | 显示全部楼层 来自:江苏
    lucky513 发表于 2019-09-07 01:57
    南通新机场已经进入大大亲自谋划,长老会审定通过的长三角一体化规划纲要,是大局已定的事情,民航局能不知道纲要?民航局实际是想告诉苏州,长三角空域很紧张,苏州周边浦东、虹桥、无锡、嘉兴、南通五个民航机场,还有数个军用机场,苏州就别折腾了,自己搞个市级层面的规划没有用。苏州机场没有进长三角一体化规划纲要,就说明已经没戏了!

    事情没发展到最后,别这么武断好不好,难道南通就不存在空域问题了,只要有问题,三鸡早晚得凉,上了纲要也没用
    回复 支持 反对

    使用道具 举报

    该用户从未签到

    发表于 2019-9-7 14:37 来自手机客户端 | 显示全部楼层 来自:江苏
    天天66 发表于 2019-09-07 09:32
    老怼着苏州干什么,苏州建苏州的机场,南通建南通的机场。没有任何矛盾。将来中国的机场数量至少要翻10倍。

    没空域啊,看看民航的回复,上报机场前提条件就是先跟周边协调好空域,如果南通这么好的空域都建不了机场,苏州还建个屁啊!苏州在虹桥主航道之下,离硕放更是近在咫尺,如果苏州要建机场,除非关了虹桥或者硕放
    回复 支持 1 反对 0

    使用道具 举报

    您需要登录后才可以回帖 登录 | 注册

    本版积分规则

    手机版|无图版|站务联系 | 商务合作 | 平台公约

    信息产业部备案:苏ICP备05014191号-1 经营性ICP许可证:苏B2-20110445 苏公网安备 32060202000307号 © 2001-2019 0513.org All Right Reserved.

    投诉争议 技术支持:第一互联 GMT+8, 2025-12-23 08:45 , Processed in 0.259508 second(s), 21 queries , MemCache On. 站点统计

    快速回复 返回顶部 返回列表