濠滨论坛

点击扫描二维码

查看: 55764|回复: 16

[焦点爆料] 民航总局关于南通新机场的另一份回复

[复制链接]

该用户从未签到

发表于 2019-9-6 20:10 | 显示全部楼层 |阅读模式 来自:江苏
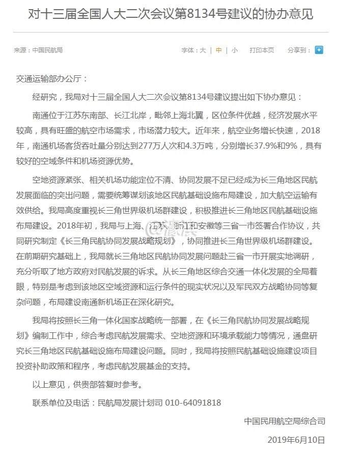
这两天网上流传民航总局对中南老总陈锦石关于建设南通新机场的回复,有版友据此认为南通新机场的建设遇到了很大的困难。但很奇怪,民航总局网站里还有另外一份回复怎么澎湃网不发出来?这份回复里明确讲到了“民航局就长三角地区民航协同发展问题赴三省一市开展实地调研,充分听取了地方政府对民航发展的诉求。从长三角地区综合交通一体化发展的全局着眼,特别是考虑到该地区空域资源和运行条件的现实状况及军民双方战略协同等复杂问题,布局建设南通新机场正在深化研究。”

1010.jpg
注意两个回复的主体不一样,一个是个人,一个是中央机关单位。
回复陈锦石全是套话,没一点实际内容。先介绍兴东的规划,再谈长三角空域紧张,最后说要江苏先和有关省市、军方协调,做好前期工作,然后民航总局再统筹研究。全篇读下来的感觉就是我民航总局还不知道这事,要等你们先自己谈妥才轮到我出场。

但回复交通运输部办公厅(交通部算是民航总局的上级单位吗?)时直接了当的说了,民航总局18年初就和苏、浙、皖、沪三省一市签订了合作协议,共同制定发展规划,实地调研,从长三角综合交通一体化的全局着想,深化研究南通新机场的布局建设。这从段话里明显就可以看出,南通新机场的前期工作,民航总局是从一开始就参与的,而且还在继续推进中。

南通0

点评

看看***以往对机场选址的报道,你会发现一有对南通不利的消息,***会马上跳出来。***是上海的媒体,这么不给强哥面子  发表于 2019-9-7 19:34

该用户从未签到

发表于 2019-9-7 10:56 来自手机WAP | 显示全部楼层 来自:江苏
一个是6月10号民航局一个部门对交通运输部的汇报,一个是7月17日与发改委协商后两个部门对全国人大代表的回复
回复 支持 2 反对 0

使用道具 举报

该用户从未签到

发表于 2019-9-7 12:11 来自手机WAP | 显示全部楼层 来自:江苏 电信/全省通用
陈总也慌啊,机场关系他的未来甚至可能是命运!哈哈哈!
回复 支持 1 反对 0

使用道具 举报

该用户从未签到

发表于 2019-9-7 14:39 来自手机客户端 | 显示全部楼层 来自:江苏
这个六月份回复的时候,南通新机场还没列入一体化规划吧,以当时的情况,民航总局绝对只能打哈哈,玩太极了
回复 支持 反对

使用道具 举报

该用户从未签到

发表于 2019-9-7 14:56 来自手机客户端 | 显示全部楼层 来自:江苏
kkyy 发表于 2019-09-07 14:39
这个六月份回复的时候,南通新机场还没列入一体化规划吧,以当时的情况,民航总局绝对只能打哈哈,玩太极了

你说反了,还没睡醒吧
回复 支持 反对

使用道具 举报

该用户从未签到

发表于 2019-9-7 15:26 来自手机客户端 | 显示全部楼层 来自:江苏
所以无良媒体拿那个过时的事出来说,不是蠢就是坏,动机不良
回复 支持 反对

使用道具 举报

该用户从未签到

发表于 2019-9-7 15:52 来自手机客户端 | 显示全部楼层 来自:江苏
修好要有人去坐才行,南通机场发展多少年了,机场吞吐量,要数据说话的,不要建起来亏本经营,那就麻烦了
回复 支持 0 反对 1

使用道具 举报

该用户从未签到

 楼主| 发表于 2019-9-7 17:00 | 显示全部楼层 来自:江苏
kkyy 发表于 2019-9-7 14:39
这个六月份回复的时候,南通新机场还没列入一体化规划吧,以当时的情况,民航总局绝对只能打哈哈,玩太极了

你说反了吧,一个是回复个人代表,一个是回复上级单位,你说民航局哪个说实话,那个打马虎眼儿?
回复 支持 反对

使用道具 举报

该用户从未签到

发表于 2019-9-7 17:10 来自手机WAP | 显示全部楼层 来自:江苏
说这么多其实用一句俗语就搞定了:八字还没一撇
回复 支持 1 反对 0

使用道具 举报

该用户从未签到

发表于 2019-9-7 17:40 来自手机客户端 | 显示全部楼层 来自:江苏
lm8466 发表于 2019-09-07 17:00
你说反了吧,一个是回复个人代表,一个是回复上级单位,你说民航局哪个说实话,那个打马虎眼儿?

两个回复也没看出什么差别,就是八字还没一撇
回复 支持 1 反对 0

使用道具 举报

该用户从未签到

 楼主| 发表于 2019-9-8 11:51 | 显示全部楼层 来自:江苏
laduoduo 发表于 2019-9-7 17:40
两个回复也没看出什么差别,就是八字还没一撇

那你就看我1楼说的就行了。 机场建设不是简单的修路,需要省、市、民航局、空军等多方面参与,所以前提条件就是有上层的规划支撑。回复交通部时,民航局坦诚了从18年初就参与了南通新机场的前期工作(而回复陈锦石时则是一个局外人的口气),所以我说向老百姓打马虎眼儿。
机场的建设周期很长,5-10年都不奇怪,所以不要指望这两年就能落地。
回复 支持 反对

使用道具 举报

该用户从未签到

发表于 2019-9-8 13:02 | 显示全部楼层 来自:江苏
一切以国家顶层设计的长三角一体化规划纲要为准!地方省市的规划都必须以纲要为总揽,苏州机场根本没有进纲要,自己市级层面规划的所谓机场....只能呵呵

已经印发的《长江三角洲区域一体化发展规划纲要》提出,长三角将编制实施长三角民航协同发展战略规划,要合力打造世界级机场群。

巩固提升上海国际航空枢纽地位,增强面向长三角、全国乃至全球的辐射能力。
规划建设南通新机场,成为上海国际航空枢纽的重要组成部分。
优化提升杭州、南京、合肥区域航空枢纽功能,增强宁波、温州等区域航空服务能力,支持苏南硕放机场建设区域性枢纽机场。
加快合肥国际航空货运集散中心、淮安航空货运枢纽建设,规划建设嘉兴航空联运中心。

今天(7月12日)上午,南通市市长徐惠民在江苏《政风热线.市长上线》直播节目中公布“正版消息”:南通新机场规划建设已被列入《长江三角洲区域一体化发展规划纲要》,成为上海国际航空枢纽重要组成部分,和上海虹桥机场、浦东机场共同组成上海航空主枢纽。
QQ截图20190902084832.jpg
QQ截图20190902084946.jpg

回复 支持 1 反对 0

使用道具 举报

该用户从未签到

发表于 2019-9-8 13:16 来自手机WAP | 显示全部楼层 来自:江苏
陈锦石这个暴发户自以为是,添乱,不是你搞房地产只要胆大,送利益就行的。
回复 支持 反对

使用道具 举报

该用户从未签到

发表于 2019-9-8 17:24 来自手机WAP | 显示全部楼层 来自:江苏
我在农村里参加酒席,农民就喜欢闲扯“你认识谁谁谁”“谁谁谁是我家谁谁谁的谁谁谁”“谁谁谁老厉害了”
回复 支持 反对

使用道具 举报

匿名
发表于 2019-9-8 17:50 来自手机WAP | 显示全部楼层 来自:江苏
提示: 作者被禁止或删除 内容自动屏蔽
回复 支持 反对

使用道具 举报

匿名
发表于 2019-9-8 18:00 来自手机WAP | 显示全部楼层 来自:江苏
提示: 作者被禁止或删除 内容自动屏蔽
回复 支持 反对

使用道具 举报

您需要登录后才可以回帖 登录 | 注册

本版积分规则

手机版|无图版|站务联系 | 商务合作 | 平台公约

信息产业部备案:苏ICP备05014191号-1 经营性ICP许可证:苏B2-20110445 苏公网安备 32060202000307号 © 2001-2019 0513.org All Right Reserved.

投诉争议 技术支持:第一互联 GMT+8, 2025-12-24 05:24 , Processed in 0.249290 second(s), 26 queries , MemCache On. 站点统计

快速回复 返回顶部 返回列表