濠滨论坛

点击扫描二维码

查看: 38608|回复: 20

[新闻快讯] 富力单方毁约让购房者背锅?住建局:合同有效应继续履行

[复制链接]

该用户从未签到

发表于 2019-8-27 17:20 | 显示全部楼层 |阅读模式 来自:江苏
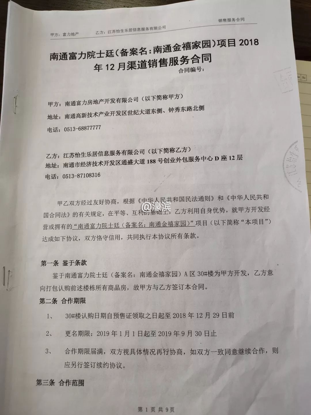
近日,南通市民孙先生向“我苏特报”团队投诉反映称,今年6月,他向南通富力房地产开发有限公司授权的中介机构江苏宜生乐居信息服务有限公司交定金订购了一套商品房。但当到了约定的签约时间时,开发商南通富力却拒绝签约。我苏特报记者了解发现,南通富力房地产开发有限公司单方面终止了和房产经纪公司的协议,导致包括孙先生在内的27户业主购房签约受到了影响。



南通市通州区富力院士廷小区共两期30栋楼,其中30号楼的120套住宅被开发商南通富力房地产开发有限公司于2018年底委托给江苏宜生乐居信息服务有限公司代理销售,代理期截止时间为2019年9月30号。今年6月中旬,南通市民孙先生通过江苏宜生乐居公司,订购了30号楼的一套商品房,定金2万元。

在售楼处看房时,开发商销售人员证实,30号楼全部房源都是委托江苏宜生乐居信息服务有限公司进行销售,7月20号就可以和开发商签订正式的商品房销售合同。但7月20号孙先生来到售楼处时,开发商南通富力房地产开发有限公司却又拒绝签约,至于什么原因,开发商“不解释”。

34d24eb95b0a62c92a3a6282efe780bf.jpg

不止是孙先生,30号楼共有27户购房者无法在开发商处签约,而这27户购房者,全部都是和代理商宜生乐居签了合同的。宜生乐居是不是富力院士廷的合法代理机构?购房者和宜生乐居之间签订房屋订购合同又是否有效呢?

对此,我苏特报记者联系到江苏宜生乐居信息服务有限公司南通地区负责人王兴元,王兴元表示,去年年底,他们和南通富力房地产公司签订协议,代理销售院士廷30栋的全部120套房源,协议期到今年9月30号。今年4月16号,开发商南通富力突然和宜生乐居方面协商,要求解除30号楼的房产代理销售协议。

0265de3f9d3386cec805194a5c33857d.jpg

“当时我们还是在合作期内,4月16号,南通富力突然说要和我们解除30号楼的包销协议。”王兴元表示,当时只是双方的工作人员开了个会,没有任何书面意见形成。“后来就没有下文了,我们也就继续卖30号楼的房子,谁知道4月16号之后认购房子的客户,富力都不跟他们签合同。”

为此,27户购房者多次前往宜生乐居公司、通州区住建局反映情况,通州区住建局也多次协调,但这27户购房者的签约问题却始终未能达成一致。

44ccd3da3edeac4f845fff9b42a78798.jpg

“富力毁约,没有任何理由。”通州区住建局房地产业科办事员邢广军表示,根据前期调查,南通富力房地产开发有限公司为广州富力地产股份有限公司的项目公司。通州区住建局认为,此前南通富力和宜生乐居签订的房产代理协议仍然有效,应该继续履行,并与购房者签订购房协议。鉴于群众反应强烈,他们随后停止了该项目全部的购房协议网签。

b9cc2327e500d81f6bb49021501de936.jpg

南通富力房地产开发有限公司为何一定要终止这份代理协议呢?8月21号,记者来到富力院士廷销售点三楼的销售人员办公室。但不论记者如何敲门,玻璃门内的几名销售人员都没有任何回应。随后,记者多次拨打该楼盘营销负责人夏经理的电话,也始终无人接听。

366ae8cfd044cb1e8f55bc976399fbac.jpg

对此,宜生乐居公司南通负责人王文元推测,双方去年底签订的协议是宜生乐居以备案价8折的价格从富力处拿房销售,这百分之二十的差价可能是南通富力毁约的原因所在。在多次协商中,宜生乐居已经表态,只要按照购房者当初签订的协议价购买,代理费用全部退还业主冲抵房价,南通富力仍然不愿解决这27户业主的签约问题。

对此,江苏天煦律师事务所张赛律师认为,变更或解除协议必须双方以书面形式盖章后才生效,南通富力口头通知代理商解除合同的行为显然无效,代理商可以追究其违约责任。即使双方已经解除合同,房地产公司在未向消费者明示的情况下,导致消费者完全不知情,仍和委托销售企业签订的预购协议,应视同和开发商直接签订预购协议,如开发商不愿签订正式购房合同,也可以追究其违约责任。

d8c99b5692f11f7809f279c6d1762813.jpg

8月26号,我苏特报记者从南通市通州区住建局得到消息,经过多次会商,目前南通富力房地产开发公司已经和宜生乐居公司达成协议。近期将着手和27户业主进行签约。

来源:我苏特报

南通0
匿名
发表于 2019-8-27 17:30 来自手机客户端 | 显示全部楼层 来自:江西
提示: 作者被禁止或删除 内容自动屏蔽
回复 支持 1 反对 0

使用道具 举报

该用户从未签到

发表于 2019-8-27 17:39 来自手机客户端 | 显示全部楼层 来自:江苏
居然有这种事情
回复 支持 反对

使用道具 举报

该用户从未签到

发表于 2019-8-27 17:45 | 显示全部楼层 来自:江苏
我就搞不明白,为什么要在中介手里买,还要给中介茶水费,这个盘又不是买不到,找售楼处的销售谈谈价格,也可以谈到那个价格的!
回复 支持 反对

使用道具 举报

该用户从未签到

发表于 2019-8-27 17:47 来自手机客户端 | 显示全部楼层 来自:江苏
记住以后买房不要图便宜,这开发商债务危机,随时会被其他的开发公司拿下,以后买房还是买中央的房产公司,
回复 支持 反对

使用道具 举报

该用户从未签到

发表于 2019-8-27 18:42 来自手机客户端 | 显示全部楼层 来自:陕西
yhj888999 发表于 2019-08-27 17:45
我就搞不明白,为什么要在中介手里买,还要给中介茶水费,这个盘又不是买不到,找售楼处的销售谈谈价格,也可以谈到那个价格的!

房子不好买的时候,开发商会找中介一起买,南通有好多营销公司就是和开发商合作,代销新房的
回复 支持 反对

使用道具 举报

该用户从未签到

发表于 2019-8-27 18:45 来自手机客户端 | 显示全部楼层 来自:江苏
南通富力真的是把富力的脸给丢尽了
回复 支持 1 反对 0

使用道具 举报

该用户从未签到

发表于 2019-8-27 19:23 来自手机客户端 | 显示全部楼层 来自:上海
**** 作者被禁止或删除 内容自动屏蔽 ****

狼狈为奸的,怎么舍得惩处
回复 支持 反对

使用道具 举报

该用户从未签到

发表于 2019-8-27 19:24 来自手机客户端 | 显示全部楼层 来自:江苏
我都怀疑哪个南通小建筑公司挂靠在富力,总总行为,比摆地摊的大神大叔都小气,抠门,这种公司上头人没吃到苦头,碰到个过激的,盯准好一个主要领导来个同归于尽,看还得瑟。
回复 支持 反对

使用道具 举报

该用户从未签到

发表于 2019-8-27 20:02 | 显示全部楼层 来自:江苏
主要富力正好规划在金沙湾新区范围里面,一下子变得香饽饽了!
回复 支持 反对

使用道具 举报

该用户从未签到

发表于 2019-8-27 20:46 来自手机客户端 | 显示全部楼层 来自:江苏
这盘之前一直很难卖的,本来打折卖的,不懂干嘛还去找代理中介买
回复 支持 反对

使用道具 举报

该用户从未签到

发表于 2019-8-27 21:26 来自手机客户端 | 显示全部楼层 来自:江苏
有理走天下不是报道了么
回复 支持 反对

使用道具 举报

该用户从未签到

发表于 2019-8-27 21:46 来自手机客户端 | 显示全部楼层 来自:江苏
yhj888999 发表于 2019-08-27 17:45
我就搞不明白,为什么要在中介手里买,还要给中介茶水费,这个盘又不是买不到,找售楼处的销售谈谈价格,也可以谈到那个价格的!

中介价格便宜呀
回复 支持 反对

使用道具 举报

该用户从未签到

发表于 2019-8-28 08:14 来自手机客户端 | 显示全部楼层 来自:江苏
垃圾,一点底线都没有
回复 支持 反对

使用道具 举报

该用户从未签到

发表于 2019-8-28 08:20 来自手机客户端 | 显示全部楼层 来自:江苏
因为富力去年卖不动 今年涨价了三千都抢不到
回复 支持 反对

使用道具 举报

该用户从未签到

发表于 2019-8-28 08:25 来自手机客户端 | 显示全部楼层 来自:江苏
现在的人底线都不知道在哪里,之前我还跟朋友说这些房地产销售,保险业务员会有朋友吗?
回复 支持 反对

使用道具 举报

  • TA的每日心情
    开心
    2014-2-21 19:47
  • 签到天数: 1 天

    [LV.1]初来乍到

    发表于 2019-8-28 08:52 来自手机客户端 | 显示全部楼层 来自:江苏
    富力好像就在规划建设的金沙湾里面,有两路地铁经过好像。难怪现在抢手。
    回复 支持 反对

    使用道具 举报

    该用户从未签到

    发表于 2019-8-28 11:32 | 显示全部楼层 来自:江苏
    好好收拾他,真的是要无法无天了
    回复 支持 反对

    使用道具 举报

    该用户从未签到

    发表于 2019-8-28 11:34 | 显示全部楼层 来自:江苏

    中介那边茶水费据说都要8万
    回复 支持 反对

    使用道具 举报

    匿名
    发表于 2019-8-28 12:15 来自手机WAP | 显示全部楼层 来自:江苏
    提示: 作者被禁止或删除 内容自动屏蔽
    回复 支持 反对

    使用道具 举报

    该用户从未签到

    发表于 2019-8-28 15:53 | 显示全部楼层 来自:江苏
    利字当头,狼狈为奸,这样的垃圾公司为什么能存在,大家都懂的
    回复 支持 反对

    使用道具 举报

    您需要登录后才可以回帖 登录 | 注册

    本版积分规则

    手机版|无图版|站务联系 | 商务合作 | 平台公约

    信息产业部备案:苏ICP备05014191号-1 经营性ICP许可证:苏B2-20110445 苏公网安备 32060202000307号 © 2001-2019 0513.org All Right Reserved.

    投诉争议 技术支持:第一互联 GMT+8, 2025-12-24 18:48 , Processed in 0.258750 second(s), 22 queries , MemCache On. 站点统计

    快速回复 返回顶部 返回列表