濠滨论坛

点击扫描二维码

查看: 64812|回复: 13

“降息”周末刷屏!央行紧急大动作,贷款更容易,对市场有何影响?

[复制链接]

该用户从未签到

发表于 2019-8-19 09:49 | 显示全部楼层 |阅读模式 来自:江苏


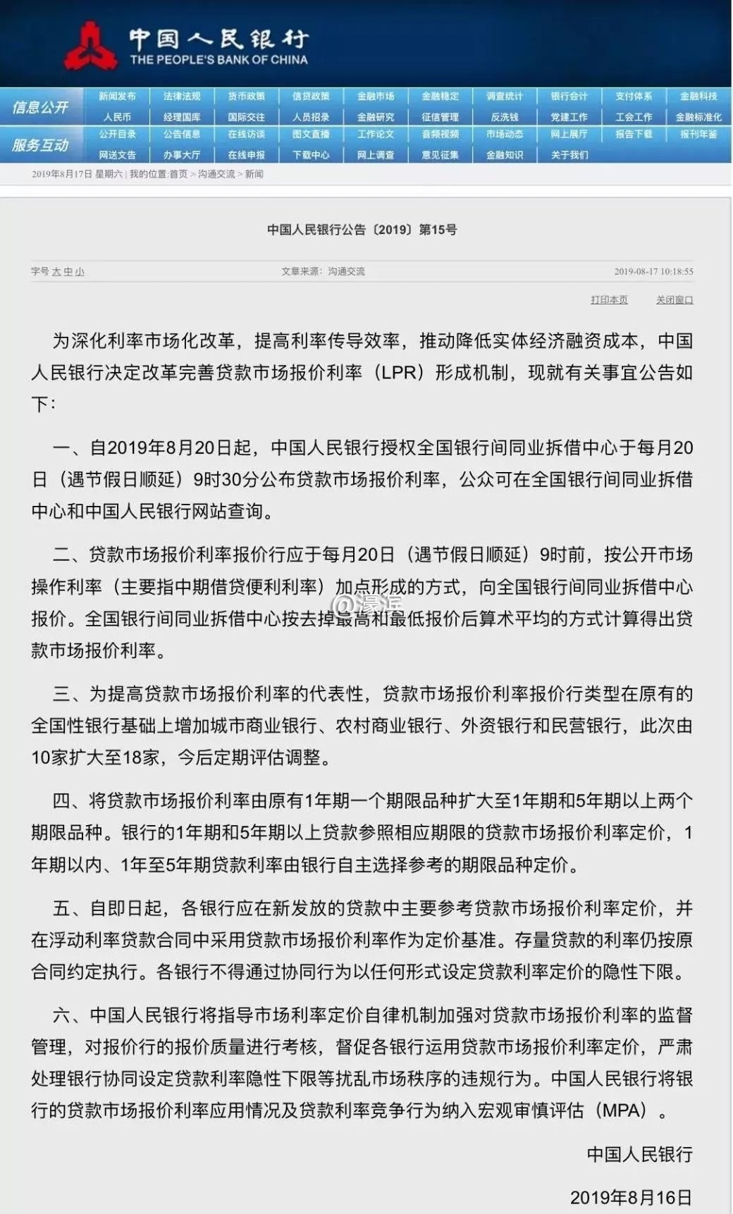
贷款利率并轨不再只是说说,而是真的要落地了!

198236711.jpg

8月16日国常会提出改革完善贷款市场报价利率形成机制,在原有1年期品种基础上,增加5年期以上的品种,由各报价银行以公开市场操作利率加点方式报价。

随后,央行的动作随即跟上!中国人民银行决定改革完善贷款市场报价利率(LPR)形成机制。

1.jpg


8月16日,国常会上,国务院总理李克强主持召开会议,部署运用市场化改革办法推动实际利率水平明显降低和解决"融资难"问题等,确保实现年初确定的降低小微企业贷款综合融资成本1个百分点的任务目标。

2826e3d484372bac5989d590256a9bdb.jpg

8月17日,央行立即响应,放出大招,为深化利率市场化改革,提高利率传导效率,推动降低实体经济融资成本,中国人民银行决定改革完善贷款市场报价利率(LPR)形成机制。

央行强调,这次改革的主要措施是完善贷款市场报价利率(LPR)形成机制,提高LPR的市场化程度,发挥好LPR对贷款利率的引导作用,促进贷款利率“两轨合一轨”,提高利率传导效率,推动降低实体经济融资成本。

LPR,全称loan prime rate,贷款基础利率,指的是金融机构对其最优客户执行的贷款利率。

01

央行:完善贷款市场报价利率(LPR)形成机制

8月17日,央行“放大招”,为深化利率市场化改革,提高利率传导效率,推动降低实体经济融资成本,中国人民银行决定改革完善贷款市场报价利率(LPR)形成机制。

ecd58eb9b609e1283a2f853f7e9bc18c.jpg

此次LPR改革的几大要点:

1、报价频率:由原来的每日报价改为每月报价一次,央行称,这样可以提高报价行的重视程度,有利于提升LPR的报价质量。央行授权全国银行间同业拆借中心于每月20日(遇节假日顺延)9:30分公布贷款市场报价利率,公众可在全国银行间同业拆借中心和央行网站查询。

2、报价方式:原有的LPR多参考贷款基准利率进行报价,现改为按照公开市场操作利率(主要指中期借贷便利利率,MLF)加点形成,所参考的MLF期限以1年期为主,这相当于今后LPR直接与政策利率挂钩。

3、期限品种:在原有的1年期一个期限品种基础上,增加5年期以上的期限品种,为银行发放住房抵押贷款等长期贷款的利率定价提供参考。

4、报价行数量:在原有的10家全国性银行基础上增加城市商业银行、农村商业银行、外资银行和民营银行各2家,扩大到18家。

5、新LPR在贷款定价中的应用:自即日起,各银行应在新发放的贷款中主要参考贷款市场报价利率定价,并在浮动利率贷款合同中采用贷款市场报价利率作为定价基准,银行的1年期和5年期以上贷款参照相应期限的贷款市场报价利率定价,1年期以内、1年至5年期贷款利率由银行自主选择参考的期限品种定价。存量贷款的利率仍按原合同约定执行。

6、新LPR应用情况纳入MPA考核:各银行不得通过协同行为以任何形式设定贷款利率定价的隐性下限,企业可以举报银行协同设定贷款利率隐性下限的行为。央行将把银行的LPR应用情况及贷款利率竞争行为纳入宏观审慎评估(MPA),督促各银行运用LPR定价。

02

央行答记者问:
为什么要完善LPR?

1、为什么要完善贷款市场报价利率(LPR)形成机制?

答:经过多年来利率市场化改革持续推进,目前我国的贷款利率上、下限已经放开,但仍保留存贷款基准利率,存在贷款基准利率和市场利率并存的“利率双轨”问题。银行发放贷款时大多仍参照贷款基准利率定价,特别是个别银行通过协同行为以贷款基准利率的一定倍数(如0.9倍)设定隐性下限,对市场利率向实体经济传导形成了阻碍,是市场利率下行明显但实体经济感受不足的一个重要原因,这是当前利率市场化改革需要迫切解决的核心问题。这次改革的主要措施是完善贷款市场报价利率(LPR)形成机制,提高LPR的市场化程度,发挥好LPR对贷款利率的引导作用,促进贷款利率“两轨合一轨”,提高利率传导效率,推动降低实体经济融资成本。

2、新的LPR是如何形成的?

答:新的LPR由各报价行于每月20日(遇节假日顺延)9时前,以0.05个百分点为步长,向全国银行间同业拆借中心提交报价,全国银行间同业拆借中心按去掉最高和最低报价后算术平均,向0.05%的整数倍就近取整计算得出LPR,于当日9时30分公布,公众可在全国银行间同业拆借中心和中国人民银行网站查询。与原有的LPR形成机制相比,新的LPR主要有以下几点变化:

一是报价方式改为按照公开市场操作利率加点形成。原有的LPR多参考贷款基准利率进行报价,市场化程度不高,未能及时反映市场利率变动情况。改革后各报价行在公开市场操作利率的基础上加点报价,市场化、灵活性特征将更加明显。其中,公开市场操作利率主要指中期借贷便利利率,中期借贷便利期限以1年期为主,反映了银行平均的边际资金成本,加点幅度则主要取决于各行自身资金成本、市场供求、风险溢价等因素。

二是在原有的1年期一个期限品种基础上,增加5年期以上的期限品种,为银行发放住房抵押贷款等长期贷款的利率定价提供参考,也便于未来存量长期浮动利率贷款合同定价基准向LPR转换的平稳过渡。

三是报价行范围代表性增强,在原有的10家全国性银行基础上增加城市商业银行、农村商业银行、外资银行和民营银行各2家,扩大到18家。新增加的报价行都是在同类型银行中贷款市场影响力较大、贷款定价能力较强、服务小微企业效果较好的中小银行,能够有效增强LPR的代表性。

四是报价频率由原来的每日报价改为每月报价一次。这样可以提高报价行的重视程度,有利于提升LPR的报价质量。2019年8月19日原机制下的LPR停报一天,8月20日将首次发布新的LPR。

3、完善LPR形成机制能否降低实际利率?

答:通过改革完善LPR形成机制,可以起到运用市场化改革办法推动降低贷款实际利率的效果。

一是前期市场利率整体下行幅度较大,LPR形成机制完善后,将对市场利率的下降予以更多反映。

二是新的LPR市场化程度更高,银行难以再协同设定贷款利率的隐性下限,打破隐性下限可促使贷款利率下行。监管部门和市场利率定价自律机制将对银行进行监督,企业可以举报银行协同设定贷款利率隐性下限的行为。

三是明确要求各银行在新发放的贷款中主要参考LPR定价,并在浮动利率贷款合同中采用LPR作为定价基准。为确保平稳过渡,存量贷款仍按原合同约定执行。

四是中国人民银行将把银行的LPR应用情况及贷款利率竞争行为纳入宏观审慎评估(MPA),督促各银行运用LPR定价。

同时,中国人民银行还将会同有关部门,综合采取多种措施,切实降低企业综合融资成本。

一是促进信贷利率和费用公开透明。严格规范金融机构收费,督促中介机构减费让利。

二是强化正向激励和考核,加强对有订单、有信用企业的信贷支持,更好服务实体经济。

三是加强多部门沟通协调,形成政策合力,多措并举推动降低企业融资相关环节和其他渠道成本。

03

18家报价行披露,
微众银行、网商银行入围

17日,全国银行间同业拆借中心披露了最新的贷款市场报价利率(LPR)报价行。

公告显示,中国工商银行、中国农业银行、中国银行、中国建设银行、交通银行、中信银行、招商银行、兴业银行、浦东发展银行、中国民生银行、西安银行、台州银行、上海农村商业银行、广东顺德农村商业银行、渣打银行(中国)、花旗银行(中国)、微众银行、网商银行为最新的贷款市场报价利率(LPR)报价行。

国信分析师王剑在最新研报中分析,整个贷款存量、增量的利率变动都会更灵敏。

一是18家先形成自己的市场化定价,然后向中心以“MLF基础上自由加点浮动”的形式报出:

LPR= average(18家银行的“MLF+点”)

二是其他银行最后贷款定价时,在LPR基础上自由浮动:

贷款定价=LPR*(1+上下浮倍数)

只要这两点自由能够保证,那么整个定价过程其实是充分市场化的,定价最终是由供需对比决定的(部分品种因行业调控原因,可能另行规定,比如按揭、小微)。因此,最终引导利率下行的因素,最为主要的还是近期信贷需求弱,导致定价下行。如果贷款供不应求(像2017年那样),那么市场化的定价便会上升。

新模式和原来的模式相比,并不是新的方式下利率一定往下掉,而是传导流程变化。原来,贷款定价也是在官定基准利率基础上可自由浮动:

贷款定价=官定基准利率*(1+上下浮倍数)

所以,原来的模式,理论上也是充分市场化的,毕竟新签合同的上下浮动倍数是自由的。但是,原来模式的问题在于,官定基准利率粘性太强,常年不动,不利于政策引导利率变化(尤其是如果官定基准利率不动,约定好了上下浮倍数的存量合同的利率就不动了)。

而新模式下,LPR跟18家银行的报价相关,这18家银行的定价首先能够市场化变动,LPR随之变化,那么按LPR上下浮签订的存量贷款合同,利率也会跟着变动。因此,整个贷款存量、增量的利率变动都会更灵敏。

04

此前,LPR对利率市场化所起到的实质作用有限

LPR,全称loan prime rate,贷款基础利率,指的是金融机构对其最优客户执行的贷款利率。因此理论上,全市场不应当有贷款享有比LPR更低的利率。

同时银行根据借款人的信用情况,考虑抵押、期限、利率浮动方式和类型等要素,在LPR基础上叠加信用利差作为贷款利率。LPR制度起源于大萧条时期的美国,此外加拿大、日本、中国香港、新加坡、印度、南非等国家和地区均实践过这一方法。

华泰分析师张瑜此前分析称,作为推进我国利率市场化的重要一环,央行于2013年启动运行LPR。但无论在定价还是业务应用上,此前LPR对利率市场化所起到的实质作用都十分有限。

在定价上,LPR利率报价基本上完全跟随贷款基准利率变化。在推广上,应用LPR定价贷款占比极低。实行近1年后LPR贷款占比仅达2%。且参照LPR定价的贷款,本质上仍挂钩于贷款基准利率,徒有其表。在业务应用上,LPR定价贷款主要投向企业客户和短期限贷款。在对利率变化敏感的长期贷款上,LPR的推广存在难度。

05

以改革的方式达成贷款“降息”的作用

为什么要进行改革?

联讯证券李奇霖分析称,主要是为了提高央行货币政策传导的有效性。由于银行表内FTP定价此前多数存在两套体系,一套是基于市场利率定价,适用于金融同业市场,另一套是基于存贷款基准利率,适用于存贷业务。

在两套FTP定价体系下,市场利率的下滑无法有效传导至银行贷款利率这一端,导致货币政策宽松的效果传导至实体经济的效果有限。

同时,由于银行在贷款端定价锚定的是贷款基准利率,上浮与下浮的比例依然受到隐性的制约,对于部分高风险的客户,无法对其进行有效的定价,导致金融信贷资源无法有效输送至政策扶持的高信用风险中小微企业,而是大部分集中在房地产等具有优质抵押品的行业。   

因此,为提升货币政策的实施效果,更好发挥利率价格对资源配置的功能,有必要推进贷款利率市场化。

李奇霖分析称,实体经济的贷款利率整体趋于下行,以改革的方式达成贷款“降息”的作用。

央行答记者问表示,在LPR形成机制完善后,市场利率的下行会更多的反映在贷款端,可见贷款利率后期可能会滞后反映前期市场利率的大幅下行。

但具体的幅度与变化,需要等到下周二报价正式出来才能知道,未来央行货币政策的改变对实体经济的提振效果也会更强。

06

利率并轨对银行影响几何?

贷款利率并轨对银行来说将会带来不小的冲击,涉及银行如何管理风险、IT系统如何调整等多方面,整个行业的分化或将进一步加剧,对一些银行来说短期内会侵蚀存贷款利差。

这是因为,从银行角度看,今后贷款报价除了要更多参考MLF利率水平外,决定贷款成本的,存款等负债端成本是很重要的影响因素,而目前,银行存款利率仍是在存款基准利率的基础上确定,这可能会带来“非对称降息”的效果。

平安证券宏观团队认为,利率并轨后银行的信贷利率会下降,存贷款息差收窄,银行可能会下沉信用资质,信贷风险监测和定价能力需要大幅提升。一旦存款利率实现了市场化,银行的负债成本整体上行,部分银行可能不得不提升贷款利率,该阶段是银行经营压力最大的时期。

国信证券首席银行业分析师王剑表示,以我国为例,在未来更为理想的传导状态下,存款利率一定程度上向更低的货币市场利率回归,贷款利率也随着整体负债成本下降而下降,利差确实有可能是保持稳定的。但是,除利差之外的影响确实又是值得警惕的,主要体现为行业内部的分化,各银行存贷款业务基础不一。

王剑认为,一般来说,小银行受影响更大。部分银行为保住利差放松了信贷标准,或者参与了恶性价格竞争,均有可能造成负面影响,主要是资产质量问题。而对于业务基础好、风险定价能力强的银行,则能够平稳度过改革期。同时,保持严格监管,遏制银行为了利差而铤而走险,也非常重要。因此,预计我国在未来的并轨关键期,行业监管依然会保持高压态势。

因此,对银行来说,利率并轨的过程中,修炼“内功”显得迫在眉睫。王剑表示,目前,利率市场化形式上已经完成,最后的步骤更多体现在银行的“内功”锤炼上。全行业面临几项艰巨的任务:

(1)需尽快建立健全科学内部定价能力和风险定价能力。

(2)尽快建立健全利率和流动性风险管理能力。在利率完全市场化环境中,肯定会意味着利率波动、资金波动的加大,银行的利率风险、流动性风险加大,需要建立相应的风险管理能力。

(3)尽快找到自身的客户定位。一般而言,利率市场化全面完成后,债券市场利率与信贷利率会较接近,存贷款业务“脱媒”会加剧,不同的银行需要找准自己的差异化战略定位。未来优质大中型企业贷款脱媒,大型银行会为之提供综合金融服务,而中小微企业难以脱媒,会成为中小银行的主战场。

07

对贷款申请人有何影响?

LPR新报价机制自8月20日起正式实施,自即日起,各银行的新发放的贷款中将主要参考LPR利率定价,央行要求,并在浮动利率贷款合同中采用LPR为定价基准。也就是说,本月20日以后的新增贷款,无疑将会降低贷款实际利率,达到“降息”的效果。至于存量贷款的利率定价,为了平稳过渡,存量贷款的利率仍按原合同约定执行。

民生银行首席宏观研究员温彬对记者表示,目前银行体系的流动性较为充裕,银行资金面比较宽裕,以当前1年期MLF3.3%的利率水平看,加点之后形成的新LPR利率,会比现有的4.31%左右的LPR利率有所回落。LPR利率回落后,对于新发放的贷款实际利率也会有所下降,从而达到了运用市场化改革办法推动实际利率水平降低的目的。

值得注意的是,新LPR机制形成后,尽管短期内施行新老划断,但并不意味着存量贷款合同不会切换到以LPR为定价基准,只是需要平稳过渡。央行有关负责人称,在原有的1年期一个期限品种基础上,增加5年期以上的期限品种,为银行发放住房抵押贷款等长期贷款的利率定价提供参考,也便于未来存量长期浮动利率贷款合同定价基准向LPR转换的平稳过渡。

此外,为督促各银行运用LPR定价,央行还明确,将把银行的LPR应用情况及贷款利率竞争行为纳入宏观审慎评估(MPA)。同时,要求各银行不得通过协同行为以任何形式设定贷款利率定价的隐性下限,企业可以举报银行协同设定贷款利率隐性下限的行为,央行严肃处理银行协同设定贷款利率隐性下限等扰乱市场秩序的违规行为。

08

对房地产、A股有何影响?

房地产
李奇霖分析称,对房贷来说,考虑到房贷目前仍属于安全属性优质的资产,房贷利率或将下行,有利于房地产销售,但在房地产严格调控的大背景下,利好程度有限,且信托贷款支持房企通道被进一步压缩,土地购置和房地产投资增速将继续下行。

A股
对银行股来说,盈利上整体对中小银行更不利,因为此前中小银行的中小企业、民营企业贷款占比高,利率也很高,这次国常会确定降低贷款利率以及央行发布LPR,将促使银行降低贷款利率,此前银行股因为担心这一利空政策,而近期整体表现低迷,利空消息落地后,中小银行股的股价表现未必下跌。因为中小银行今年上半年盈利增速普遍不错,新政策下,增速可能有所下降,考虑到估值因素,中小银行整体仍有很大的市场上涨空间。

华泰分析师张瑜认为,未来LPR的继续推进,对银行提高风险定价能力、建立风险评估体系提出紧迫要求。特别是对中小行而言,应用LPR到贷款定价中,需要准确核算自身资金成本、客户的信用溢价和期限的风险溢价。否则,简单应用国有大行对客户提供的定价标准,不一定能覆盖自身经营成本,或引致亏损。

短期看,银行息差首先受到压缩,长期看,市场化环境对银行资负配置能力、风险定价能力、金融市场投资能力都提出了更全面要求。

南通0

该用户从未签到

发表于 2019-8-19 09:57 | 显示全部楼层 来自:江苏
有利于房地产开发公司和白酒企业,对其他公司没有什么好机会。

回复 支持 1 反对 0

使用道具 举报

该用户从未签到

发表于 2019-8-19 09:57 | 显示全部楼层 来自:江苏
上周五刚办了购房贷款
回复 支持 反对

使用道具 举报

该用户从未签到

发表于 2019-8-19 09:57 | 显示全部楼层 来自:江苏
能不能真正的为需要者解决资金问题才是最重要的
回复 支持 反对

使用道具 举报

该用户从未签到

发表于 2019-8-19 09:58 | 显示全部楼层 来自:江苏
刚需房,第一套房子要降息!第二套房子或者炒房的都该涨!!!
回复 支持 1 反对 0

使用道具 举报

该用户从未签到

发表于 2019-8-19 09:58 | 显示全部楼层 来自:江苏
现在南通人提到房子都疯了
回复 支持 反对

使用道具 举报

该用户从未签到

发表于 2019-8-19 15:34 来自手机客户端 | 显示全部楼层 来自:江苏
首套房利息上浮不合理,那属于刚需,国家应该二套房上浮
回复 支持 2 反对 0

使用道具 举报

该用户从未签到

发表于 2019-8-19 15:59 来自手机客户端 | 显示全部楼层 来自:江苏
南通人除了房子一无所有
回复 支持 反对

使用道具 举报

该用户从未签到

发表于 2019-8-19 16:05 来自手机客户端 | 显示全部楼层 来自:江苏
国家应该硬性规定,首套房利息不许上浮,那属于刚需。二套房开始上浮,三套房加大上浮力度。
回复 支持 反对

使用道具 举报

该用户从未签到

发表于 2019-8-19 16:39 来自手机客户端 | 显示全部楼层 来自:江苏
南通房价现在飘得不行了已经
回复 支持 1 反对 0

使用道具 举报

该用户从未签到

发表于 2019-8-19 16:50 来自手机客户端 | 显示全部楼层 来自:江苏 移动/数据上网公共出口
房价要涨
回复 支持 反对

使用道具 举报

该用户从未签到

发表于 2019-8-19 20:51 来自手机客户端 | 显示全部楼层 来自:江苏
双胞胎妈咪 发表于 2019-08-19 09:57
上周五刚办了购房贷款

现在贷款利率是上浮多少了呢
回复 支持 反对

使用道具 举报

该用户从未签到

发表于 2019-8-20 17:34 来自手机客户端 | 显示全部楼层 来自:江苏 移动/数据上网公共出口
要暴涨了是吧,楼主,赶紧买
回复 支持 反对

使用道具 举报

该用户从未签到

发表于 2019-8-20 23:52 来自手机WAP | 显示全部楼层 来自:江苏
降息和房地产有毛关系  国家提出 房子是用来住不是用来炒的  加强资金监管 。最近因为房地产贷款 很多银行被罚款 ,最突出的是中信被罚了2000多万
回复 支持 反对

使用道具 举报

您需要登录后才可以回帖 登录 | 注册

本版积分规则

手机版|无图版|站务联系 | 商务合作 | 平台公约

信息产业部备案:苏ICP备05014191号-1 经营性ICP许可证:苏B2-20110445 苏公网安备 32060202000307号 © 2001-2019 0513.org All Right Reserved.

投诉争议 技术支持:第一互联 GMT+8, 2025-12-24 07:30 , Processed in 0.337436 second(s), 16 queries , MemCache On. 站点统计

快速回复 返回顶部 返回列表