濠滨论坛

点击扫描二维码

查看: 19585|回复: 0

江苏评出法律援助十大优秀案件和十大好案件,南通这两个案件入选

[复制链接]

该用户从未签到

发表于 2019-8-8 08:13 | 显示全部楼层 |阅读模式 来自:江苏

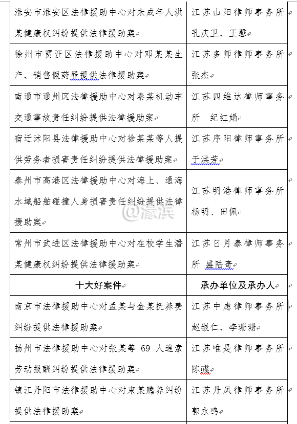
7日,江苏省司法厅召开新闻发布会,江苏10个案件获评2018年度法律援助十大优秀案件;10个案件获评十大好案件,南通有两个案件分别入选。


cf05bdf3-c857-43ee-af46-e95f4604af8a.png


去年以来,江苏把涉及劳动保障、婚姻家庭、食品药品等事项纳入法律援助补充事项范围,推动受援人群由低保人群向低收入人群延伸,全省86个县市区开展刑事案件律师辩护全覆盖试点,为犯罪嫌疑人、被告人及其亲属提供法律帮助等20多万人次。此次获评案件是从全省法律援助机构去年办理的近10万件案件中选出,既有民事代理,也有刑事辩护、申诉类案件,案情涉及讨薪纠纷、交通事故赔偿、赡养和抚养纠纷、疫苗药品安全等多种类型。


据了解,法律援助对象由于经济贫困、信息匮乏,加上法律意识淡薄,很多时候他们的合法权益得不到有效保障。去年初,常熟市一家钢管制造企业229名员工集体向当地劳动人事争议仲裁委员会提起仲裁申请,要求企业支付拖欠的工资90多万元以及经济补偿金1000多万元。其时,企业因拖欠银行贷款一案被苏州市中级人民法院拍卖部分土地房产,并被进行强制清场,公司停工停产。在常熟市法援中心律师团帮助下,员工请求得到仲裁支持。之后,企业不服裁决向常熟市人民法院提起诉讼,本案前后历经多次开庭质证,法院最终采纳援助律师的代理意见,判决驳回原告诉讼请求。自劳动仲裁到诉讼一审法院判决,案件办理仅用时8个月,律师团对员工们进行劝导,教给他们运用法律武器维护自身合法权益。


今年,江苏打造农村法律援助服务一小时服务圈,推进乡镇司法所与县区法律援助机构受理、审批“双同步”,实现当日申请、当日答复。针对农民工、老年人、残疾人、留守妇女儿童等特殊困难群众,开展法律援助专项行动,打造江苏法律援助工作品牌。


交汇点记者 倪方方 通讯员 邢媛媛 樊珊珊


c02d9933-ebdb-43ca-91cb-6b974392438e.png


48231638-8dbd-45fc-bd05-5826059b6181.png

36f5e1fe-8548-44db-8622-196589e411d3.png

34d436ae-ae65-4ae7-a29e-8b2c2bc74f2f.png

来源:交汇点 南通0
您需要登录后才可以回帖 登录 | 注册

本版积分规则

手机版|无图版|站务联系 | 商务合作 | 平台公约

信息产业部备案:苏ICP备05014191号-1 经营性ICP许可证:苏B2-20110445 苏公网安备 32060202000307号 © 2001-2019 0513.org All Right Reserved.

投诉争议 技术支持:第一互联 GMT+8, 2025-12-24 08:27 , Processed in 0.154936 second(s), 13 queries , MemCache On. 站点统计

快速回复 返回顶部 返回列表