濠滨论坛

点击扫描二维码

查看: 173118|回复: 62

[新闻快讯] 花上百万购买南通三建开发的龙游湖壹号房子的市民哭诉:这样的房子谁敢住!

  [复制链接]

该用户从未签到

发表于 2019-7-26 11:05 | 显示全部楼层 |阅读模式 来自:江苏
不少网友选购了如皋龙游湖壹号的别墅,当时销售人员夸得天花乱坠,说得高端大气上档次。但是在2019年6月18日交房时,简直欲哭无泪!


网友说:“我们当时都是冲着龙游湖壹号这个品牌去的,选择相信了开发商南通裕恒置业有限公司,并对未来生活报以美好的向往,谁知交房当日却是问题层出,房子质量问题,一双手都数不过来。”

65993bcb5b8ba5a7314e73489d0456e4.jpg


2019年6月18日,龙游湖壹号开发商未取得《建设工程竣工备案许可证》的情况下,通知业主交房,而交房当日也有部分业主已经补齐费用,拿到钥匙,进入房屋验房时,才发现落地效果与宣传的完全不一样。
原先的宣传图
fa1b89b89b5414cb2aeb58db942ff431.jpg
3f78b70a0257f374ce82f4592c1c1ed9.jpg
664730687af3445db510e34e36b76dc4.jpg

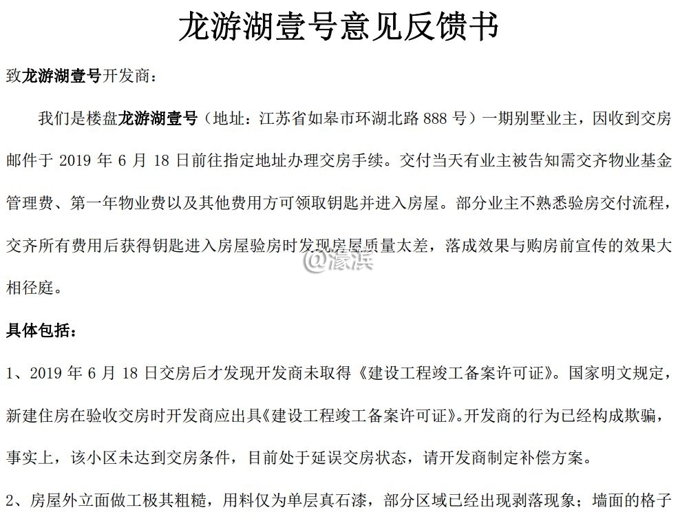
现在,大家的意见反馈书,简单了解一下房屋现有的问题……
18314483f6192b40648d84a0e3379634.jpg
46d4dc95c27af7878e3aac6fa8c69da1.jpg
cd5ad6cf76c13892f12e0f7d040485f4.jpg
c7eb589429d376db75d85c8972cfb68a.jpg
如果说文字不够直观,有关房屋质量问题
高端别墅的外墙防火层竟然是可以点燃的

QQ截图20190726110456.jpg

如此高端别墅,叫人如何能收房,见图↓↓↓

a2c20187d9f5ca3a8c793ecbc09d1a21.jpg
89e930aed6145953cef649a3060199d6.jpg
34336be10464bee6a63ea6494ecf8d1a.jpg
27244ea4648eadf496260af56532eb89.jpg
e9f631fd9bf51f395c4f7fa97c90682d.jpg
6月18日,发现房屋存在多处问题,且开发商还未取得《建设工程竣工验收备案证》,不少业主纷纷表示拒绝收房。
7月4日,南通裕恒置业有限公司总经理周某与部分业主代表进行了沟通会。在会议上,周某承认,龙游湖壹号房屋质量存在问题,同时也承认了在为取得《建设工程竣工验收备案证》的情况下,就通知业主交房,属于违规行为,并承认对有关问题进行整改。

63b077012d510b915f52a6b0364b9af9.jpg
87eff869f76892f38bb43cedefdfd5a6.jpg
但是在,7月6日,加盖了南通裕恒置业有限公司的文件上,“违规”变成了“违约”。
9a138108221aaf15b9ff473fe9808453.jpg
32a1656f1be0656e346adb4499b334fd.jpg

问题如此之多的房屋应该先行整改好,在进行验收交房,谁知……
网友说:“令人匪夷所思的是商品房在外行都能看到明显质量缺陷的情况下(许多问题开发商也是承认的),开发商竞然在 7 月 12 日拿到了《建设工程竣工验收备案证》!而且,开发商当天即通知业主前往收房,说是法律赋予的权利,对于整改的日期只字未提,或含糊其词,让整改变得遥遥无期。 ”
大家还记得7月17日,如皋那场突破历史的骇人豪雨吗,经过一夜暴雨的洗礼,网友称龙游湖壹号别墅区的问题更加凸显。墙体开裂、地下室积水、绿化下沉、屋内渗水……触目惊心。
网友欲哭无泪:这样的房子让人怎能安心交房?这样的房子又如何能让人居住?
fc35f1683d9b34686d63b14eacc889cc.jpg
5c9153d4fc3c2f6a5894576669689a63.jpg
bd346c8cc1f0ed7539506e6f8be966f4.jpg
130231c8f627e2781e5b1246b111453a.jpg
96ad16807f35ec831d8c8ff3680303d5.jpg
3849a6257fc560fd43644aa511bbeab3.jpg
8dcca05bd6e5c4842c2e3c5e4b1e8b8b.jpg

目前,龙游湖壹号别墅区的业主们也在积极维护自己的合法权益,同时也热切期盼能够尽早解决问题,他们表示:作为购房者他们都是非专业人士,对房屋的安全质量存在很大的担忧,希望相关部门能够认真审核开发商的各项手续及施工流程,严把质量关,解除广大人民群众的后顾之忧,住上放心房、安心房。

各位看官,你们怎么看?评论区欢迎讨论。

来源:乐活如皋

南通0

点评

这两年新建楼盘质量都不会太好。住高层的自求多福吧  发表于 2019-7-28 13:51
有钱人的世界咱不懂  发表于 2019-7-28 11:25
和你们说过了,这两年的房子都不能买,大房产商要活路,小房产商等关门,质量普遍都跟不上的  发表于 2019-7-28 09:07

该用户从未签到

发表于 2019-7-26 11:29 来自手机WAP | 显示全部楼层 来自:江苏
中国智造!!!!
回复 支持 6 反对 0

使用道具 举报

该用户从未签到

发表于 2019-7-26 11:35 来自手机客户端 | 显示全部楼层 来自:江苏
房地产通病
回复 支持 5 反对 0

使用道具 举报

匿名
发表于 2019-7-26 11:35 | 显示全部楼层 来自:江苏
提示: 作者被禁止或删除 内容自动屏蔽
回复 支持 10 反对 0

使用道具 举报

该用户从未签到

发表于 2019-7-26 11:37 来自手机客户端 | 显示全部楼层 来自:江苏
中华民族伟大复兴!!中国梦!!不忘初心,方得始终!!
回复 支持 15 反对 0

使用道具 举报

匿名
发表于 2019-7-26 11:39 来自手机客户端 | 显示全部楼层 来自:江苏
提示: 作者被禁止或删除 内容自动屏蔽
回复 支持 6 反对 0

使用道具 举报

该用户从未签到

发表于 2019-7-26 12:00 来自手机客户端 | 显示全部楼层 来自:江苏
都是骗子
回复 支持 3 反对 0

使用道具 举报

匿名
发表于 2019-7-26 12:08 来自手机客户端 | 显示全部楼层 来自:江苏
提示: 作者被禁止或删除 内容自动屏蔽
回复 支持 7 反对 0

使用道具 举报

该用户从未签到

发表于 2019-7-26 12:15 来自手机客户端 | 显示全部楼层 来自:江苏
看来不止碧桂园,万科,中南,龙湖都一个德行
回复 支持 5 反对 0

使用道具 举报

该用户从未签到

发表于 2019-7-26 12:15 来自手机客户端 | 显示全部楼层 来自:江苏
如今商品房质量不如拆迁安置房
回复 支持 5 反对 0

使用道具 举报

该用户从未签到

发表于 2019-7-26 12:18 来自手机客户端 | 显示全部楼层 来自:江苏
:中华民族伟大复兴!!中国梦!!不忘初心,方得始终!!
回复 支持 反对

使用道具 举报

该用户从未签到

发表于 2019-7-26 12:19 来自手机客户端 | 显示全部楼层 来自:北京
维权起来、如东中南漫悦湾正在维权进行中、
回复 支持 2 反对 0

使用道具 举报

该用户从未签到

发表于 2019-7-26 12:20 来自手机客户端 | 显示全部楼层 来自:北京
黑心开发商--如东中南  欺诈如东百姓
请有关部门为如东百姓主持公道

1、房屋销售虚假宣传:实际交付小区道路、景观与销售沙盘严重不符,样板房阳台格局与最终交付的房屋也严重不符,销售承诺要新建菜场桥根本没有落实实施,销售宣传的公摊面积只有18%而实际交付公摊面积达到26%以上,偏差甚远,存在严重的欺骗误导消费者。
诉求:这个事怎么解决,要中南领导做出表态,不是派几个销售过来忽悠一下房子卖了就跑了,这事就完了。销售也是代表你们中南置地的,要信守当初的承诺。
根据《最高人民法院关于审理商品房买卖合同纠纷案件适用法律若干问题的解释》第三条规定,商品房的销售广告和宣传资料为要约邀请,但是出卖人就商品房开发规划范围内的房屋及相关设施所作的说明和允诺具体确定,并对商品房买卖合同的订立以及房屋价格的确定有重大影响的,应当视为要约。该说明和允诺即使未载入商品房买卖合同,亦应当视为合同内容,当事人违反的,应当承担违约责任。
2、合同欺诈:购房合同条款存在严重的不平等不公平条款,开发商故意规避自己应当承担的对房屋出现质量缺陷的责任,减轻甚至免除自己的违约责任,反正加重购房违约责任,严重违反《合同法》的规定。合同签订过程也存在严重违规现象,都是在交完首付款之后才给看合同内容,签订合同,如果不签不给退钱,存在严重的强制欺诈销售。
诉求:关于合同里开发商估计规避减轻的责任要修改,出现质量的问题、质量缺陷的不能只是整改,有些整改无效的该赔偿的要赔偿。
3、未按规定向业主公示商品房交付条件:该楼盘是否取得了建设主管部门核发的竣工验收备案证明文件以及房屋测绘报告,是否具备交付使用的条件。在交房现场以及业主主动要求申请查看,开发商都不能积极主动的出示,是否存在未取得相关手续而提前交付不合格房屋。房屋测绘报告只提供了数据,没有提供测绘户型平面尺寸图及公摊计算过程,建筑面积公摊数据是否准确可信。
诉求:(1)要求公示所有验收合格证明文件并公布相关验收标准文件。(2)公布准确的测绘过程数据,房屋户型的平面尺寸图及公摊面积计算过程。
4、工程实体存在严重的质量问题:小区沥青路面平整度、感观质量极差,未使用就出现多处破损。小区地下车库积水严重,防水质量严重怀疑,楼洞入户大厅多处存在滴水现在,顶层基本都存在屋顶漏水,户户都存在墙体地面裂缝、空洞,墙体平整度极差,窗台水平高差超过2CM,窗户玻璃本应该全部使用安全玻璃但部分玻璃未见安全标志(3C标志),按照《宅工程质量分户验收内容及标准》很多标准根本达不到。工程实体质量问题还有很多,不一一列举,相关部门领导可以实地察看。如果该项目已经取得竣工验收备案证明文件,想问存在这么多的质量问题是怎么取得竣工验收合格证书的。
诉求:很多质量问题,中南要拿处具体的处理方案,公示了在处理,尤其分户里面的质量问题,不平、裂缝不是简单抹灰就行的,该返工的要返工。

5、小区配套设施何时能落实:小区规划的医疗卫生、小区托老、社区健身房何时能落实。

回复 支持 4 反对 0

使用道具 举报

该用户从未签到

发表于 2019-7-26 12:31 来自手机客户端 | 显示全部楼层 来自:江苏
我还准备买期房,而且是精装的,看到这个,真怕呀。本来是买房改善的,收到这样的房子怎么办呀?
回复 支持 2 反对 0

使用道具 举报

该用户从未签到

发表于 2019-7-26 12:57 来自手机客户端 | 显示全部楼层 来自:江苏
钱赚了税交了,你斗不过的
回复 支持 反对

使用道具 举报

该用户从未签到

发表于 2019-7-26 13:04 来自手机客户端 | 显示全部楼层 来自:江苏
哈哈,说对了,就是骗人先交钱,收钱一秒钟,退钱是做梦
回复 支持 5 反对 0

使用道具 举报

匿名
发表于 2019-7-26 13:10 来自手机客户端 | 显示全部楼层 来自:江苏
提示: 作者被禁止或删除 内容自动屏蔽
回复 支持 反对

使用道具 举报

该用户从未签到

发表于 2019-7-26 13:20 | 显示全部楼层 来自:江苏
中创区的期房(国城除外)拿房时也会这样吗?
回复 支持 反对

使用道具 举报

该用户从未签到

发表于 2019-7-26 13:21 来自手机客户端 | 显示全部楼层 来自:江苏
为什么贩毒的人少  因为贩毒要付出生命代价  那为什么房地产质量问题百出  每家都有  因为没有部门监管 不用付出代价  
回复 支持 17 反对 0

使用道具 举报

该用户从未签到

发表于 2019-7-26 13:32 来自手机客户端 | 显示全部楼层 来自:江苏
哈哈,监管部门就是个笑话
回复 支持 5 反对 0

使用道具 举报

该用户从未签到

发表于 2019-7-26 13:33 来自手机客户端 | 显示全部楼层 来自:江苏
交管部门在哪里?南通多少房子质量问题了,该抓一抓了
回复 支持 2 反对 0

使用道具 举报

匿名
发表于 2019-7-26 14:28 | 显示全部楼层 来自:江苏 移动/数据上网公共出口
提示: 作者被禁止或删除 内容自动屏蔽
回复 支持 1 反对 0

使用道具 举报

该用户从未签到

发表于 2019-7-26 14:54 来自手机客户端 | 显示全部楼层 来自:江苏
房地产真好做,闭着眼睛搞,反正不用承担后果
回复 支持 1 反对 0

使用道具 举报

  • TA的每日心情
    擦汗
    2025-12-25 08:24
  • 签到天数: 2345 天

    [LV.Master]伴坛终老

    发表于 2019-7-26 14:59 | 显示全部楼层 来自:江苏
    偷工减料,而且施工时工人糊弄,不好好干。以后要改改了,如果哪个楼盘施工质量不行,那欠薪的就自认倒霉吧。
    回复 支持 1 反对 0

    使用道具 举报

    您需要登录后才可以回帖 登录 | 注册

    本版积分规则

    手机版|无图版|站务联系 | 商务合作 | 平台公约

    信息产业部备案:苏ICP备05014191号-1 经营性ICP许可证:苏B2-20110445 苏公网安备 32060202000307号 © 2001-2019 0513.org All Right Reserved.

    投诉争议 技术支持:第一互联 GMT+8, 2025-12-25 16:22 , Processed in 0.281437 second(s), 18 queries , MemCache On. 站点统计

    快速回复 返回顶部 返回列表