濠滨论坛

点击扫描二维码

查看: 34386|回复: 3

重磅!国务院放大招:11条措施,扩大金融业对外开放!银行证券保险业都有大举措

[复制链接]

该用户从未签到

发表于 2019-7-22 10:39 | 显示全部楼层 |阅读模式 来自:江苏


金融业对外开放进程再次按下“加速键”。

​ QQ截图20190722103610.png

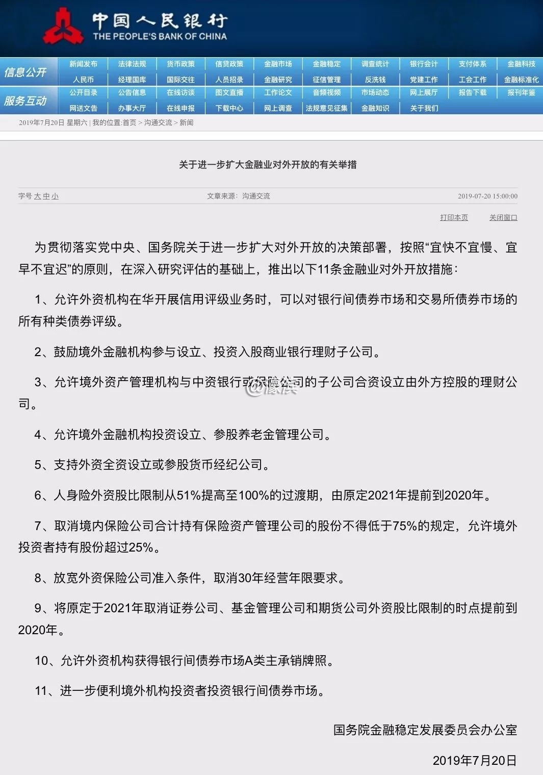
7月20日,国务院金融稳定发展委员会办公室公布了11条最新的金融业对外开放措施,更大程度、更大便利地欢迎外资参与中国金融市场。

fc4a341bc65253a391e45af8c7ae3307.jpg

最新的金融业对外开放措施涵盖信用评级、理财公司、养老金管理公司、货币经纪公司等金融机构类别,以及涉及放宽外资持股比例限制和准入门槛、缩短外资持股比例限制过渡期时间等方面。

先看具体的11条金融业对外开放措施:

1、允许外资机构在华开展信用评级业务时,可以对银行间债券市场和交易所债券市场的所有种类债券评级。

2、鼓励境外金融机构参与设立、投资入股商业银行理财子公司。

3、允许境外资产管理机构与中资银行或保险公司的子公司合资设立由外方控股的理财公司。

4、允许境外金融机构投资设立、参股养老金管理公司。

5、支持外资全资设立或参股货币经纪公司。

6、人身险外资股比限制从51%提高至100%的过渡期,由原定2021年提前到2020年。

7、取消境内保险公司合计持有保险资产管理公司的股份不得低于75%的规定,允许境外投资者持有股份超过25%。

8、放宽外资保险公司准入条件,取消30年经营年限要求。

9、将原定于2021年取消证券公司、基金管理公司和期货公司外资股比限制的时点提前到2020年。

10、允许外资机构获得银行间债券市场A类主承销牌照。

11、进一步便利境外机构投资者投资银行间债券市场。

值得注意的是,上述11条具体举措此前官方也在多个场合透露过大概方向,因此,此次正式对外公布并未超出市场预期,均属按照既定计划地稳步推进。

2019年夏季达沃斯论坛透露,要将原来规定2021年取消外资寿险股比限制提前至2020年,以及将原定于2021年取消证券公司、期货公司外资股比限制的时点提前到2020年等措施。此外,今年5、6月,银保监会主席郭树清、证监会主席易会满也在公开场合就具体透露过下一步银行保险业、证券业对外开放的有关举措。

表示,中国将坚定不移推动全方位对外开放,致力于发展更高水平的开放型经济。我们将深化制造业开放,深化金融等现代服务业开放,稳步推进汇率形成机制改革和资本项目可兑换,进一步自主降低关税总水平,完善对外开放法律法规体系,更大力度保护知识产权。中国对外商投资的开放度、透明度、可预期性会越来越高,整体投资环境会越来越好。

业内分析指出,金融业对外开放利于增加有效金融供给,优化资源配置效率,更好地满足实体经济差异化、个性化的金融服务需求;并促进制度规则的建立健全,完善金融制度供给。金融业开放的深化,将对国际资本产生持续而强劲的吸引力,促进跨境资金的持续净流入。

01

证券公司等三类机构外资股比限制提前一年松绑

“将原定于2021年取消证券公司、基金管理公司和期货公司外资股比限制的时点提前到2020年”,这一举措同样与李克强在本月初公布的内容一脉相承。

证监会表示,提前于2020年内取消证券公司、基金管理公司、期货公司外资股比限制,是证监会认真落实党中央国务院深化金融供给侧改革、扩大金融业对外开放等决策部署的重要举措,符合资本市场和行业以开放促改革、促发展的客观要求,体现了我国坚定不移深化改革开放的决心和信心。

ba45b3507ab999ed7680b7afb2c5b369.jpg

近年来,证监会加快推进资本市场高水平对外开放。2018年中国宣布将合资证券、基金管理和期货公司的外资投资比例限制放宽至51%,三年后不再设限。目前,外资股比放宽至51%的政策已落实落地,证监会于2018年发布实施了《外商投资证券公司管理办法》和《外商投资期货公司管理办法》等管理规定,已先后核准设立4家外资控股的证券公司和基金管理公司。

不少外资机构对加大对华投资、参与中国资本市场建设发展表达了积极的意愿,开放政策效果和各方反应良好,为加快推进证券基金期货行业对外开放创造了有利条件。其中,3家外资控股券商,分别是瑞银证券、摩根大通证券(中国)和野村东方国际证券。其中瑞银证券以瑞银集团增持方式成为外资控股券商,摩根大通证券(中国)和野村东方国际证券为核准新设券商。

今年4月15日晚间,方正证券通过公告表示,在当天召开的公司第三届董事会第二十四次会议同意瑞信方正与瑞士信贷签署增资相关协议,瑞士信贷银行预计增资6.28亿元,增资完成后持股比例由33%提高到51%,瑞信方正有望成为第四家外资控股合资券商。

外资券商通过合资企业在中国开展证券业务已有超过20年的历史。我国首家合资券商中金公司于1995年设立,目前我国的合资证券公司共有12家,包括中金公司、瑞银证券、高盛高华、德邦证券、中德证券、瑞信方正、摩根士丹利华鑫、东方花旗、华菁证券、申港证券、东亚前海、汇丰前海等。

证监会表示,经过近三十年的发展,中国证券、基金和期货行业已取得长足进步,通过扩大行业开放,鼓励良性竞争,持续增强实力,有利于营造良好的市场生态和营商环境,促进行业服务水平实现跃升,以更优质的金融服务满足实体经济高质量发展和人民对美好生活的需要。

下一步,证监会将加快完善配套安排,扎实做好上述开放措施的落实落地,提升开放环境下的监管能力,有效防范风险,确保开放工作有序稳步推进。

02

债券市场进一步对外开放,
外资机构承销资质迎“升级”

去年以来,我国金融业对外开放驶入快车道,银行业、保险业、证券业等多个子领域在对外开放方面“全面开花”。目前,我国在外资金融机构市场准入、股东资质、业务范围、牌照数量、持股比例等多方面持续“松绑”,努力构建内外资公平一致的市场环境。

债券市场的对外开放一直走在前面,本次公布的11条最新开放举措中,就有3条涉及债券市场:

1、允许外资机构在华开展信用评级业务时,可以对银行间债券市场和交易所债券市场的所有种类债券评级。

信用评级作为金融市场的重要基础性制度安排,此前我国银行间债券市场的信用评级业务对外开放方面步伐较快。今年初,国际三大评级公司之一的标普信用评级(中国)有限公司已获准进入银行间债券市场开展包含金融机构债券、非金融企业债务融资工具、结构化产品以及境外主体债券在内的全部类别信用评级业务。相比之下,目前交易所债券市场的信用评级业务尚未有外资信用评级机构正式参与。

不过,2018年9月4日,央行和证监会联合发布《中国人民银行 中国证券监督管理委员会公告(2018)第14号》,明确人民银行、证监会、银行间市场交易商协会将协同债券市场评级机构业务资质的审核或注册程序,对于已经在银行间或交易所债券市场开展评级业务的评级机构,将设立绿色通道实现评级业务资质互认。这一规定实质上是对外资评级机构进入交易所债券市场扫清了一大制度障碍,此次宣布外资可以对两大债券市场的所有种类债券开展评级业务,则是正式明确外资可进入交易所市场。

央行有关负责人称,信用评级作为金融市场的重要基础性制度安排,随着中国金融市场国际化进程不断加快,引入国际信用评级机构在中国开展评级业务,有利于满足国际投资者的多样化需求,也有利于促进中国评级行业评级质量改善,对中国金融市场的规范健康发展具有积极意义。
2、允许外资机构获得银行间债券市场A类主承销牌照。

在交易商协会的承销商分层管理体系中,承销商被分为两大类:主承销商和承销商,主承销商又进一步被分为A类和B类。

目前,包括汇丰银行、渣打银行、摩根大通银行、法国巴黎银行、花旗银行、德意志银行在内的6家外资银行取得非金融企业债务融资工具B类主承销和承销业务资格,其中,汇丰银行和渣打银行目前唯一两家获得B类主承销资格的外资行。

2017年6月,交易商协会放开外资行申请B类主承销商资格的申请。在此之前,获得债券承销资质的外资行只有承销商资格,并无主承销商资格。对境内金融机构来说,有承销商资格的多是城商行和财务公司。

对外资行来说,B类主承与承销商资格有何不同?北京一外资行人士曾对券商中国记者表示,目前,对外资行来说,主要是按照债券类型进行区分。如果是承销熊猫债,拥有B类主承资格的外资行可联合一个拥有A类主承资格的境内银行联合主承;但如果是承销境内企业的债券,即便该外资行拥有B类主承资格,也只能担任承销商而不是主承。

“目前,如果是承销境内企业的债券,6家外资行都是在一个起跑线上,只能作承销商,而不是主承销商。”上述外资行人士说。

也就是说,此次允许外资机构获得银行间债券市场A类主承销牌照,对外资行来说,则可以主承销商的身份承销境内企业的债券,与境内承销商在同一水平线上参与竞争。而在过去,外资行参与银行间市场债券承销业务,熊猫债是他们的主要业务目标,今后其业务范围可以进一步扩展至债务融资工具全部品种。

此外,央行相关负责人还透露,考虑到外资银行境内外母子公司业务联动的特点,将进一步在规则层面加大对外资银行境外母公司的考察力度。该举措正在履行相关程序,近期将正式对市场发布。

3、进一步便利境外机构投资者投资银行间债券市场。

今年5月,央行会同外汇管理局起草的《关于进一步便利境外机构投资者投资银行间债券市场有关问题的通知》(以下简称《通知》)向社会公开征求意见,《通知》解决了同一境外机构投资者通过不同渠道投资的债券过户、资金划转和重复备案问题,进一步提高了境外投资者入市投资的便利性。《通知》将于近期发布实施。

此外,外汇局方面近日透露,下一步将改革QFII和RQFII,扩大投资范围,研究适度放宽甚至取消QFII额度管理。

03

前期试点允许外资设立合资控股理财公司

在本次公布的11条金融业对外开放举措中,有两条与理财公司相关:

1、鼓励境外金融机构参与设立、投资入股商业银行理财子公司。

2、允许境外资产管理机构与中资银行或保险公司的子公司合资设立由外方控股的理财公司。

前不久,银保监会就特别“点名”欢迎财富管理、养老保险、健康保险等六类具有特色和专长的外资机构进入中国。银保监会相关负责人称,引进在财富管理等方面具有专长和国际影响力的外资金融机构,投资入股银行理财子公司,有利于引入国际上资产管理行业先进成熟的投资理念、经营策略、激励机制和合规风控体系,进一步丰富金融产品供给,激发市场竞争活力,促进我国银行理财业务健康有序发展。

“我国资管市场规模和发展潜力巨大,现有资管机构难以完全满足快速增长的多元化市场需求。包括理财子公司在内的中资银行和保险公司资管机构,与国际先进资管机构相比,多数成立时间较短、经验较少。”银保监会相关负责人称,目前,中资银行、保险公司与外资先进资管机构以业务合作为主,允许合资成立外资控股理财公司,有利于引进国际先进的资管实践和专业经验,促进资管业及资本市场稳健发展,有利于发挥中外资资产管理机构各自优势,进一步丰富市场主体和业务产品,满足投资者多元化服务需求。

资管新规的颁布,标志着我国资管行业进入新纪元。央行金融委办公室秘书局局长陶玲今日在21世纪经济报道主办的“2019中国资产管理年会”上指出,从实践看,外资资管机构往往管理规范,资产持有平均周期长,客户服务理念也比较先进。引入外资资管机构,既可以为不同需求提供更多的产品供给,也可以增加资本市场的机构投资者,提升资本市场投资行为的理性。国内各类资管机构,也能够对标国际水平,取长补短,提升管理能力,促进业务升级。

此外,银保监会方面透露,允许境外资产管理机构与中资银行或保险公司的子公司合资设立由外方控股的理财公司,前期可采取试点方式,优先支持国外市场公认的成熟稳健财富管理机构进入,既可全部募集人民币资金,也可募集部分外币长期资金。在试点过程中,银保监会将更加注重监管的专业性、审慎性、稳定性,更加注重事中事后监管,通过现场检查和非现场监管等方式引导机构合规稳健发展,并及时总结试点经验,适时研究扩大试点范围。

04

保险份量重,11条开放举措4条与保险业有关

保险业对外开放实则是本轮金融业对外开放的“重头戏”,11条最新金融业对外开放举措中,有4条涉及保险行业就足见其份量。这既有涉及外资准入门槛的放宽,也有缩短持股比例限制过渡期、允许专业外资保险机构进入国内市场等方方面面。

38b13f7b7b5a474e9aa508e10658f021.jpg

具体情况如下:

1、允许境外金融机构投资设立、参股养老金管理公司。

目前,我国养老金管理市场以第二支柱企业年金基金管理为主,规模和增长有限。而国内养老金管理公司还处于试点阶段,试点采取成熟一家、批准一家方式,只有1家由建行设立的建信养老金管理公司。

银保监会相关负责人表示,允许外资设立养老金管理公司,有利于增加主体类型,增强市场活力,引入成熟养老金管理经验,提升养老金投资管理水平。下一步,银保监会将继续采取成熟一家、批准一家方式,会同相关部委共同做好养老金管理公司许可准入工作。

2、人身险外资股比限制从51%提高至100%的过渡期,由原定2021年提前到2020年。

这是李克强7月初在2019年达沃斯论坛开幕式上发表特别致辞时公布的举措。银保监会相关负责人称,取消外资寿险公司股比限制,有利于吸引更多优质外资保险机构进入中国市场,引入更加先进的经营理念和更加多元化的寿险产品,增强寿险市场活力,为实体经济提供更好的服务。

3、取消境内保险公司合计持有保险资产管理公司的股份不得低于75%的规定,允许境外投资者持有股份超过25%。

银保监会相关负责人称,放开保险资产管理公司外资持股比例限制,有利于吸收借鉴境外优秀保险机构的经验做法,激发国内保险资产管理市场活力,促进提升保险资产管理公司资产管理能力,更好服务于保险资产的保值增值。下一步,银保监会将抓紧修订《保险资产管理公司管理暂行规定》,落实开放措施。
4、放宽外资保险公司准入条件,取消30年经营年限要求。

实际上,目前大部分《财富》世界500强的外国保险公司都已进入中国,在中国保险市场发挥了积极作用。取消30年经营年限要求,为具有经营特色和专长但经营年限不足的外国保险公司来华创造了条件,有利于进一步丰富保险市场主体和保险专业服务,促进保险业高质量发展。据悉,银保监会将立即启动相关法规修改,完成后即付诸实施。

05

金融业开放同时,监管强度需进一步增强

在强调金融业扩大开放的同时,监管能力和强度也要进一步增强。

国家外汇管理局总会计师孙天琦近日也提出,我国金融服务业在扩大双向开放的同时,也要加强有效的金融监管,强调金融必须持牌经营,金融牌照必须有国界,在国外获得金融牌照但未在中国拿到牌照的金融机构,是不能给中国居民提供相关的金融服务。

另一方面,各地方政府、各部门在提出金融开放方案的同时,必须要有明确的监管职责分工、风险承担、数据获取等内容。但从目前看,这方面是缺失的。

“大家开放的积极性都非常高,但监管分工、风险分担机制等相对缺失。当前金融对外开放的发展有点类似于互联网金融发展初期的情形,各个方面都在喊叫着要发展互联网金融,但是对如何监管、如何风险防控却谈的比较少,以至于最后出现了金融乱象。”孙天琦称,功能监管要真正落地,不能说金融牌照不是我发的就不归我管,出现问题以后部委之间、中央和地方政府之间相互推诿,最终导致风险越来越大。

郭树清近期也强调,金融管理部门今后将更加注重专业性、审慎性、稳定性,建立和完善以资本、偿付能力、流动性、资产分类、公司治理、内部控制、市场声誉、合规记录、过往业绩等为主要内容的全面风险监管体系。同时,加强事中事后监管和行为监管,通过现场检查和非现场监管等手段揭示风险,发现问题,采取措施予以纠正。对于严重违法违规、不审慎经营的机构,将依法予以严惩直至市场退出。

06

长期、开放的红利,有望带来资本市场“长牛”

兴业证券王德伦、周琳、王亦奕、李美岑、张兆、吴峰、孟一坤、张勋在《开放的红利 ——2019年下半年度投资策略》中指出,回顾改革开放40年历史,第一轮商品市场开放的红利,加入WTO,经常账户开放,中国经济成功跃居全球第二。展望新时代,人民币加入SDR、陆股通、纳入MSCI、债券通……第二轮开放的红利在于金融市场,资本账户开放已经出发。开放的红利从四个层面来理解:股市——金融市场——产业——整体经济,都将发生深远的变化。这个过程不仅使资本市场受益,也将在金融服务实体、间接融资模式向直接融资模式转变的过程中,在促进产业转型升级、经济高质量发展中扮演更重要角色。中国需要与世界经济产生更多的连接与交融,经济发展未来的前途在开放。借鉴日本、韩国、台湾地区,以及印度、巴西、南非等新兴经济体的经验,开放的红利,将使股、债、汇、房等中国优质资产价值长期得到支撑,其中最为受益的是股市,有望迎来历史上第一次“长牛”。以下投资机会值得关注:

行业配置:中短期金融地产链条+成长,长期“龙凤呈祥”。

(1)金融开放+金融供给侧改革看好金融龙头。开放重要领域之一就是金融市场,金融市场快速发展扩容、金融工具加速创新,金融公司迎来大发展机遇;“金融供给侧改革”引导资源向优势企业集中,金融龙头公司受益,其中券商龙头是直接融资的枢纽,受益最大。

(2)成长加减法:政策逐步落地+行业拐点有望来临,如光伏、风电、传媒等,科创板引领+政策有望持续加持,利好成长中的自主可控、进口替代。

(3)地产链条中的景气环节:一、二线城市地产回暖,竣工或于19年迎可观增长,关注“地产后消费”厨电家电、家居、汽车。

(4)内外因素共振,“龙凤呈祥”值得长期关注,核心资产50/100组合+大创新50/100组合:已经证明自身为龙头的是“核心资产”,成长行业中、未来有望胜出的“大创新”龙头为“凤”。

- END -



南通0

该用户从未签到

发表于 2019-7-22 10:39 | 显示全部楼层 来自:江苏
干货很多
回复 支持 反对

使用道具 举报

该用户从未签到

发表于 2019-7-22 10:40 | 显示全部楼层 来自:江苏
金融业对外开放进程再次按下“加速键”,这对老百姓有什么好处呢?
回复 支持 反对

使用道具 举报

该用户从未签到

发表于 2019-7-22 10:40 | 显示全部楼层 来自:江苏
资本市场,给有钱人准备的
回复 支持 反对

使用道具 举报

您需要登录后才可以回帖 登录 | 注册

本版积分规则

手机版|无图版|站务联系 | 商务合作 | 平台公约

信息产业部备案:苏ICP备05014191号-1 经营性ICP许可证:苏B2-20110445 苏公网安备 32060202000307号 © 2001-2019 0513.org All Right Reserved.

投诉争议 技术支持:第一互联 GMT+8, 2025-12-23 19:49 , Processed in 0.298423 second(s), 15 queries , MemCache On. 站点统计

快速回复 返回顶部 返回列表