濠滨论坛

点击扫描二维码

查看: 26126|回复: 1

[新闻快讯] 高颜值,像花园一样!南通西站站区枢纽总平面图亮相

  [复制链接]

该用户从未签到

发表于 2019-7-3 19:26 | 显示全部楼层 |阅读模式 来自:江苏
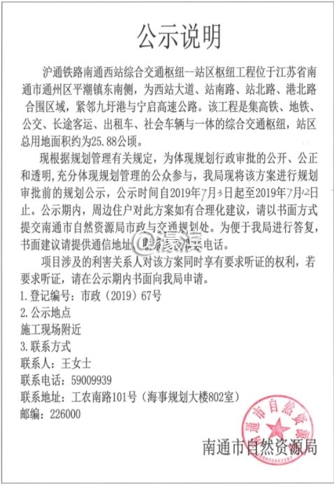
今天,南通市自然资源局公示
沪通铁路南通西站综合交通枢纽
——站区枢纽工程

b0d7542c067250c861476bddd7ac8da3.jpg

《公示说明》显示,沪通铁路南通西站综合交通枢纽——站区枢纽工程位于南通市通州区平潮镇东南侧,为西站大道、站南路、站北路、港北路合围区域,紧邻九圩港与宁启高速公路。

5c15ffb0cc0ce6bec8d98f78959d0be6.jpg
区位图

该工程是集高铁、地铁、公交、长途客运、出租车、社会车辆于一体的综合交通枢纽,站区总用地面积约为25.88公顷。

6b8390129409a8bce96040d59c150fc0.jpg

来看站区枢纽工程
总平面图
↓↓↓
(横屏看大图)
f121ecf3155a1730356acecc52d236d1.jpg


效果图
↓↓↓
f60f56467d73cc5433373554d340bb46.jpg

长途客运、公交平面图
↓↓↓
e14c1b480be9cb4e5b3567519f186e8e.jpg

今年2月12日,在2019年全省重大交通项目集中开工仪式上,高铁南通西站综合交通枢纽同步开工。

从设计效果图上看,南通西站无异于一个南通版的“虹桥枢纽”,它集高铁、地铁、公交、停车于一体,沪通铁路、通苏嘉城际、盐通铁路等共用此站,高铁、地铁、公交、出租等多种运输方式在这里无缝衔接。

方案秉承“交通优先、功能为主、以人为本、近远结合”的设计原则,形成“一核、一轴、四片”的规划布局结构。

沪通铁路南通西站为高架站房,位于地块中央,南北走向;

轨道交通1号线地下两层正穿沪通铁路国铁站,为东西走向;

公交车场位于地块西北侧;

沪通铁路站房配套用房位于站房南侧;

站房东西两侧为广场,西广场临即将开工建设的站前大道;东广场临站东路;

地下车库位于东、西广场正下方,地下车库功能包含出租车场、社会车停车场;

东、西广场分别设置下沉广场与站房衔接。

整个站区规划采用“立体分层、人车分流” 的设计模式,定位为功能完善、设施先进的现代化综合交通枢纽,以展示现代化城市的良好形象。

南通西站不仅可以填补我市大型综合交通枢纽的空白,而且承担起南通铁路下一个五年计划中“四大任务”中的三大重任——高铁建枢纽、普铁成网络、客运通四方。

429678a76e74dbe0e17c47428c5d3910.jpg
正在建设中的地铁1号线一期工程

今年6月8日,南通西站候车室第一跨结构开始浇筑。

5c8b235ad854e3d60158dc02f97c25a8.jpg

西站综合交通枢纽工程计划于2020年6月底建成。

e9e6892fecfc887d2c14b256af5d7f96.jpg


来源:南通日报、综合南通市自然资源局等

南通0

该用户从未签到

发表于 2019-7-4 06:36 来自手机WAP | 显示全部楼层 来自:福建
高铁新城?
回复 支持 反对

使用道具 举报

您需要登录后才可以回帖 登录 | 注册

本版积分规则

手机版|无图版|站务联系 | 商务合作 | 平台公约

信息产业部备案:苏ICP备05014191号-1 经营性ICP许可证:苏B2-20110445 苏公网安备 32060202000307号 © 2001-2019 0513.org All Right Reserved.

投诉争议 技术支持:第一互联 GMT+8, 2025-12-26 22:47 , Processed in 0.298146 second(s), 15 queries , MemCache On. 站点统计

快速回复 返回顶部 返回列表