濠滨论坛

点击扫描二维码

查看: 46931|回复: 20

[随便港港] 南通教育局教师招聘时间合理吗

[复制链接]
匿名
发表于 2019-6-29 14:02 | 显示全部楼层 |阅读模式 来自:江苏
提示: 作者被禁止或删除 内容自动屏蔽

该用户从未签到

发表于 2019-6-29 14:57 来自手机客户端 | 显示全部楼层 来自:江苏
纪委最好把把关,问问为啥这么做
回复 支持 7 反对 0

使用道具 举报

匿名
发表于 2019-6-29 15:51 来自手机WAP | 显示全部楼层 来自:江苏 移动/数据上网公共出口
提示: 作者被禁止或删除 内容自动屏蔽
回复 支持 2 反对 0

使用道具 举报

该用户从未签到

发表于 2019-6-29 17:08 来自手机WAP | 显示全部楼层 来自:江苏
没事,好的人才早知道了,都等着呢。
回复 支持 反对

使用道具 举报

该用户从未签到

发表于 2019-6-29 17:25 来自手机客户端 | 显示全部楼层 来自:江苏 移动/数据上网公共出口
因为都内定了,考教师证面试都能打招呼
回复 支持 3 反对 0

使用道具 举报

该用户从未签到

发表于 2019-6-29 17:40 | 显示全部楼层 来自:江苏
苏州和无锡教育局的教师岗位招聘是今年2月份,敢为人先的是苏州、无锡教育局竟然招聘了多位承认自己是中国人的台湾年轻教师。
回复 支持 1 反对 0

使用道具 举报

该用户从未签到

发表于 2019-6-29 17:41 来自手机客户端 | 显示全部楼层 来自:江苏 移动/数据上网公共出口
政治演员 发表于 2019-06-29 17:40
苏州和无锡教育局的教师岗位招聘是今年2月份,敢为人先的是苏州、无锡教育局竟然招聘了多位承认自己是中国人的台湾年轻教师。

傻逼一样,作秀的也拿来讲?你这脑子太笨了
回复 支持 2 反对 0

使用道具 举报

该用户从未签到

发表于 2019-6-29 17:48 | 显示全部楼层 来自:江苏
做好人生的选择 发表于 2019-6-29 17:41
傻逼一样,作秀的也拿来讲?你这脑子太笨了

你苏北南通要作秀,能作秀的起来吗?会有港澳台同胞来应聘你苏北南通的学校吗?

其实,苏北穷,不仅苏南人、浙江人、上海人知道,全国人民都知道,现在连港澳台同胞都知道苏北穷,苏北南通也穷得很!


回复 支持 2 反对 0

使用道具 举报

该用户从未签到

发表于 2019-6-29 17:50 | 显示全部楼层 来自:江苏

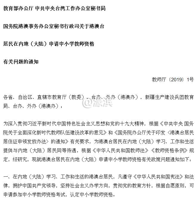
360截图-1694875.jpg

2019年1月1日国家教育部等部门关于招聘港澳台教师的文件已出台,2月份苏锡常就立马执行国家的文件,并付诸于行动,这难道不值得点赞吗?
回复 支持 3 反对 0

使用道具 举报

该用户从未签到

发表于 2019-6-29 17:53 来自手机客户端 | 显示全部楼层 来自:江苏
如果楼主做个有心人的话,就会发现这是第几批了,而不是在这乱喷。
回复 支持 反对

使用道具 举报

匿名
发表于 2019-6-29 17:58 | 显示全部楼层 来自:江苏
提示: 作者被禁止或删除 内容自动屏蔽
回复 支持 反对

使用道具 举报

该用户从未签到

发表于 2019-6-29 18:12 来自手机WAP | 显示全部楼层 来自:江苏
不要变为发达地区的教师培养基地。
回复 支持 反对

使用道具 举报

该用户从未签到

发表于 2019-6-29 18:14 来自手机客户端 | 显示全部楼层 来自:江苏
假如是内定的话,早早晚晚都一样。
比如医院招护士,要有门路要有钱。
回复 支持 1 反对 0

使用道具 举报

该用户从未签到

发表于 2019-6-29 19:57 来自手机客户端 | 显示全部楼层 来自:江苏 移动/数据上网公共出口
政治演员 发表于 2019-06-29 17:48
你苏北南通要作秀,能作秀的起来吗?会有港澳台同胞来应聘你苏北南通的学校吗?

其实,苏北穷,不仅苏南人、浙江人、上海人知道,全国人民都知道,现在连港澳台同胞都知道苏北穷,苏北南通也穷得很!

苏北南通确实穷,所以你在苏北南通讨不到吃食不能怪你,只能怪苏北南通穷
回复 支持 反对

使用道具 举报

该用户从未签到

发表于 2019-6-29 19:58 来自手机客户端 | 显示全部楼层 来自:江苏 移动/数据上网公共出口
**** 作者被禁止或删除 内容自动屏蔽 ****

呵呵,我上海上学七年,可能你这种土鸡是不会明白的
回复 支持 反对

使用道具 举报

该用户从未签到

发表于 2019-6-29 20:08 | 显示全部楼层 来自:江苏
做好人生的选择 发表于 2019-6-29 19:58
呵呵,我上海上学七年,可能你这种土鸡是不会明白的

即使你在上海生活了50年,你的一颦一笑、一举一动和苏北南通人特有的气质,我确定能把你从熙熙攘攘的南京路商业大街的人群中认出来!
回复 支持 1 反对 0

使用道具 举报

该用户从未签到

发表于 2019-6-29 20:26 来自手机客户端 | 显示全部楼层 来自:江苏
苏北南通很多地方确实不如苏南,甚至不如西部落后地区,苏北人在全国素质差出名并不是空穴来风!
回复 支持 反对

使用道具 举报

匿名
发表于 2019-6-29 21:51 来自手机客户端 | 显示全部楼层 来自:江苏
提示: 作者被禁止或删除 内容自动屏蔽
回复 支持 反对

使用道具 举报

该用户从未签到

发表于 2019-6-29 22:05 来自手机WAP | 显示全部楼层 来自:江苏 移动/数据上网公共出口
政治演员 发表于 2019-06-29 20:08
即使你在上海生活了50年,你的一颦一笑、一举一动和苏北南通人特有的气质,我确定能把你从熙熙攘攘的南京路商业大街的人群中认出来!

不会的,你认不出来的,因为你眼睛里有苍蝇屎
回复 支持 2 反对 0

使用道具 举报

该用户从未签到

发表于 2019-6-29 23:36 来自手机WAP | 显示全部楼层 来自:江苏 移动/数据上网公共出口
因为录取的后来又被挖走啦,空岗还不如招个实在的人回来。
回复 支持 反对

使用道具 举报

该用户从未签到

发表于 2019-6-30 11:24 来自手机客户端 | 显示全部楼层 来自:江苏
看看招聘要求吧,和小学初中不好比的。
回复 支持 反对

使用道具 举报

您需要登录后才可以回帖 登录 | 注册

本版积分规则

手机版|无图版|站务联系 | 商务合作 | 平台公约

信息产业部备案:苏ICP备05014191号-1 经营性ICP许可证:苏B2-20110445 苏公网安备 32060202000307号 © 2001-2019 0513.org All Right Reserved.

投诉争议 技术支持:第一互联 GMT+8, 2025-12-27 02:16 , Processed in 0.324141 second(s), 24 queries , MemCache On. 站点统计

快速回复 返回顶部 返回列表