濠滨论坛

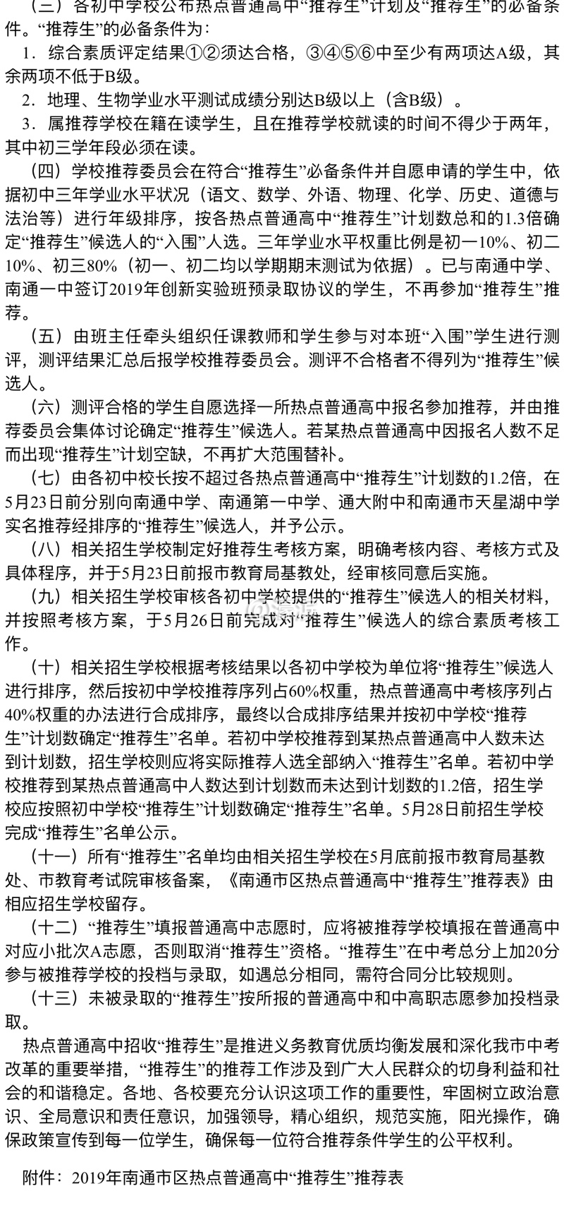
点击扫描二维码

查看: 50081|回复: 38

[随便港港] 南通市区高中的推荐生什么时候考试?

[复制链接]
匿名
发表于 2019-5-21 10:53 来自AppWap版 | 显示全部楼层 |阅读模式 来自:江苏
提示: 作者被禁止或删除 内容自动屏蔽

该用户从未签到

发表于 2019-5-21 11:38 来自手机WAP | 显示全部楼层 来自:江苏
每个学校考试时间都不一样,推荐哪个学校啦?
回复 支持 1 反对 0

使用道具 举报

该用户从未签到

发表于 2019-5-21 11:57 来自手机WAP | 显示全部楼层 来自:江苏
基本确定是本周六
回复 支持 1 反对 0

使用道具 举报

匿名
发表于 2019-5-21 12:01 来自手机客户端 | 显示全部楼层 来自:江苏
提示: 作者被禁止或删除 内容自动屏蔽
回复 支持 1 反对 0

使用道具 举报

匿名
发表于 2019-5-21 12:02 来自手机客户端 | 显示全部楼层 来自:江苏
提示: 作者被禁止或删除 内容自动屏蔽
回复 支持 反对

使用道具 举报

该用户从未签到

发表于 2019-5-21 12:22 来自手机WAP | 显示全部楼层 来自:湖南
123/123 发表于 2019-5-21 12:02
名单什么时候推上去?

看教育局文件
20190521122129
20190521122139
20190521122147
回复 支持 反对

使用道具 举报

该用户从未签到

发表于 2019-5-21 12:29 | 显示全部楼层 来自:江苏
希望开发区中学能按照教育局文件推荐,据说以前是分配到行政班的,不按照年级成绩排名推荐,在快班的学生就有点亏了,在普通班的学生名额就浪费了
回复 支持 2 反对 0

使用道具 举报

匿名
发表于 2019-5-21 12:36 来自手机WAP | 显示全部楼层 来自:江苏 移动/数据上网公共出口
提示: 作者被禁止或删除 内容自动屏蔽
回复 支持 2 反对 0

使用道具 举报

该用户从未签到

发表于 2019-5-21 12:38 来自手机客户端 | 显示全部楼层 来自:江苏
希望开发区中学能按照教育局文件推荐,据说以前是分配到行政班的,不按照年级成绩排名推荐,在快班的学生就有点亏了,在普通班的学生名额就浪费了
回复 支持 2 反对 0

使用道具 举报

匿名
发表于 2019-5-21 12:39 来自手机客户端 | 显示全部楼层 来自:江苏
提示: 作者被禁止或删除 内容自动屏蔽
回复 支持 反对

使用道具 举报

匿名
发表于 2019-5-21 12:40 来自手机客户端 | 显示全部楼层 来自:江苏
提示: 作者被禁止或删除 内容自动屏蔽
回复 支持 反对

使用道具 举报

匿名
发表于 2019-5-21 13:04 来自手机WAP | 显示全部楼层 来自:江苏 联通
提示: 作者被禁止或删除 内容自动屏蔽
回复 支持 反对

使用道具 举报

匿名
发表于 2019-5-21 13:10 来自手机客户端 | 显示全部楼层 来自:江苏
提示: 作者被禁止或删除 内容自动屏蔽
回复 支持 反对

使用道具 举报

匿名
发表于 2019-5-21 13:13 来自手机WAP | 显示全部楼层 来自:江苏
提示: 作者被禁止或删除 内容自动屏蔽
回复 支持 反对

使用道具 举报

该用户从未签到

发表于 2019-5-21 13:14 来自手机客户端 | 显示全部楼层 来自:辽宁
xymch 发表于 2019-05-21 12:29
希望开发区中学能按照教育局文件推荐,据说以前是分配到行政班的,不按照年级成绩排名推荐,在快班的学生就有点亏了,在普通班的学生名额就浪费了

垃圾学校罢了,就是为了给天星湖留生源,也就二手钢琴觉得这个破逼学校好
回复 支持 1 反对 0

使用道具 举报

该用户从未签到

发表于 2019-5-21 13:14 来自手机客户端 | 显示全部楼层 来自:辽宁
**** 作者被禁止或删除 内容自动屏蔽 ****

你觉得教育局会管?开发区这王八蛋学校拼命给他天星湖爸爸留生源
回复 支持 反对

使用道具 举报

该用户从未签到

发表于 2019-5-21 13:15 来自手机客户端 | 显示全部楼层 来自:辽宁
**** 作者被禁止或删除 内容自动屏蔽 ****

BC和C+和C++
回复 支持 1 反对 0

使用道具 举报

该用户从未签到

发表于 2019-5-21 13:16 来自手机客户端 | 显示全部楼层 来自:辽宁
**** 作者被禁止或删除 内容自动屏蔽 ****

分层走班哈哈,现在分四种班哈哈,特快班,快班慢班,绝慢班
回复 支持 反对

使用道具 举报

匿名
发表于 2019-5-21 13:16 来自手机客户端 | 显示全部楼层 来自:江苏
提示: 作者被禁止或删除 内容自动屏蔽
回复 支持 1 反对 0

使用道具 举报

匿名
发表于 2019-5-21 13:17 来自手机客户端 | 显示全部楼层 来自:江苏
提示: 作者被禁止或删除 内容自动屏蔽
回复 支持 反对

使用道具 举报

匿名
发表于 2019-5-21 13:18 来自手机客户端 | 显示全部楼层 来自:江苏
提示: 作者被禁止或删除 内容自动屏蔽
回复 支持 反对

使用道具 举报

匿名
发表于 2019-5-21 13:23 来自手机客户端 | 显示全部楼层 来自:江苏
提示: 作者被禁止或删除 内容自动屏蔽
回复 支持 反对

使用道具 举报

匿名
发表于 2019-5-21 13:24 来自手机客户端 | 显示全部楼层 来自:江苏
提示: 作者被禁止或删除 内容自动屏蔽
回复 支持 反对

使用道具 举报

匿名
发表于 2019-5-21 13:24 来自手机客户端 | 显示全部楼层 来自:江苏
提示: 作者被禁止或删除 内容自动屏蔽
回复 支持 1 反对 0

使用道具 举报

您需要登录后才可以回帖 登录 | 注册

本版积分规则

手机版|无图版|站务联系 | 商务合作 | 平台公约

信息产业部备案:苏ICP备05014191号-1 经营性ICP许可证:苏B2-20110445 苏公网安备 32060202000307号 © 2001-2019 0513.org All Right Reserved.

投诉争议 技术支持:第一互联 GMT+8, 2025-12-28 20:22 , Processed in 0.249118 second(s), 34 queries , MemCache On. 站点统计

快速回复 返回顶部 返回列表