濠滨论坛

点击扫描二维码

查看: 3205|回复: 2

2号出入口方向调整 南通轨交2号线永怡路站调整方案公示

[复制链接]

该用户从未签到

发表于 2019-5-10 16:34 | 显示全部楼层 |阅读模式 来自:江苏
       今天,南通市行政审批局发布轨道交通2号线永怡路站(暂定名)调整方案公示,公示显示,轨交2号线永怡路站(暂定名)2号出入口由原方案沿北大街向南布置调整为沿永怡路向西布置。
       134f3716-ed90-40e2-b322-c08c9ac3b170.jpg

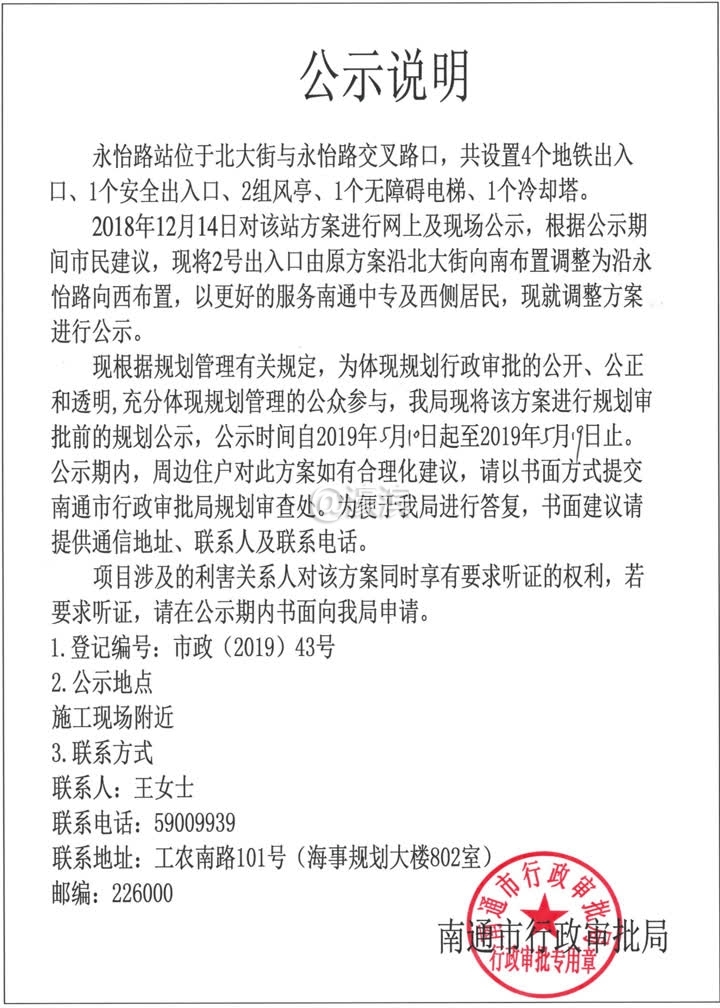
       据了解,自2018年12月14日对永怡路站(暂定名)方案进行网上及现场公示以来,市民提出很多建议,为了更好的服务南通中专及西侧居民,2号出入口由原方案沿北大街向南布置调整为沿永怡路向西布置。

       44d258fb-74fa-41aa-b730-2f6efc0a90b1.jpg

96ecf5a3-a33c-4379-a45c-a49587552a22.jpg

      公示时间自2019年5月1日起至2019年5月9日止。公示期内,周边住户对此方案如有合理化建议,请以书面方式提交南通市行政审批局规划审查处。联系人王女士,联系电话 59009939。
       7f59bbaa-dd95-4307-965b-bbafcabaf52c.jpg

       永怡路站(暂定名)
  永怡路站(暂定名)位于北大街与永怡路交叉路口,共设置4个地铁出入口、1个安全出入口、2组风亭、1个无障碍电梯、1个冷却塔。
1111.jpg

2222.jpg

3333.jpg

4444.jpg

轨交2号线一期工程
  南通轨道交通2号线线路整体走向呈L型,一期工程起于港闸区的幸福镇站,终点站为通州区的先锋镇站,沿线共设置17座站点,分别为幸福镇站(暂定名)、南通火车站站(暂定名)、永达路站(暂定名)、永怡路站(暂定名)、北城大桥站(暂定名)、钟秀路站(暂定名)、环西文化广场站(暂定名)、体育公园站(暂定名)、易家桥站(暂定名)、青年路站(暂定名)、五一路东站(暂定名)、园林路站(暂定名)、汽车东站站(暂定名)、通富路站(暂定名)、太平路北站(暂定名)、南通东站站(暂定名)、先锋镇站(暂定名)。

5555.jpg

      轨道交通2号线一期工程线路总长约21.04km,均为地下线,设幸福车辆段1处,与1号线共用崇川路控制中心。轨道交通2号线一期工程预计全线花4年时间建成,到2023年通车。






南通0

该用户从未签到

发表于 2019-5-10 17:06 | 显示全部楼层 来自:江苏
早日建成通车,方便人民出行。
回复 支持 反对

使用道具 举报

该用户从未签到

发表于 2019-5-10 20:40 来自手机客户端 | 显示全部楼层 来自:江苏
绿城兰园那里有口子吗
回复 支持 反对

使用道具 举报

您需要登录后才可以回帖 登录 | 注册

本版积分规则

手机版|无图版|站务联系 | 商务合作 | 平台公约

信息产业部备案:苏ICP备05014191号-1 经营性ICP许可证:苏B2-20110445 苏公网安备 32060202000307号 © 2001-2019 0513.org All Right Reserved.

投诉争议 技术支持:第一互联 GMT+8, 2025-12-23 10:43 , Processed in 0.154772 second(s), 17 queries , MemCache On. 站点统计

快速回复 返回顶部 返回列表