濠滨论坛

点击扫描二维码

查看: 8892|回复: 6

[新闻快讯] 江苏发布地表水环境质量情况, 南通等4市未达标

[复制链接]

该用户从未签到

发表于 2019-4-26 08:37 | 显示全部楼层 |阅读模式 来自:江苏
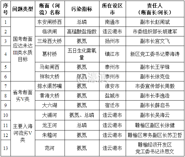
江苏省打好污染防治攻坚战指挥部办公室24日发布一季度各设区市地表水环境质量情况通报。对照今年各设区市水环境质量改善约束性目标,13个设区市中,南通、淮安、扬州和泰州4市国省考断面优Ⅲ比例未达标,其他9市均达标。部分断面(河流)问题突出,有6个国考断面应达未达Ⅲ类水质目标,分布在南通、连云港、扬州、镇江和泰州5市;有3个省考断面水质劣于Ⅴ类,分布在淮安、盐城和宿迁3市;有4条主要入海河流水质劣于Ⅴ类,全部在连云港市。(吴 琼)
南通0
b87026ce3a12ec0bc0c99a0953e6caaa.png
2aa39042d6029a04fea820d5b0a238e4.png

该用户从未签到

发表于 2019-4-26 08:40 来自手机WAP | 显示全部楼层 来自:江苏
洋口那里的河才肮脏
回复 支持 反对

使用道具 举报

该用户从未签到

 楼主| 发表于 2019-4-28 11:28 | 显示全部楼层 来自:江苏
xx0yy0 发表于 2019-4-26 08:40
洋口那里的河才肮脏

南通环境保护任重而道远
回复 支持 反对

使用道具 举报

该用户从未签到

发表于 2019-4-28 13:10 | 显示全部楼层 来自:江苏
城市内河确实脏,也不好治理,等于我们刚把污水排入长江,又在狼山水厂把水抽过来给我们自己喝
回复 支持 反对

使用道具 举报

匿名
发表于 2019-4-28 13:33 来自手机WAP | 显示全部楼层 来自:江苏
提示: 作者被禁止或删除 内容自动屏蔽
回复 支持 反对

使用道具 举报

该用户从未签到

 楼主| 发表于 2019-6-12 14:32 | 显示全部楼层 来自:江苏
都是GDP 政绩惹的祸
回复 支持 反对

使用道具 举报

该用户从未签到

发表于 2019-6-12 16:12 | 显示全部楼层 来自:江苏
领导想的是中创区,没时间管环保
回复 支持 反对

使用道具 举报

您需要登录后才可以回帖 登录 | 注册

本版积分规则

手机版|无图版|站务联系 | 商务合作 | 平台公约

信息产业部备案:苏ICP备05014191号-1 经营性ICP许可证:苏B2-20110445 苏公网安备 32060202000307号 © 2001-2019 0513.org All Right Reserved.

投诉争议 技术支持:第一互联 GMT+8, 2025-12-28 08:49 , Processed in 0.176196 second(s), 19 queries , MemCache On. 站点统计

快速回复 返回顶部 返回列表