濠滨论坛

点击扫描二维码

查看: 6348|回复: 0

[新闻快讯] 前半周雷阵雨天天见,后半周刮风又降温!南通人,你准备好了吗?

[复制链接]

该用户从未签到

发表于 2019-4-22 07:51 | 显示全部楼层 |阅读模式 来自:江苏
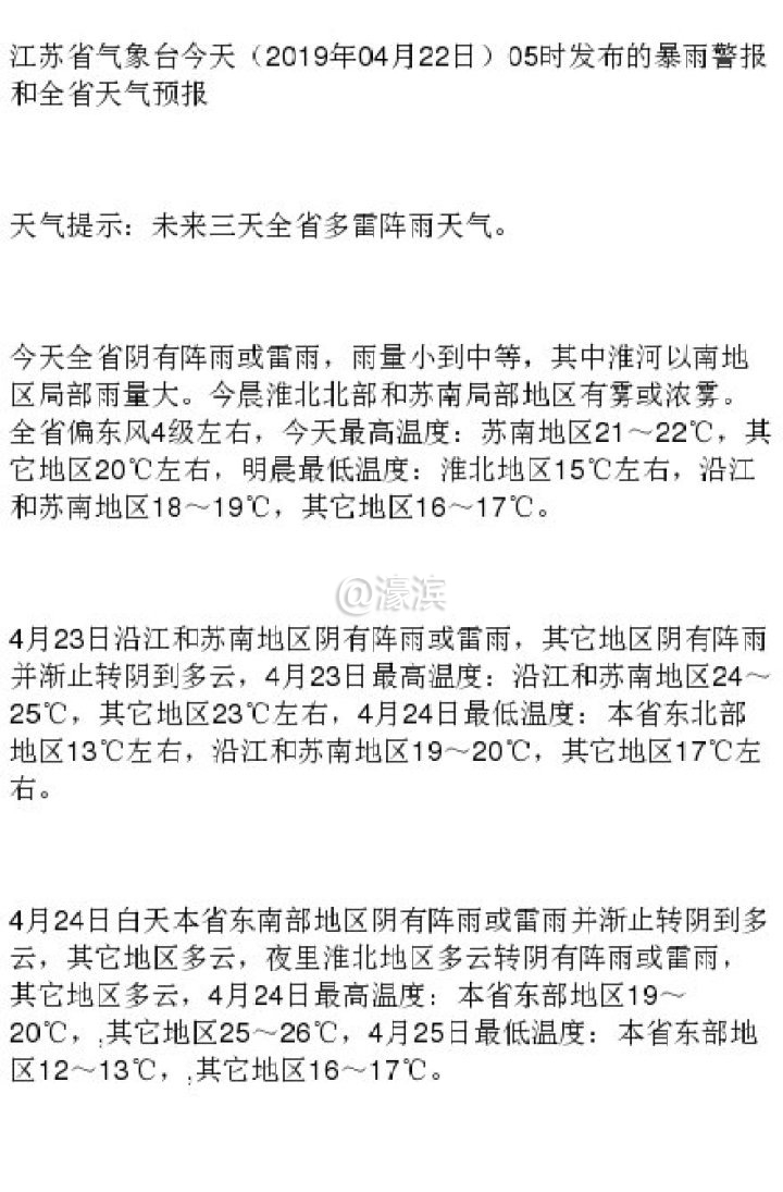
未来三天江苏全省多雷阵雨天气,今天全省阴有阵雨或雷雨,雨量小到中等,其中淮河以南地区局部雨量大。今晨淮北北部和苏南局部地区有雾或浓雾。全省偏东风4级左右,今天最高温度:苏南地区21~22℃,其它地区20℃左右。

1.png

据江苏省气象台对于未来一周天气的预测,本周的前半段江苏都多雷阵雨,22-23日受暖湿气流影响,全省有一次较明显的降水过程;24日夜里-25日本省自北向南将出现一次雷阵雨天气过程,其间将伴有强雷电、雷暴大风等强对流天气。25日起一波冷空气赶到,雨水才会按下休止符。受冷空气影响,25-26日我省大部分地区降温6~8℃,并将出现4~7级的东北风。

入春之后,江苏就是晴多雨少,在上个周末之前,南京本月也就一场有点规模的春雨。不过,“谷雨”节气,天气形势也发生扭转,暖湿气流昨天中午前后抵达南京,昨天下午南京局部雨量达到了中到大雨。这场酣畅淋漓的雷阵雨过后,雨水并不想就此收手,而是意兴大发,未来3到4天,南京基本上都是雨雨雨的节奏。不过春天的雨不会连绵不绝,而是下下停停。受到地面低气压的控制,虽然是阴天,南京昨天早晨气温就达到20℃,全天温差仅2到3℃,加上相对湿度较高,体感有些闷热。而未来几天由于暖湿气流活跃,气温稳中有升,今天南京最高气温23℃,到周三达到28℃左右,那种潮湿闷热的感觉将会如影随形,让大家提前体会黄梅天的感觉。

从全省范围看,今天全省降雨都很明显,大部分地区雨量小到中等,其中淮河以南地区局部雨量大,全省偏东风4级左右。受到降雨影响,今天温差幅度倒不大,最低温度:淮北地区14℃左右,苏南地区17~18℃,其它地区16℃左右。最高温度:苏南地区21~22℃,其它地区20℃左右。

23日沿江和苏南地区阴有阵雨或雷雨,其它地区阴有阵雨并渐止转阴到多云。23日的最低温度:淮北地区15℃左右,沿江和苏南地区18~19℃,其它地区16~17℃;23日最高温度:沿江和苏南地区24~25℃,其它地区23℃左右。

24日白天本省东南部地区阴有阵雨或雷雨并渐止转阴到多云,其它地区多云,夜里淮北地区多云转阴有阵雨或雷雨,其它地区多云。24日最低温度:本省东北部地区13℃左右,沿江和苏南地区19~20℃,其它地区17℃左右;24日最高温度:本省东部地区19~20℃,其它地区25~26℃。

25日全省多云到阴,大部分地区有雷阵雨。26-27日受到冷空气影响全省晴到多云,但是气温会有明显下降,气象部门预计此轮气温降幅最高将达到8℃左右。28日本省西部地区多云转阴,夜里有阵雨或雷雨;其它地区多云转阴。

另外,24日早晨淮北地区、25日早晨淮河以南的局部地区可能有雾或浓雾,外出请及时关注天气预报。

南通未来一周天气】
1.png

南通0
您需要登录后才可以回帖 登录 | 注册

本版积分规则

手机版|无图版|站务联系 | 商务合作 | 平台公约

信息产业部备案:苏ICP备05014191号-1 经营性ICP许可证:苏B2-20110445 苏公网安备 32060202000307号 © 2001-2019 0513.org All Right Reserved.

投诉争议 技术支持:第一互联 GMT+8, 2025-12-30 08:02 , Processed in 0.171507 second(s), 15 queries , MemCache On. 站点统计

快速回复 返回顶部 返回列表