濠滨论坛

点击扫描二维码

查看: 6513|回复: 0

[随便港港] 五一出游慎选这些旅行社!旅行社黑名单来了

[复制链接]

该用户从未签到

发表于 2019-4-17 15:41 | 显示全部楼层 |阅读模式 来自:江苏
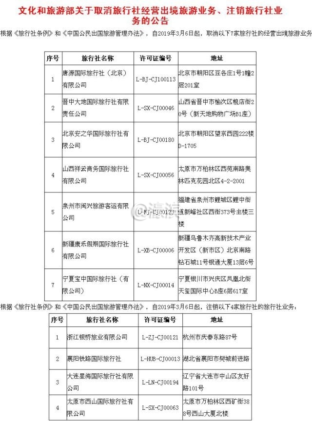
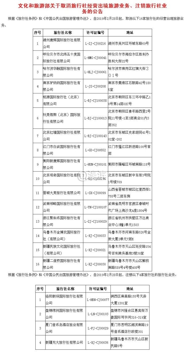
文化和旅游部近日发布公告,取消7家旅行社的经营出境旅游业务,注销3家旅行社的旅行社业务。记者注意到,截至目前,今年文化和旅游部共取消30家旅行社的出境游业务、注销11家旅行社的旅行社业务。戳图看详细黑名单。
3b292df5e0fe99255f0739689167f2db8cb171d7.jpeg 38dbb6fd5266d01606c22df30be4780337fa3561.jpeg a50f4bfbfbedab645d2d3aca5ff903c778311eb4.jpeg 南通0
您需要登录后才可以回帖 登录 | 注册

本版积分规则

手机版|无图版|站务联系 | 商务合作 | 平台公约

信息产业部备案:苏ICP备05014191号-1 经营性ICP许可证:苏B2-20110445 苏公网安备 32060202000307号 © 2001-2019 0513.org All Right Reserved.

投诉争议 技术支持:第一互联 GMT+8, 2025-12-30 07:53 , Processed in 0.167435 second(s), 16 queries , MemCache On. 站点统计

快速回复 返回顶部 返回列表