濠滨论坛

点击扫描二维码

查看: 112461|回复: 78

[焦点爆料] 南通市崇川区观音山街道办事处,法庭上见! 没有查不清的账!!请致敬职业老会计!!!

[复制链接]
  • TA的每日心情
    开心
    2021-1-1 22:59
  • 签到天数: 30 天

    [LV.5]常住居民I

    发表于 2019-4-14 21:14 | 显示全部楼层 |阅读模式 来自:江苏

    南通市崇川区观音山街道办事处,法庭上见! 没有查不清的账!!请致敬乡村职业老会计!!!
    g1.jpg g2.jpg

    案起:)海港引河绿廊拆迁 观音山星火村8组韩美琴的房子
    生于星火村八组,户籍久居,及女儿刘俊华、外孙均是明星社区农村集体经济数据库成员、、、
    a1.jpg a2.jpg a3.jpg a4.jpg a5.jpg
    糊涂的中院,涂走流程?这行政裁定书经得起历史的推敲吗?
    这是第一回合;北京、南京我们走一遍,皮球、足球中国人踢得好,大家懂的,过程忽略1万字,,,
    ,,,你可以去找中央巡视组,这个真可以去,那就去吧,
    b1.jpg b2.jpg

    第二回合,事情是你们办的,在你们存的档案系统里自己查啊,查过水落石出,光明磊落的,你要让老百姓服啊,那是安身立命的房子啊;户口没有动过,房子有证的,
    什么非居面积,合法面积,违建,出嫁女;
    白纸黑字的,谁能信口开条海港引河?
    c1.jpg
    第三回合,行政诉讼,官司逼着打;不打好像人人是刁民;
    d1.jpg d2.jpg d3.jpg d4.jpg d5.jpg


    第四回合,上证据,一切可以说明前因后果的证据链,必须的!还有传说中的未卜先知的神评估
    e1.jpg e3.jpg e4.jpg e5.jpg e6.jpg e7.jpg e8.jpg e9.jpg e10.jpg e11.jpg e12.jpg e13.jpg e14.jpg e15.jpg e16.jpg

    e17.jpg e18.jpg e19.jpg e20.jpg e21.jpg e22.jpg e23.jpg e24.jpg e25.jpg e26.jpg e27.jpg QQ截图20190414202018.jpg e28.jpg e29.jpg e30.jpg e31.jpg e32.jpg e33.jpg e34.jpg e35.jpg e36.jpg e37.jpg


    第五回合,答辩,上政策,有没有混淆?有没有理清谁用了谁的地?土地证重号,是不是假证?
    发证时面积有没有遗失?总面积数有没有核对?兄弟姊妹之间的房屋面积有没有搞清楚?
    你JD事情办糊涂了,兄弟姊妹之间有没有矛盾?
    f1.jpg f2.jpg f3.jpg f4.jpg f6.jpg f8.jpg f9.jpg f10.jpg f11.jpg f12.jpg f13.jpg f14.jpg f15.jpg f16.jpg f17.jpg f18.jpg f19.jpg f20.jpg f21.jpg f22.jpg f23.jpg f24.jpg
    继续上传20190415上午
    拆迁相关文件,建议收藏
    f25.jpg f26.jpg f27.jpg f28.jpg f29.jpg f30.jpg f31.jpg f32.jpg f33.jpg f34.jpg f35.jpg f36.jpg
    以上是街道办事处答辩;那么,我们分析条款、对照面积确认和补空方及安置房审批的细节;

    办事处描述的事情好像昨天刚刚发生的,,电影蒙太奇的手法,我们时光倒流一下,,


    第五回合
    假设你是韩美琴,对就是你,,在命运的路口拐弯,居然遇到拆迁,撞倒在蛋糕上了;
    故事简单地理解;海港引河边星火村土上土长的韩美琴,知道观音山虽然没有观音也没有山,但是依然热爱家乡,出嫁了,户口始终没有迁;丈夫在上海滩上开飞机头,聚少离多;
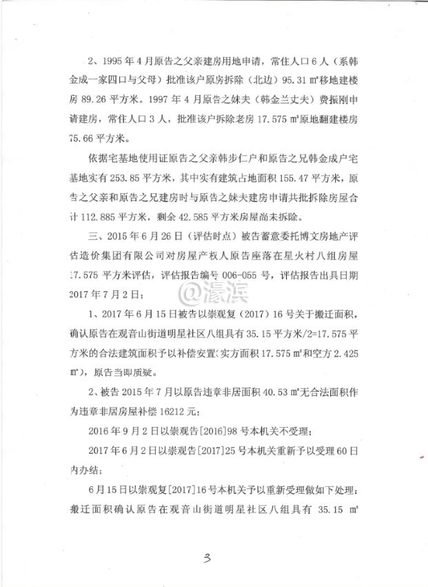
    一个人在娘家住着,老家住房紧张,这个也不是个事;于是要起造房子,父还在,是一家之主,户主当然是父亲,建房35平方米,执照1985年;自己出钱造,有根有据,合法存在,再确认一下:合法的。
    女儿出生了,户口报在观音山,在观音山上学;孙子出世了,户口报在观音山,在观音山上学;
    再确认一下:)至拆迁,三人户口都没有动过。
    哥哥造房子了,,1996年,父母的户口,一起造了,
    妹妹、妹夫造房子了,,1997年,韩美琴借地给妹妹、妹夫费振刚,但是后来没有用到地。怕以后起争执,字据写了,没有实质的形成事实,当时已经无效;至2007年8月7号韩美琴与哥哥、妹妹再次明确了房地的归属权,三方签字。地号:08035
    那么:人在,房在,户口在,正常的。
    拆了造,造了拆,折腾了一群数字和土地证、建房申请表,

    第六回合,
    关键词:合法面积,评估时点,违章面积,非居房屋补偿
    QQ截图20190415185335.jpg


    三里墩星火.jpg 领导,您告诉我这40.53平方米是谁家的飞地?您仔细撸一撸:)
    e27-2.jpg 这个未卜先知的评估报告是哪个大神操作的?有没有用外挂?

    你是习民,您给自己下套?还是挖坑活埋人民群众?



    南通0
    e29.jpg
    e26.jpg

    点评

    吃饱老薄酒,放倒你的梦!   发表于 2019-4-19 19:39

    本帖被以下淘专辑推荐:

  • TA的每日心情
    开心
    2021-1-1 22:59
  • 签到天数: 30 天

    [LV.5]常住居民I

     楼主| 发表于 2019-4-17 22:43 | 显示全部楼层 来自:江苏
    第八回合,开庭旁听,不多说,等判决书。
    拆就拆了,没有关系;
    圆明园烧了,是建不起来的;不是也一直没有找到人赔,没有找到人打一场国际官司?
    领导您别慌,看官您别急,给我点时间,三维画出来,还原时空变迁,推演,还原现场;)
    地大于房是不用争论的常识:房子在,宅基地不见了?
    住了30多年的房子,床底下的这块地不翼而飞了?
    观音名山有葛大爷识英文,余西古镇刘大爷不识中文,活着要搞清楚,不是死磕,否则死不瞑目,谁在算计谁?
    黑洞的照片不是也发布出来了,时光是可以倒流的,呵呵
    星火8组2.jpg 星火00.jpg
    回复 支持 反对

    使用道具 举报

    发表于 2019-4-14 21:38 来自手机微信 | 显示全部楼层 来自:江苏
    提示: 作者被禁止或删除 内容自动屏蔽
    回复 支持 反对

    使用道具 举报

  • TA的每日心情
    开心
    2021-1-1 22:59
  • 签到天数: 30 天

    [LV.5]常住居民I

     楼主| 发表于 2019-4-15 11:20 来自手机客户端 | 显示全部楼层 来自:江苏 移动/数据上网公共出口
    @崇川区观音山街道网络发言人 说好的法律援助呢?
    回复 支持 反对

    使用道具 举报

  • TA的每日心情
    开心
    2021-1-1 22:59
  • 签到天数: 30 天

    [LV.5]常住居民I

     楼主| 发表于 2019-4-15 11:25 来自手机客户端 | 显示全部楼层 来自:江苏 移动/数据上网公共出口
    和一个75岁的农民打太极拳,题材能拍电视剧了
    回复 支持 1 反对 0

    使用道具 举报

    该用户从未签到

    发表于 2019-4-15 11:50 来自手机WAP | 显示全部楼层 来自:江苏
    百度拆迁律师,好像北京等地有专门的打拆迁官司的律师团,可以试试看
    回复 支持 1 反对 0

    使用道具 举报

  • TA的每日心情
    开心
    2021-1-1 22:59
  • 签到天数: 30 天

    [LV.5]常住居民I

     楼主| 发表于 2019-4-15 12:35 来自手机客户端 | 显示全部楼层 来自:江苏 移动/数据上网公共出口
    欢迎律师 乡党 5毛党一起来讨论就是论事,你呷酒时候的一个话题
    回复 支持 1 反对 0

    使用道具 举报

    该用户从未签到

    发表于 2019-4-15 13:44 来自手机客户端 | 显示全部楼层 来自:江苏
    开发区法院审理……
    回复 支持 反对

    使用道具 举报

    该用户从未签到

    发表于 2019-4-15 19:00 来自手机WAP | 显示全部楼层 来自:江苏

         好长好长……。

         出嫁女能在娘家拿两套房啊,很不错了。

         妹妹妹夫都建了房,你咋不建房的呢?

         签了拆迁协议,还签了息访息诉协议,为啥要反悔?

    点评

    老婆、女儿、外孙户口都在,刘汉奇的户口可以迁到观音山来吗?刘汉奇身份:观音山女婿,费振刚身份:观音山女婿。出嫁女的性质定义您再查阅一下,您也是专业人士,不是旧社会,用词要恰当无误,否则有歧视妇女嫌疑,  发表于 2019-4-16 10:25
    回复 支持 反对

    使用道具 举报

  • TA的每日心情
    开心
    2021-1-1 22:59
  • 签到天数: 30 天

    [LV.5]常住居民I

     楼主| 发表于 2019-4-15 19:17 | 显示全部楼层 来自:江苏
    独醉笑清风 发表于 2019-4-15 19:00
    好长好长……。

         出嫁女能在娘家拿两套房啊,很不错了。

    不签?拍拍您肩膀说:回炉重来,你再跑一趟北京、南京

    回复 支持 反对

    使用道具 举报

    该用户从未签到

    发表于 2019-4-15 21:46 来自手机WAP | 显示全部楼层 来自:江苏
    吴梦达 发表于 2019-4-15 19:17
    不签?拍拍您肩膀说:回炉重来,你再跑一趟北京、南京,
    先固定;不公正的问题,再通过法律途径解 ...

         息诉息访协议都签了,拆迁协议也签了,又搞,诚信呢?

         你就不怕被冠以“敲诈”的头衔?

         小心偷鸡不成蚀把米啊!

         

    点评

    标语在风里飘  发表于 2019-4-15 23:28
    回复 支持 反对

    使用道具 举报

  • TA的每日心情
    开心
    2021-1-1 22:59
  • 签到天数: 30 天

    [LV.5]常住居民I

     楼主| 发表于 2019-4-16 09:54 | 显示全部楼层 来自:江苏

    青天VS白发

    青天VS白发
    《青天VS白发》   维权在路上,将近4年了,
    这两人岁数加起来超过150了
    回复 支持 1 反对 0

    使用道具 举报

    该用户从未签到

    发表于 2019-4-16 11:17 来自手机客户端 | 显示全部楼层 来自:江苏
            崇川区观音山街道反腐工作任重而道远!
    回复 支持 反对

    使用道具 举报

  • TA的每日心情
    开心
    2021-1-1 22:59
  • 签到天数: 30 天

    [LV.5]常住居民I

     楼主| 发表于 2019-4-17 10:16 | 显示全部楼层 来自:江苏
      今日开庭,没有律师,没有团,乡下的、城里的都说不接行政官司他们的证也是ZF发的,正常;
    应该有法律援助免费律师的;临前一星期了,院长说没有援助律师了,应该的诚信呢?

    诚信不提,请勿挖坑!
    其实,JD你们来两个会表格的会计师和政策办公室的就可以了,
    说到最后也就是一群阿拉伯数字的问题,把数字核对正确!对应政策落实到位就行了,



    声明一下:本案与反腐打黑无关,你们自己内部的问题,自己了断。

    所有文件将打包、存档,可能会发往政府政策研究办公室等有关部门及相关部门作为案例参考。
    有关部门与相关部门是两个神马部门?
    现在跑不动了,只好跑电子邮件。


    回复 支持 反对

    使用道具 举报

  • TA的每日心情
    开心
    2021-1-1 22:59
  • 签到天数: 30 天

    [LV.5]常住居民I

     楼主| 发表于 2019-4-17 23:00 | 显示全部楼层 来自:江苏
    第八回合,开 庭旁听,不多说,等判 决书。
    星火8组.jpg
    拆就拆了,没有关系;
    圆明园 烧了,是建不起来的;不是也一直没有找到人赔,没有找到人打一场国际官司?
    领 导您别慌,看官您别急,给我点时间,三维画出来,还原时空变迁,推演,还原现场;)
    地大于房是不用争论的常识:房子在,宅基地不见了?
    住了30多年的房子,床底下的这块地不翼而飞了?
    观音名山有大爷识英文,余西古镇刘大爷不识中文,活着要搞清楚,不是死磕,否则死不瞑目,谁在算计谁?
    星火00.jpg
    黑洞的照片不是也发布出来了,时光是可以倒流的,呵呵
    还原图1.jpg

    点评

    神评由你创造  发表于 2019-4-18 09:13
    回复 支持 反对

    使用道具 举报

  • TA的每日心情
    开心
    2021-1-1 22:59
  • 签到天数: 30 天

    [LV.5]常住居民I

     楼主| 发表于 2019-4-17 23:10 | 显示全部楼层 来自:江苏
    户界四址明确,不搭界啊
    兄弟,借只山脚又如何?

    借只山墙又如何?

    借只山墙又如何?


    回复 支持 反对

    使用道具 举报

  • TA的每日心情
    奋斗
    2019-12-7 15:25
  • 签到天数: 5 天

    [LV.2]偶尔看看I

    发表于 2019-4-17 23:14 | 显示全部楼层 来自:江苏
    贾贾,饿要起楼房,借只山脚我
    回复 支持 2 反对 0

    使用道具 举报

  • TA的每日心情
    开心
    2021-1-1 22:59
  • 签到天数: 30 天

    [LV.5]常住居民I

     楼主| 发表于 2019-4-18 13:34 来自手机客户端 | 显示全部楼层 来自:江苏
    领导你细想想:余西的刘大爷,户口一个人在余西,儿子二胎,户口一直没有报上;本土无建房面积;现在这个观音山落脚住地再遭遇有意无意的不公正待遇,他的心有多大?有多么的无助??
    借唐师傅口气问你一声:
    人,是人她妈生的,
    妖,是妖它妈养的;
    Ld,你妈贵姓?

    还坚持你们整个系统做得很妥帖?
    要感谢在Zf?
    把35.15的合法面积劈掉17.575,还有17.575你怎么处理?
    准备给谁?私吞了?
    他们一大家谁少掉了这17.575平方米?

    请规范您的操作手势
    回复 支持 反对

    使用道具 举报

  • TA的每日心情
    开心
    2021-1-1 22:59
  • 签到天数: 30 天

    [LV.5]常住居民I

     楼主| 发表于 2019-4-18 13:41 来自手机客户端 | 显示全部楼层 来自:江苏
    我吴梦达,真的看不下去;路见不平吼一声坚持互联网分享精神,大家评一评,,
    回复 支持 反对

    使用道具 举报

  • TA的每日心情
    奋斗
    2019-12-7 15:25
  • 签到天数: 5 天

    [LV.2]偶尔看看I

    发表于 2019-4-18 16:24 | 显示全部楼层 来自:江苏
    http://js.sifayun,coм/1028/video/3296471   不履行法定职责 庭审记录
    审理法院:南通经济技术开发区人民法院
    审判长:张燕
    人民陪审员:周袁芳
    人民陪审员:张晓燕
    原告:韩美琴、刘汉奇
    被告:南通市崇川区观音山街道办事处
    开庭时间:2019-04-17 14:00
    回复 支持 1 反对 0

    使用道具 举报

  • TA的每日心情
    开心
    2021-1-1 22:59
  • 签到天数: 30 天

    [LV.5]常住居民I

     楼主| 发表于 2019-4-19 00:16 | 显示全部楼层 来自:江苏

    民告官 庭审录播 不履行法定职责 南通崇川区观音山街道办事处
    不履行法定职责20190417审理法院:南通经济技术开发区人民法院审判长:张燕    人民陪审员:周袁芳  人民陪审员:张晓燕
    原告:韩美琴、刘汉奇   被告:南通市崇川区观音山街道办事处
    开庭时间:2019-04-17 14:00
    回复 支持 反对

    使用道具 举报

  • TA的每日心情
    开心
    2021-1-1 22:59
  • 签到天数: 30 天

    [LV.5]常住居民I

     楼主| 发表于 2019-4-19 12:40 | 显示全部楼层 来自:江苏

    判决书出来,一并扫描图集形式及PDF发布,濠滨图片大小有限制
    民告官
    不履行法定职责20190417审理法院:南通经济技术开发区人民法院审判长:张燕    人民陪审员:周袁芳  人民陪审员:张晓燕
    原告:韩美琴、刘汉奇   被告:南通市崇川区观音山街道办事处
    开庭时间:2019-04-17 14:00
    QQ截图20190419145257.jpg QQ截图20190419145046.jpg
    QQ截图20190419145533.jpg 3D制图贼舞秋风.jpg 视频源地址
    南通经济技术开发区人民法院-不履行法定职责  http://js.sifayun.com/1028/video/3296471
    创建于:2019-04-18
    民告官 庭审录播 不履行法定职责 南通崇川区观音山街道办事处 腾讯视频地址  https://v.qq.com/x/page/h0862ogfs16.html


    补充内容 (2019-5-3 19:34):
    更正:图中61.16平方米应为60.16平方米
    回复 支持 反对

    使用道具 举报

  • TA的每日心情
    开心
    2021-1-1 22:59
  • 签到天数: 30 天

    [LV.5]常住居民I

     楼主| 发表于 2019-4-19 13:08 | 显示全部楼层 来自:江苏

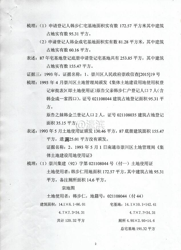
    原告的证据梳理及表述

    原告的证据梳理及表述1

    原告的证据梳理及表述1

    原告的证据梳理及表述2

    原告的证据梳理及表述2

    原告的证据梳理及表述3

    原告的证据梳理及表述3

    原告的证据梳理及表述4

    原告的证据梳理及表述4

    原告的证据梳理及表述5

    原告的证据梳理及表述5

    原告的证据梳理及表述 表格化

    原告的证据梳理及表述 表格化

    回复 支持 反对

    使用道具 举报

  • TA的每日心情
    开心
    2021-1-1 22:59
  • 签到天数: 30 天

    [LV.5]常住居民I

     楼主| 发表于 2019-4-19 14:36 | 显示全部楼层 来自:江苏

    三个面积数字17.575和35.15及40.53 祖孙三代,三久居户口,结账,算价值

    政策分户、面积、选号?选层次?补差价、补贴、补偿、补助、附属物、地大于房、临时安置补助费等等等,
    铛、铛、铛、铛、铛!!!!!
    此处忽略:韩美琴、刘汉奇在本案自始至终所花出的时间、精力、心理压力!
    不总而言之,言而总之NTTV了
    杀个账
    算法A:40.53平方米

    算法A面积40.53

    算法A面积40.53

    算法B:35.15平方米

    算法B面积35.15

    算法B面积35.15

    回复 支持 反对

    使用道具 举报

    您需要登录后才可以回帖 登录 | 注册

    本版积分规则

    手机版|无图版|站务联系 | 商务合作 | 平台公约

    信息产业部备案:苏ICP备05014191号-1 经营性ICP许可证:苏B2-20110445 苏公网安备 32060202000307号 © 2001-2019 0513.org All Right Reserved.

    投诉争议 技术支持:第一互联 GMT+8, 2025-12-20 16:03 , Processed in 0.407518 second(s), 25 queries , MemCache On. 站点统计

    快速回复 返回顶部 返回列表