濠滨论坛

点击扫描二维码

查看: 5374|回复: 1

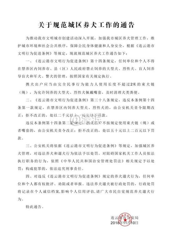
城区养犬规范:出门要拴狗链 最长2米

[复制链接]
  • TA的每日心情
    奋斗
    2025-12-19 09:29
  • 签到天数: 491 天

    [LV.9]以坛为家II

    发表于 2018-11-12 10:18 | 显示全部楼层 |阅读模式 来自:江苏
    1112.jpg
    南通0

    该用户从未签到

    发表于 2018-11-12 10:38 | 显示全部楼层 来自:江苏
    制定规则的不懂狗,很多大型狗如拉普拉多对人是没有攻击性的,主要是养狗者的责任和狂犬病疫苗要有保证
    回复 支持 反对

    使用道具 举报

    您需要登录后才可以回帖 登录 | 注册

    本版积分规则

    手机版|无图版|站务联系 | 商务合作 | 平台公约

    信息产业部备案:苏ICP备05014191号-1 经营性ICP许可证:苏B2-20110445 苏公网安备 32060202000307号 © 2001-2019 0513.org All Right Reserved.

    投诉争议 技术支持:第一互联 GMT+8, 2025-12-19 15:04 , Processed in 0.130518 second(s), 15 queries , MemCache On. 站点统计

    快速回复 返回顶部 返回列表