濠滨论坛

点击扫描二维码

查看: 8735|回复: 0

吉林长春长生公司被取消高新技术企业资格 转自每经网

[复制链接]

该用户从未签到

发表于 2018-9-19 16:34 | 显示全部楼层 |阅读模式 来自:江苏

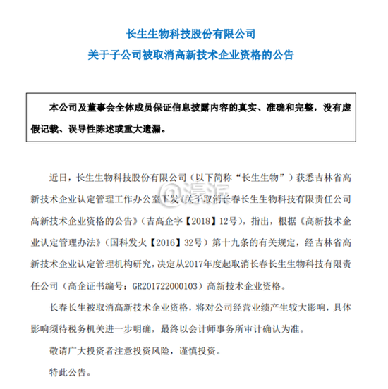
原标题:ST长生:子公司长春长生被取消高新技术企业资格)

ST长生公告称,经吉林省高新技术企业认定管理机构研究,决定从2017年度起取消长春长生生物科技有限责任公司(高企证书编号:GR201722000103)高新技术企业资格。长春长生被取消高新技术企业资格,将对公司经营业绩产生较大影响,具体影响须待税务机关进一步明确,最终以会计师事务所审计确认为准。

d14b5118689f8c408389f9bee2a5d44b.png


南通0
您需要登录后才可以回帖 登录 | 注册

本版积分规则

手机版|无图版|站务联系 | 商务合作 | 平台公约

信息产业部备案:苏ICP备05014191号-1 经营性ICP许可证:苏B2-20110445 苏公网安备 32060202000307号 © 2001-2019 0513.org All Right Reserved.

投诉争议 技术支持:第一互联 GMT+8, 2025-12-17 13:36 , Processed in 0.114459 second(s), 13 queries , MemCache On. 站点统计

快速回复 返回顶部 返回列表