濠滨论坛

点击扫描二维码

查看: 3104|回复: 0

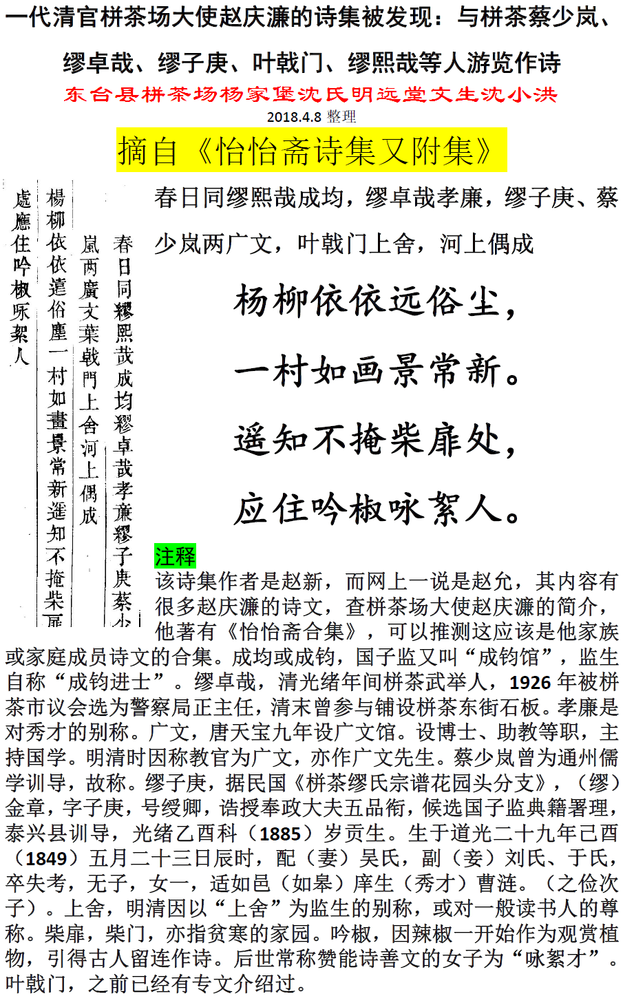
一代清官栟茶场大使赵庆濂的诗集被发现:与栟茶蔡少岚、缪卓哉、缪子庚、叶戟门、...

[复制链接]

该用户从未签到

发表于 2018-4-9 21:06 | 显示全部楼层 |阅读模式 来自:江苏
一代清官栟茶场大使赵庆濂的诗集被发现:与栟茶蔡少岚、缪卓哉、缪子庚、叶戟门、缪熙哉等人游览作诗
南通0
一代清官栟茶场大使赵庆濂的诗集被发现:与栟茶蔡少岚、缪卓哉、缪子庚、叶戟门、缪熙.png
您需要登录后才可以回帖 登录 | 注册

本版积分规则

手机版|无图版|站务联系 | 商务合作 | 平台公约

信息产业部备案:苏ICP备05014191号-1 经营性ICP许可证:苏B2-20110445 苏公网安备 32060202000307号 © 2001-2019 0513.org All Right Reserved.

投诉争议 技术支持:第一互联 GMT+8, 2025-12-16 21:17 , Processed in 0.122219 second(s), 14 queries , MemCache On. 站点统计

快速回复 返回顶部 返回列表