濠滨论坛

点击扫描二维码

查看: 2328|回复: 0

北京首都航空推出国内套票:一次购买,多次使用

[复制链接]

该用户从未签到

发表于 2018-4-8 17:41 | 显示全部楼层 |阅读模式 来自:上法兰西
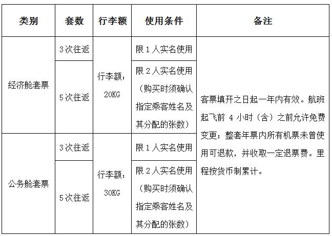
人民网北京4月8日消息,近日,北京首都航空推出国内公务舱、商务舱套票产品回馈活动。即日起至2018年12月31日,旅客拨打北京首都航空服务热线(95375)购买国内特定区域航线制定套数公务舱或经济舱往返机票,可享受“一次购买,多次使用”的便利体验。

北京首都航空推出国内套票:一次购买,多次使用

北京首都航空推出国内套票:一次购买,多次使用
适用航线:北京=青岛、三亚、厦门、杭州;广州=杭州、重庆、成都;杭州=海口、西安、三亚、昆明;青岛=成都、武汉;西安=重庆、三亚。购买时需要明确使用航段,只可往返,不可单程,不可变更航线。

北京首都航空推出国内套票:一次购买,多次使用

北京首都航空推出国内套票:一次购买,多次使用
(原题为《北京首都航空推出国内套票:一次购买 多次使用》)南通0
您需要登录后才可以回帖 登录 | 注册

本版积分规则

手机版|无图版|站务联系 | 商务合作 | 平台公约

信息产业部备案:苏ICP备05014191号-1 经营性ICP许可证:苏B2-20110445 苏公网安备 32060202000307号 © 2001-2019 0513.org All Right Reserved.

投诉争议 技术支持:第一互联 GMT+8, 2025-12-16 23:04 , Processed in 0.118609 second(s), 17 queries , MemCache On. 站点统计

快速回复 返回顶部 返回列表