濠滨论坛

点击扫描二维码

查看: 2401|回复: 0

国务院:督促电信企业加大降费力度,7月起取消流量漫游费

[复制链接]

该用户从未签到

发表于 2018-4-4 20:54 | 显示全部楼层 |阅读模式 来自:萨克森州 Hetnzer数据中心
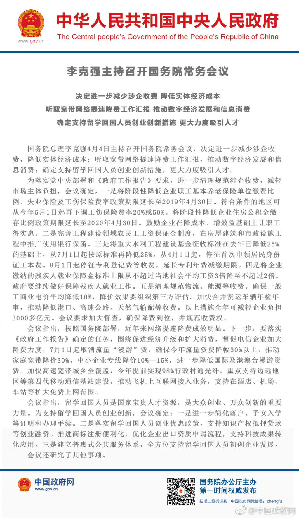
国务院总理李克强4月4日主持召开国务院常务会议,决定进一步减少涉企收费,降低实体经济成本;听取宽带网络提速降费工作汇报,推动数字经济发展和信息消费;确定支持留学回国人员创业创新措施,更大力度吸引人才。 ????

国务院:督促电信企业加大降费力度,7月起取消流量漫游费

国务院:督促电信企业加大降费力度,7月起取消流量漫游费
@中国政府网 图南通0
您需要登录后才可以回帖 登录 | 注册

本版积分规则

手机版|无图版|站务联系 | 商务合作 | 平台公约

信息产业部备案:苏ICP备05014191号-1 经营性ICP许可证:苏B2-20110445 苏公网安备 32060202000307号 © 2001-2019 0513.org All Right Reserved.

投诉争议 技术支持:第一互联 GMT+8, 2025-12-17 05:02 , Processed in 0.143121 second(s), 17 queries , MemCache On. 站点统计

快速回复 返回顶部 返回列表