濠滨论坛

点击扫描二维码

查看: 3514|回复: 0

中国对原产于美国的大豆、汽车等106项商品加征25%关税

[复制链接]

该用户从未签到

发表于 2018-4-4 17:01 | 显示全部楼层 |阅读模式 来自:上法兰西
4月4日,中国迅速对美方对华产品加征关税建议清单做出了回击。
经国务院批准,国务院关税税则委员会决定对原产于美国的大豆、汽车、化工品等14类106项商品加征25%的关税,涉及2017年中国自美国进口金额约500亿美元。
北京时间4月4日早,美国政府发布了加征关税的商品清单,将对中国输美的1333项500亿美元的商品加征25%的关税。
《国务院关税税则委员会关于对原产于美国的部分进口商品加征关税的公告》原文:
2018年4月4日,美国政府发布了加征关税的商品清单,将对我输美的1333项500亿美元的商品加征25%的关税。美方这一措施违反了世界贸易组织规则,严重侵犯我国合法权益,威胁我国家发展利益。
根据我方在世界贸易组织项下的权利和义务,以及《中华人民共和国对外贸易法》和《中华人民共和国进出口关税条例》相关规定,经国务院批准,国务院关税税则委员会决定对原产于美国的大豆、汽车、化工品等14类106项商品加征25%的关税。有关事项如下:
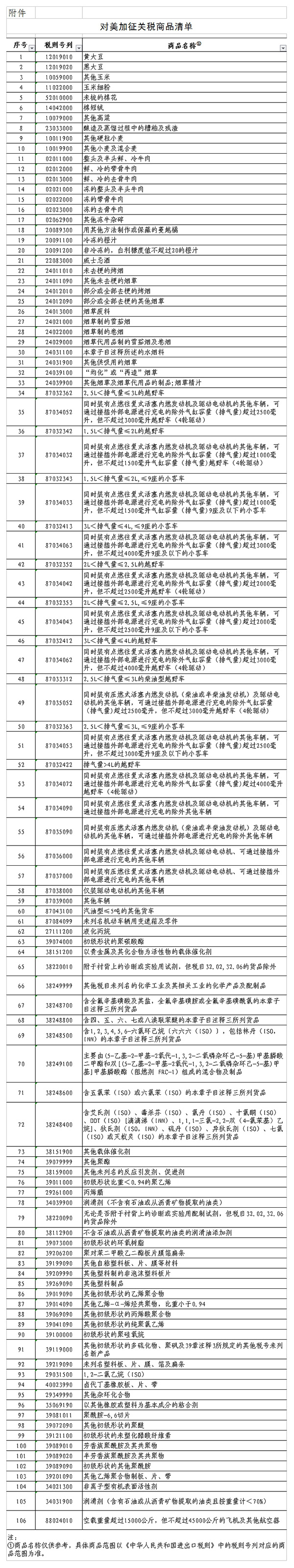
一、加征关税的商品为大豆、汽车、化工品等14类106项商品。征税范围详见附表。
二、对原产于美国的附表所列进口商品,在现行征税方式、适用关税税率基础上加征25%的关税,现行保税、减免税政策不变(本次加征的关税不予减免)。
三、加征关税后有关进口税收计算公式:
关税=关税完税价格×(现行适用关税税率+加征关税税率)
从价定率商品进口环节消费税=进口环节消费税计税价格×消费税比例税率
复合计税商品进口环节消费税=进口环节消费税计税价格×消费税比例税率+进口数量×消费税定额税率
从价定率商品进口环节消费税计税价格=(关税完税价格+关税)÷(1-消费税比例税率)
复合计税商品进口环节消费税计税价格=(关税完税价格+关税+进口数量×消费税定额税率)÷(1-消费税比例税率)
进口环节增值税=进口环节增值税计税价格×进口环节增值税税率
进口环节增值税计税价格=关税完税价格+关税+进口环节消费税
四、实施时间另行公告。
附表:对美加征关税商品清单

中国对原产于美国的大豆、汽车等106项商品加征25%关税

中国对原产于美国的大豆、汽车等106项商品加征25%关税
(原题为《中国决定对原产于美国的106项商品加征关税》)                                                                                                                                                                                                                                                        中国对美加征关税商品清单:涉去年自美进口额约500亿美元南通0
您需要登录后才可以回帖 登录 | 注册

本版积分规则

手机版|无图版|站务联系 | 商务合作 | 平台公约

信息产业部备案:苏ICP备05014191号-1 经营性ICP许可证:苏B2-20110445 苏公网安备 32060202000307号 © 2001-2019 0513.org All Right Reserved.

投诉争议 技术支持:第一互联 GMT+8, 2025-12-17 05:05 , Processed in 0.139241 second(s), 13 queries , MemCache On. 站点统计

快速回复 返回顶部 返回列表