濠滨论坛

点击扫描二维码

查看: 2153|回复: 0

中国对美加征关税商品清单:涉去年自美进口额约500亿美元

[复制链接]

该用户从未签到

发表于 2018-4-4 15:52 | 显示全部楼层 |阅读模式 来自:上法兰西
“商务微新闻”4月4日消息,美国时间2018年4月3日,美国政府依据301调查单方认定结果,宣布将对原产于中国的进口商品加征25%的关税,涉及约500亿美元中国对美出口。美方这一措施明显违反了世界贸易组织相关规则,严重侵犯中方根据世界贸易组织规则享有的合法权益,威胁中方经济利益和安全。
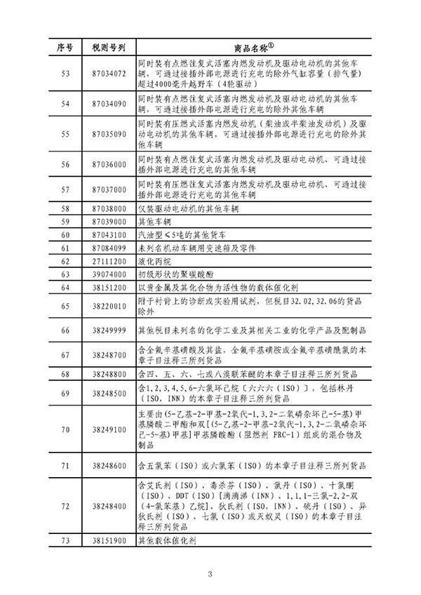
对于美国违反国际义务对中国造成的紧急情况,为捍卫中方自身合法权益,中国政府依据《中华人民共和国对外贸易法》等法律法规和国际法基本原则,将对原产于美国的大豆等农产品、汽车、化工品、飞机等进口商品对等采取加征关税措施,税率为25%,涉及2017年中国自美国进口金额约500亿美元。(详见附件)
最终措施及生效时间将另行公告。
附件:对美国加征关税商品清单
商务部
2018年4月4日
附件:

中国对美加征关税商品清单:涉去年自美进口额约500亿美元

中国对美加征关税商品清单:涉去年自美进口额约500亿美元

中国对美加征关税商品清单:涉去年自美进口额约500亿美元

中国对美加征关税商品清单:涉去年自美进口额约500亿美元

中国对美加征关税商品清单:涉去年自美进口额约500亿美元

中国对美加征关税商品清单:涉去年自美进口额约500亿美元

中国对美加征关税商品清单:涉去年自美进口额约500亿美元

中国对美加征关税商品清单:涉去年自美进口额约500亿美元

中国对美加征关税商品清单:涉去年自美进口额约500亿美元

中国对美加征关税商品清单:涉去年自美进口额约500亿美元

南通0
您需要登录后才可以回帖 登录 | 注册

本版积分规则

手机版|无图版|站务联系 | 商务合作 | 平台公约

信息产业部备案:苏ICP备05014191号-1 经营性ICP许可证:苏B2-20110445 苏公网安备 32060202000307号 © 2001-2019 0513.org All Right Reserved.

投诉争议 技术支持:第一互联 GMT+8, 2025-12-17 05:03 , Processed in 0.135732 second(s), 17 queries , MemCache On. 站点统计

快速回复 返回顶部 返回列表