濠滨论坛

点击扫描二维码

查看: 1899|回复: 0

乐视网:如果再没有新进资金支持,公司经营将难以为继

[复制链接]

该用户从未签到

发表于 2018-4-4 01:08 | 显示全部楼层 |阅读模式 来自:弗吉尼亚州
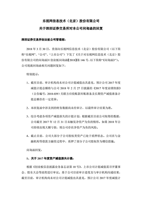
4月3日晚间,乐视网(300104)对深交所问询函的回复公告,详细道出了公司目前的险境。
乐视网称,综合考虑各项资产减值损失的计提计划,根据截至目前公司取得的数据,公司截至2017年12月31日未触发净资产为负的情形。如果2018年公司持续出现大额亏损,则公司存在净资产为负的风险。
乐视网称,截至目前,公司大部分子公司股权类资产已处于质押状态,公司在与金融机构等借款方融资过程中,质押了部分子公司股权作为增信措施。
在回应有关“全部或者主要业务陷入停顿”风险时,乐视网回复称,公司目前整体资金安排存在较大困难,现金流极度紧张,如果再没有新进资金支持,公司经营将难以为继。

乐视网:如果再没有新进资金支持,公司经营将难以为继

乐视网:如果再没有新进资金支持,公司经营将难以为继

乐视网:如果再没有新进资金支持,公司经营将难以为继

乐视网:如果再没有新进资金支持,公司经营将难以为继

乐视网:如果再没有新进资金支持,公司经营将难以为继

乐视网:如果再没有新进资金支持,公司经营将难以为继

乐视网:如果再没有新进资金支持,公司经营将难以为继

乐视网:如果再没有新进资金支持,公司经营将难以为继

乐视网:如果再没有新进资金支持,公司经营将难以为继

乐视网:如果再没有新进资金支持,公司经营将难以为继

乐视网:如果再没有新进资金支持,公司经营将难以为继

乐视网:如果再没有新进资金支持,公司经营将难以为继

乐视网:如果再没有新进资金支持,公司经营将难以为继

乐视网:如果再没有新进资金支持,公司经营将难以为继

乐视网:如果再没有新进资金支持,公司经营将难以为继

乐视网:如果再没有新进资金支持,公司经营将难以为继

乐视网:如果再没有新进资金支持,公司经营将难以为继

乐视网:如果再没有新进资金支持,公司经营将难以为继

乐视网:如果再没有新进资金支持,公司经营将难以为继

乐视网:如果再没有新进资金支持,公司经营将难以为继

乐视网:如果再没有新进资金支持,公司经营将难以为继

乐视网:如果再没有新进资金支持,公司经营将难以为继

乐视网:如果再没有新进资金支持,公司经营将难以为继

乐视网:如果再没有新进资金支持,公司经营将难以为继

乐视网:如果再没有新进资金支持,公司经营将难以为继

乐视网:如果再没有新进资金支持,公司经营将难以为继

乐视网:如果再没有新进资金支持,公司经营将难以为继

乐视网:如果再没有新进资金支持,公司经营将难以为继

乐视网:如果再没有新进资金支持,公司经营将难以为继

乐视网:如果再没有新进资金支持,公司经营将难以为继

乐视网:如果再没有新进资金支持,公司经营将难以为继

乐视网:如果再没有新进资金支持,公司经营将难以为继
南通0
您需要登录后才可以回帖 登录 | 注册

本版积分规则

手机版|无图版|站务联系 | 商务合作 | 平台公约

信息产业部备案:苏ICP备05014191号-1 经营性ICP许可证:苏B2-20110445 苏公网安备 32060202000307号 © 2001-2019 0513.org All Right Reserved.

投诉争议 技术支持:第一互联 GMT+8, 2025-12-17 05:00 , Processed in 0.161140 second(s), 17 queries , MemCache On. 站点统计

快速回复 返回顶部 返回列表