濠滨论坛

点击扫描二维码

查看: 7482|回复: 0

如东人注意!老社保卡4月1日停用,还没办新卡的怎么办?看这里!

[复制链接]

该用户从未签到

发表于 2018-4-2 14:25 | 显示全部楼层 |阅读模式 来自:江苏
如东人注意!
职工医保4月1日起停用老医保卡
全面启用新的省社保卡。

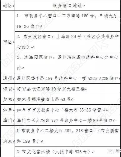
根据江苏省人社厅《关于做好跨省异地就医联网结算工作的通知》(苏人社办[2016]23号)精神,为更好地实现全省、全国异地就医联网结算,结合我市江苏省社会保障卡(以下简称省社保卡)发放进度,经研究决定, 我市将于2018年4月1日起,停止使用原南通市社会保障卡、通州区医保卡、海安县医保卡、如东县社保卡、海门市医保卡、如皋市医保卡、启东市基本医疗保险卡(以下统一简称老卡)。


省社保卡样式如下:


QQ截图20180402142305.jpg
赶紧拿起手中的社保卡对照一下,
如果不长这样,
你的卡就面临停用啦~

老卡仅保留金融功能

老卡停用后,医保就医结算、购药等与社保卡相关的各项业务只能凭省社保卡办理。但原南通市社会保障卡金融功能仍然有效,请妥善保管和处置。


如何办理新卡

尚未领取省社保卡的,可携带本人有效身份证件,到参保地社保卡服务网点办理申领。委托他人代办的,须携带代办人有效身份证件和申领人近期白底彩色免冠证件照一张;参保单位代办集体申领的,可与社保卡服务机构联系。


已有新卡别忘激活

已领取省社保卡的,可本人持卡和有效身份证件,前往社保卡合作银行(卡反面左上角银行标识)营业网点办理银行账户激活手续,确保通过社保卡银行帐户代发代扣人社费用业务的顺利续接(如代发失业金、医保报销上卡、灵活就业人员社保缴费等)。如发现代发代扣业务不能顺利接续到省社保卡的,可及时与代发代扣业务部门联系。


卡片遗失怎么办?

遗失省社保卡,可拨打12333咨询电话办理临时挂失。临时挂失7天有效期内应及时办理正式挂失,正式挂失须本人带有效证件去社保卡合作银行网点办理,再到社保卡服务窗口补卡。


640 (1).webp.jpg

温馨提示

老卡停用后,未申领或已办申领等候取卡中急需用卡的,可持本人有效身份证件到社保卡服务窗口申领临时社保卡。代办须同时携带代办人有效身份证件。


省社保卡一人一卡,我市参保人在省内其他地市已申领省社保卡的,可继续使用,无需换卡或重复申领。




南通0
您需要登录后才可以回帖 登录 | 注册

本版积分规则

手机版|无图版|站务联系 | 商务合作 | 平台公约

信息产业部备案:苏ICP备05014191号-1 经营性ICP许可证:苏B2-20110445 苏公网安备 32060202000307号 © 2001-2019 0513.org All Right Reserved.

投诉争议 技术支持:第一互联 GMT+8, 2025-12-17 06:39 , Processed in 0.155079 second(s), 17 queries , MemCache On. 站点统计

快速回复 返回顶部 返回列表