濠滨论坛

点击扫描二维码

查看: 2201|回复: 0

货币基金T+0单日赎回限额或降至1万元,监管层已征求意见

[复制链接]

该用户从未签到

发表于 2018-3-28 22:20 | 显示全部楼层 |阅读模式 来自:北京
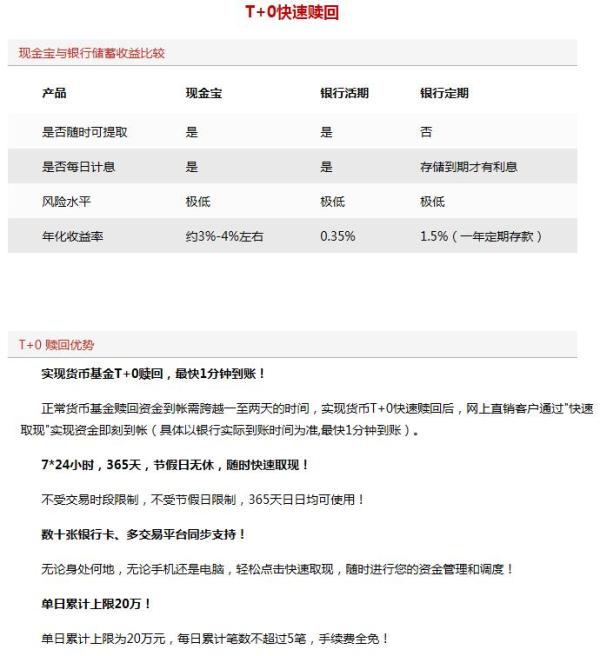
货币基金T+0快速赎回、每日无限额消费等功能或在近日迎来更严厉的监管措施。
3月28日,澎湃新闻(www.thepaper.cn)记者获悉,监管层近日召开闭门会议,就货币基金T+0单日赎回限额等问题向业内征求意见。
据悉,此次会议主要讨论了四方面内容:一是投资者单账户每日快速赎回额度限定在1万元以内;二是货币基金的份额不能在支付场景使用;三是基金管理人的自有资金不能用于资金垫付;四是非银行类金融机构,尤其是第三方支付机构,不能参与资金垫付。
“关于货币基金T+0单日赎回限额的问题,监管层已经多次向业内征求过意见,各家机构也在按照监管的要求进行压力测算,并内部研究货基无法T+0或每日限额一万元后的相关解决方案。”一家基金公司相关人士向澎湃新闻记者表示,虽然相关政策或在清明假期前公布,但相信政策还会有进一步调整的可能。
一般来说,货币基金赎回资金到账需跨越一至两天的时间,但为了做大规模,基金公司通过自有或拆借资金垫付的方式,将公司旗下货币基金产品实现T+0快速赎回这一功能。投资者通过“快速取现”就能实现资金即刻到账(具体以银行实际到账时间为准,最快1分钟到账)。
此外,T+0赎回的优势还包括:不受交易时段、节假日限制,做到365天日日均可使用;无论身处何地,无论手机还是电脑,随时可进行资金管理和调度等。
据澎湃新闻记者了解,目前各家基金公司对于货币基金T+0赎回并没有统一的额度限制,某基金公司在其官网就挂着货币基金T+0赎回实现最快1分钟到账,单日累计上限20万元,每日累计笔数不超过5笔,手续费全免的内容。

货币基金T+0单日赎回限额或降至1万元,监管层已征求意见

货币基金T+0单日赎回限额或降至1万元,监管层已征求意见
某基金公司关于货币基金T+0赎回的相关条款
“从金融机构防范运用风险的角度来看,收紧基金T+0赎回的阀门,还是非常有必要的,这将降低基金公司出现流动性风险。”一家基金公司人士指出,近年来,随着货币基金规模的突飞猛进,监管层对于该类产品的关注度也在与日俱增,对于货币基金T+0快速赎回的讨论一直都存在。
早在2016年9月,中国证券投资基金业协会就曾下发过《关于开展行业T+0快速赎回服务运行情况调研工作的通知》。要求基金公司对旗下T+0产品情况进行梳理,并根据自身情况设计压力测试方案,建立合适的模型对旗下T+0产品的流动性、财务压力等方面进行评估。
随后,国内管理规模最大的货币基金——天弘基金余额宝率先作出调整,自2017年5月份开始实施限购政策,并先后三次下调申购和持有额度,个人账户持有额度由最高100万元降至10万元,单日购买额度也设置了2万元上限。目前最新的政策是每日设置申购总额,在每日9点限量发售,单日实际申购达到设定额度时,当日不再受理申购申请。
此外,据不完全统计,2017年1月以来,已陆续有二十几只货币基金宣布限制超过50万元的大额申购。
有业内专家向澎湃新闻记者表示,在当今手机支付就能解决日常消费需求的情况下,一旦货币基金被限制T+0赎回等功能,将会迫使大家留出更多的钱在银行活期账户上,并改变近年来货币基金分流银行储蓄资金的格局。
“如果以后货币基金无法实现T+0赎回,还限制每日额度1万元,并且不能用于支付,那我只能把钱重新放到银行活期里了。”对于监管层正在酝酿的货币基金新政,一位购买了30万元天弘基金余额宝的投资者向澎湃新闻记者表达了自己内心的担忧。
从市场总量上看,截至2018年1月底,货币基金总规模为7.38万亿元,占公募基金资产总规模的六成,仅2018年1月的货币基金规模就激增了6000多亿元。这或许成为监管层加速出台货币基金限制措施的导火索。南通0
您需要登录后才可以回帖 登录 | 注册

本版积分规则

手机版|无图版|站务联系 | 商务合作 | 平台公约

信息产业部备案:苏ICP备05014191号-1 经营性ICP许可证:苏B2-20110445 苏公网安备 32060202000307号 © 2001-2019 0513.org All Right Reserved.

投诉争议 技术支持:第一互联 GMT+8, 2025-12-17 22:20 , Processed in 0.134663 second(s), 13 queries , MemCache On. 站点统计

快速回复 返回顶部 返回列表