濠滨论坛

点击扫描二维码

查看: 51417|回复: 45

南通建工集团党委书记张向阳违法建设已被查实,请西亭镇政府奖励举报人

[复制链接]

该用户从未签到

发表于 2018-3-2 13:57 | 显示全部楼层 |阅读模式 来自:江苏
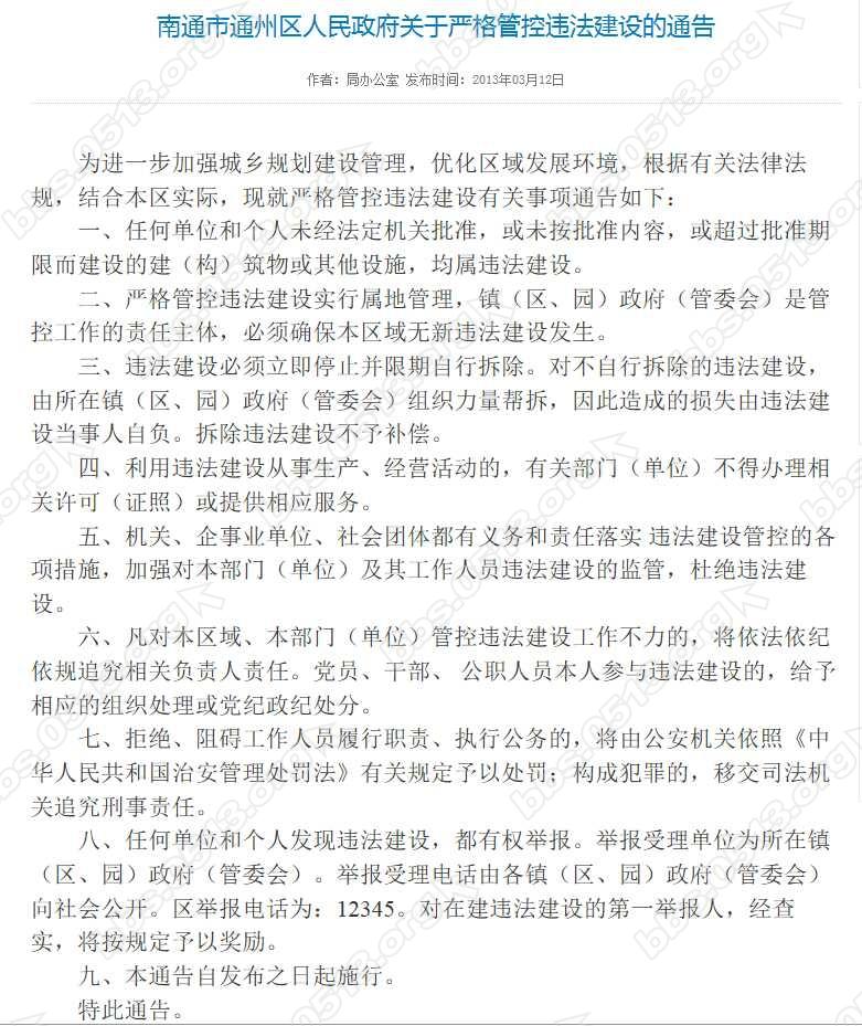
20168月,实名举报人向通州区纪委、土管局、城管局和西亭镇人民政府举报南通建工集团党委书记张向阳在西亭老家建造最牛豪宅的违法行为,通州区土管局查实为违法建设,并联合行动责令停工整改。西亭镇人民政府在要求张向阳拆除了部分违法建筑后,又让张向阳继续违建的豪宅已经落成。
根据通州区人民政府关于管控违法建设的通知精神,举报违法建设属实的应当给予奖励,请西亭镇人民政府依照本规定,对举报张向阳和其父母违法建筑的举报人给予奖励,并要求邱志君书记亲自颁奖。
125632451.jpg
45624413.jpg
南通0
匿名
发表于 2018-3-2 15:19 | 显示全部楼层 来自:江苏
提示: 作者被禁止或删除 内容自动屏蔽
回复 支持 反对

使用道具 举报

该用户从未签到

发表于 2018-3-2 15:23 | 显示全部楼层 来自:江苏
**** 作者被禁止或删除 内容自动屏蔽 ****

在建工集团改制之初,公司入不敷出,负债累累,这个赖皮主动辞职下海捞金,可惜无能,一事无成,几年之后,公司却在张向阳的领导之下兴旺红火起来,赖皮回来看到公司红火了,就来公司跟张向阳要股份,根据规定:其已是自行离开公司,毫无理由索取股份,这个无赖就大闹公司,张向阳为了息事宁人,给了这个无赖几十万元,并跟这个无赖订立了字据,可当这个赖皮拿到了这巨款后觉得这钱来得容易,立马折回,翻脸要二次钱,张向阳不给钱,他就耍赖大闹公司,砸公司门 、掀翻公司食堂,送花圈去张向阳老家,送花圈去公司,公共车站匿名张贴侮辱张向阳的标语,闹腾了两年,现在又改变了方法,瞎子买扁担寻毛刺,假借反腐之旗,匿名举报张向阳改制隐瞒资产,开始发帖一亿资产变三千万。转而发帖三亿资产变三千万,再而发帖七亿资产变三千万,发帖张向阳走私象牙制品,发帖张向阳高档宴请江西企业人员,发帖张向阳举办公司庆典活动,发帖张向阳偷逃税款14亿元.....。其使出浑身解数,省市乃至中央都是其举报最热门的地方,可惜查无实据,转而谩骂税务局检察院等政府官员,现在又夸大其词举报张向阳父母盖房违规,未遂其愿,继而谩骂西亭政府官员,谩骂这个房子,谩骂张向阳。在农村盖房违规的事例多如牛毛,可这赖皮拿着鸡毛当令箭。就是这么个赖皮,卑劣手段用尽其极,无赖至极!  
     简单的说,就说发帖人举报张向阳偷税14亿这个事,别说14亿,张向阳胆敢偷税不消一个亿他就得立马进班房,谁敢胆大包庇张向阳偷税14亿还泰然无事!!!!!!!!!

回复 支持 2 反对 0

使用道具 举报

匿名
发表于 2018-3-2 17:32 | 显示全部楼层 来自:江苏
提示: 作者被禁止或删除 内容自动屏蔽
回复 支持 反对

使用道具 举报

匿名
发表于 2018-3-2 18:09 | 显示全部楼层 来自:江苏
提示: 作者被禁止或删除 内容自动屏蔽
回复 支持 反对

使用道具 举报

该用户从未签到

发表于 2018-3-2 18:13 来自手机客户端 | 显示全部楼层 来自:江苏
就事论事,只要举报属实,就应严查。如不实,也应追责。
回复 支持 2 反对 0

使用道具 举报

该用户从未签到

发表于 2018-3-2 18:41 来自手机客户端 | 显示全部楼层 来自:江苏
毛思想 发表于 2018-03-02 15:23
在建工集团改制之初,公司入不敷出,负债累累,这个赖皮主动辞职下海捞金,可惜无能,一事无成,几年之后,公司却在张向阳的领导之下兴旺红火起来,赖皮回来看到公司红火了,就来公司跟张向阳要股份,根据规定:其已是自行离开公司,毫无理由索取股份,这个无赖就大闹公司,张向阳为了息事宁人,给了这个无赖几十万元,并跟这个无赖订立了字据,可当这个赖皮拿到了这巨款后觉得这钱来得容易,立马折回,翻脸要二次钱,张向阳不给钱,他就耍赖大闹公司,砸公司门 、掀翻公司食堂,送花圈去张向阳老家,送花圈去公司,公共车站匿名张贴侮辱张向阳的标语,闹腾了两年,现在又改变了方法,瞎子买扁担寻毛刺,假借反腐之旗,匿名举报张向阳改制隐瞒资产,开始发帖一亿资产变三千万。转而发帖三亿资产变三千万,再而发帖七亿资产变三千万,发帖张向阳走私象牙制品,发帖张向阳高档宴请江西企业人员,发帖张向阳举办公司庆典活动,发帖张向阳偷逃税款14亿元.....。其使出浑身解数,省市乃至中央都是其举报最热门的地方,可惜查无实据,转而谩骂税务局检察院等政府官员,现在又夸大其词举报张向阳父母盖房违规,未遂其愿,继而谩骂西亭政府官员,谩骂这个房子,谩骂张向阳。在农村盖房违规的事例多如牛毛,可这赖皮拿着鸡毛当令箭。就是这么个赖皮,卑劣手段用尽其极,无赖至极!  
     简单的说,就说发帖人举报张向阳偷税14亿这个事,别说14亿,张向阳胆敢偷税不消一个亿他就得立马进班房,谁敢胆大包庇张向阳偷税14亿还泰然无事!!!!!!!!!

立刻反转?????????
回复 支持 反对

使用道具 举报

该用户从未签到

发表于 2018-3-2 19:44 来自手机客户端 | 显示全部楼层 来自:江苏
其他不管,现在通州乡下还可建这么大别墅?说难听点,现在通州乡下建个狗窝城管都会给你推掉。如果这个别墅合法,就把批准文件贴出来嘛。有胆贴吗?有得贴吗?至于说楼主是无赖,我也信,但也要给个证据嘛,补了几十万,有合同的,也贴出来嘛。
回复 支持 1 反对 0

使用道具 举报

该用户从未签到

发表于 2018-3-2 19:45 来自手机客户端 | 显示全部楼层 来自:江苏
这个别墅闹这么久,不烦吗?
回复 支持 反对

使用道具 举报

匿名
发表于 2018-3-2 20:36 | 显示全部楼层 来自:江苏
提示: 作者被禁止或删除 内容自动屏蔽
回复 支持 反对

使用道具 举报

匿名
发表于 2018-3-2 20:38 | 显示全部楼层 来自:江苏
提示: 作者被禁止或删除 内容自动屏蔽
回复 支持 反对

使用道具 举报

匿名
发表于 2018-3-2 20:39 来自手机客户端 | 显示全部楼层 来自:江苏
提示: 作者被禁止或删除 内容自动屏蔽
回复 支持 反对

使用道具 举报

匿名
发表于 2018-3-2 21:10 | 显示全部楼层 来自:江苏
提示: 作者被禁止或删除 内容自动屏蔽
回复 支持 反对

使用道具 举报

匿名
发表于 2018-3-2 21:35 | 显示全部楼层 来自:江苏
提示: 作者被禁止或删除 内容自动屏蔽
回复 支持 反对

使用道具 举报

  • TA的每日心情

    2014-8-19 20:30
  • 签到天数: 3 天

    [LV.2]偶尔看看I

    发表于 2018-3-2 23:08 来自手机客户端 | 显示全部楼层 来自:江苏
    现在仇官仇富很好厉害
    回复 支持 1 反对 0

    使用道具 举报

    该用户从未签到

    发表于 2018-3-3 06:46 来自手机WAP | 显示全部楼层 来自:北京
    毛思想 发表于 2018-03-02 15:23
    在建工集团改制之初,公司入不敷出,负债累累,这个赖皮主动辞职下海捞金,可惜无能,一事无成,几年之后,公司却在张向阳的领导之下兴旺红火起来,赖皮回来看到公司红火了,就来公司跟张向阳要股份,根据规定:其已是自行离开公司,毫无理由索取股份,这个无赖就大闹公司,张向阳为了息事宁人,给了这个无赖几十万元,并跟这个无赖订立了字据,可当这个赖皮拿到了这巨款后觉得这钱来得容易,立马折回,翻脸要二次钱,张向阳不给钱,他就耍赖大闹公司,砸公司门 、掀翻公司食堂,送花圈去张向阳老家,送花圈去公司,公共车站匿名张贴侮辱张向阳的标语,闹腾了两年,现在又改变了方法,瞎子买扁担寻毛刺,假借反腐之旗,匿名举报张向阳改制隐瞒资产,开始发帖一亿资产变三千万。转而发帖三亿资产变三千万,再而发帖七亿资产变三千万,发帖张向阳走私象牙制品,发帖张向阳高档宴请江西企业人员,发帖张向阳举办公司庆典活动,发帖张向阳偷逃税款14亿元.....。其使出浑身解数,省市乃至中央都是其举报最热门的地方,可惜查无实据,转而谩骂税务局检察院等政府官员,现在又夸大其词举报张向阳父母盖房违规,未遂其愿,继而谩骂西亭政府官员,谩骂这个房子,谩骂张向阳。在农村盖房违规的事例多如牛毛,可这赖皮拿着鸡毛当令箭。就是这么个赖皮,卑劣手段用尽其极,无赖至极!  
         简单的说,就说发帖人举报张向阳偷税14亿这个事,别说14亿,张向阳胆敢偷税不消一个亿他就得立马进班房,谁敢胆大包庇张向阳偷税14亿还泰然无事!!!!!!!!!

    告举报人诽谤,然后把处理结果由你在濠滨公开!谢谢!
    回复 支持 反对

    使用道具 举报

    匿名
    发表于 2018-3-3 07:21 来自手机客户端 | 显示全部楼层 来自:江苏
    提示: 作者被禁止或删除 内容自动屏蔽
    回复 支持 反对

    使用道具 举报

    匿名
    发表于 2018-3-3 09:46 | 显示全部楼层 来自:江苏
    提示: 作者被禁止或删除 内容自动屏蔽
    回复 支持 反对

    使用道具 举报

    该用户从未签到

     楼主| 发表于 2018-3-3 11:38 | 显示全部楼层 来自:江苏
    毛思想 发表于 2018-3-2 15:23
    在建工集团改制之初,公司入不敷出,负债累累,这个赖皮主动辞职下海捞金,可惜无能,一事无成,几年之后 ...

    1998年8月,张向阳因索贿被崇川区人民检察院反贪局查处,后因保护伞庇护过关。1999年11月,张向阳在张明鑫等內鬼帮助下,造假材料升任南通市建筑安装工程总公司总经理(国企正处级干部)。毛思想胡说负债累累,你把报表发出来让广大网友看看,你的目的是丑化国有经济,吹捧张向阳贪腐有功,为张向阳改制侵吞国有资产摇旗呐喊!
    回复 支持 反对

    使用道具 举报

    该用户从未签到

     楼主| 发表于 2018-3-3 12:05 | 显示全部楼层 来自:江苏
    毛思想 发表于 2018-3-2 15:23
    在建工集团改制之初,公司入不敷出,负债累累,这个赖皮主动辞职下海捞金,可惜无能,一事无成,几年之后 ...

    张向阳见了改制两眼发光,浑身的劲,当时有个太平洋要收购,张向阳拼命反对,鼓动职工投票自主改制,改制后张向阳又要持股51%,你说入不敷出,负债累累,张向阳要买这么多股干什么?为什么要剥夺市政府文件规定中层干部持股这部分人的股权?为什么要把小股东挂在张向阳名下?张向阳就是一个贪污侵吞国有资产的恶魔!
    回复 支持 反对

    使用道具 举报

    匿名
    发表于 2018-3-3 15:35 | 显示全部楼层 来自:江苏
    提示: 作者被禁止或删除 内容自动屏蔽
    回复 支持 反对

    使用道具 举报

    该用户从未签到

     楼主| 发表于 2018-3-3 18:31 | 显示全部楼层 来自:江苏
    毛思想 发表于 2018-3-2 15:23
    在建工集团改制之初,公司入不敷出,负债累累,这个赖皮主动辞职下海捞金,可惜无能,一事无成,几年之后 ...

    张向阳上任后前腐后继,心狠手辣,逼迫近400O名职工下岗回家,趁国企改制侵吞数亿国有资产,花数十万元为前任3名贪腐分子买保险,为女下属突击提拨突击入党,无恶不作。
    回复 支持 反对

    使用道具 举报

    匿名
    发表于 2018-3-3 22:31 | 显示全部楼层 来自:江苏
    提示: 作者被禁止或删除 内容自动屏蔽
    回复 支持 反对

    使用道具 举报

    该用户从未签到

    发表于 2018-3-4 08:23 | 显示全部楼层 来自:江苏
        我是诚信毛泽东思想的“书呆子”,因为“文革”时被排斥,所以就一门心思读书。偏偏那个时代,只有马列主义、毛主 席的书可读,我像读小说那样把那些书读了一遍又一遍。我对毛泽东思想深信不疑,并且对照现实,发现现实生活中有许多东西是不符合毛泽东思想的有的甚至与毛泽东思想背道而驰。但是人微言轻,别人总不相信,说了也没有人理睬。
        就张向阳问题,我早就发表了自己的看法。我认为用毛泽东思想对照实际,是不难解决好的。但是“倒张派”和“保张派”各执一偏,不但不信我说的,反而以为我在为他们的对方说话。
        最近,我在看电视剧《谈判官》。我赞成一个观点,就是处理人民内部矛盾时,不要把对方当成敌人,要让双方充分沟通,达到共赢的目的。
         我建议(仅仅是建议)大家用上毛泽东思想,都丟弃私心,实事求是地工作,把争论不止的问题彻底妥善地解决。
    回复 支持 反对

    使用道具 举报

    您需要登录后才可以回帖 登录 | 注册

    本版积分规则

    手机版|无图版|站务联系 | 商务合作 | 平台公约

    信息产业部备案:苏ICP备05014191号-1 经营性ICP许可证:苏B2-20110445 苏公网安备 32060202000307号 © 2001-2019 0513.org All Right Reserved.

    投诉争议 技术支持:第一互联 GMT+8, 2025-12-19 08:44 , Processed in 0.209668 second(s), 30 queries , MemCache On. 站点统计

    快速回复 返回顶部 返回列表