濠滨论坛

点击扫描二维码

查看: 803|回复: 0

足协严惩中超天价引援:解约费用视作转会,逃避调节费扣积分

[复制链接]

该用户从未签到

发表于 2017-10-25 15:09 | 显示全部楼层 |阅读模式 来自:北京
针对2018年中国足球转会市场出现的“怪现象”,中国足协再一次出手了。
北京时间2月12日下午,足协官网发布了引援调节费补充规定,宣布“买断外援也要收取引援调节费”。

足协严惩中超天价引援:解约费用视作转会,逃避调节费扣积分

足协严惩中超天价引援:解约费用视作转会,逃避调节费扣积分

足协严惩中超天价引援:解约费用视作转会,逃避调节费扣积分

足协严惩中超天价引援:解约费用视作转会,逃避调节费扣积分

足协严惩中超天价引援:解约费用视作转会,逃避调节费扣积分

足协严惩中超天价引援:解约费用视作转会,逃避调节费扣积分

足协严惩中超天价引援:解约费用视作转会,逃避调节费扣积分

足协严惩中超天价引援:解约费用视作转会,逃避调节费扣积分
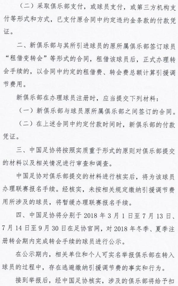
足协通知。
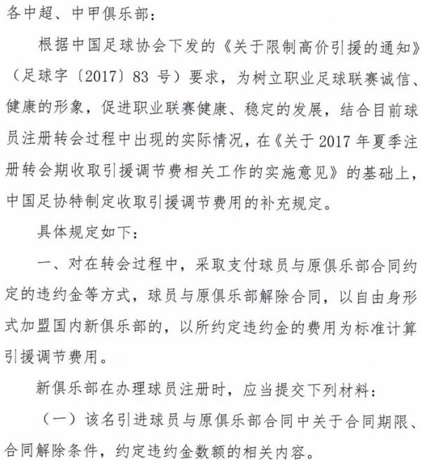
一、对在转会过程中,采取支付球员与原俱乐部合同约定的违约金等方式,球员与原俱乐部解除合同,以自由身形式加盟国内新俱乐部的,以所约定违约金的费用为标准计算引援调节费用。
二、以先租后买形式加盟时,以租借费+转会费总和计算调节费。
三、对于俱乐部逃避转会费的行为,将对俱乐部进行扣除联赛积分的处罚;对于相关球员将进行禁赛处罚。直至补交齐调节费。
四、本规定将从2018年冬季转会期开始执行。

足协之所以发布补充条款,原因是2018年冬季转会中,中超俱乐部的“钻空子”。
根据去年夏天引援调节费的要求,如果单个外援引入资金超过4500万元,俱乐部就将等额缴纳相应的引援调节费用。
按照中超俱乐部以往的引援流程,一笔高达数千万欧元级别的引援一定会让球队向足协掏出巨额“引援费”,可这一切,在之前的操作中不会发生。
我们下面来看看中超球队的新“玩法”。

足协严惩中超天价引援:解约费用视作转会,逃避调节费扣积分

足协严惩中超天价引援:解约费用视作转会,逃避调节费扣积分
比利亚雷亚尔官方宣布,俱乐部已经与前锋巴坎布完成解约。
北京时间1月18日凌晨,比利亚雷亚尔官方宣布前锋巴坎布买断合同,不再是黄色潜水艇的一员。随后巴坎布就出现在了国安冬季训练的赛场。
据德国《转会市场网》中国区管理员朱艺透露,这笔转会在形式上将会是自由转会,不产生任何转会费。
“转会市场网站将参照内马尔的转会,根据双方俱乐部的实际收支情况,将转会费记录为4000万欧元。巴坎布将和国安签约4年。”
据悉,完成这些,国安只需要支付一笔费用给西甲联盟,然后激活巴坎布的解约条款即可。
这样一来,国安“史上最贵外援”就不会缴纳任何的引援费用。这或许也在一定程度上,给中超各俱乐部继续引进大牌外援,开了一个不好的“先河”:
俱乐部只需和看中的外援俱乐部谈妥价格和个人条款,然后球队出钱让球员和老东家解约,以自由身加盟中超即可。而足协煞费苦心的“引援费”也会在这种情况下变得名存实亡。
而如今,足协最新的补充规定,也将这条路彻底堵死……南通0
您需要登录后才可以回帖 登录 | 注册

本版积分规则

手机版|无图版|站务联系 | 商务合作 | 平台公约

信息产业部备案:苏ICP备05014191号-1 经营性ICP许可证:苏B2-20110445 苏公网安备 32060202000307号 © 2001-2019 0513.org All Right Reserved.

投诉争议 技术支持:第一互联 GMT+8, 2025-12-20 11:34 , Processed in 0.119703 second(s), 17 queries , MemCache On. 站点统计

快速回复 返回顶部 返回列表