濠滨论坛

点击扫描二维码

查看: 6233|回复: 0

中国版原油期货玩法有何不同:人民币计价,设4%涨跌停板

[复制链接]

该用户从未签到

发表于 2018-2-9 21:43 | 显示全部楼层 |阅读模式 来自:弗吉尼亚州
筹备多年的原油期货终于敲定上市时间表。
证监会在2月9日的发布会上宣布,原油期货将于2018年3月26日,在上海期货交易所子公司——上海国际能源交易中心挂牌交易。
据了解,经过周密准备,原油期货上市的各项工作已经基本完成。
这意味着中国首个国际化期货品种原油期货即将上市。
目前,上海国际能源交易中心已审核通过149家期货公司申请入会,批复同意12家银行为从事境内客户保证金存管业务,8家银行为从事境外客户保证金存管业务,相继进行5次全市场生产系统演练。
那么,中国的原油期货品种与其他国家的有什么不同呢?
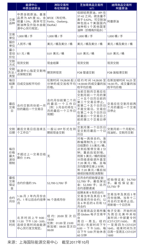
中国原油期货合约设计方案的亮点和创新可以用十七字概括,即“国际平台、净价交易、保税交割、人民币计价”。根据上海能源交易中心公布的原油期货标准合约,交易单位1000桶/手,最小变动价位是0.1元人民币/桶,最小涨跌停板幅度是4%,交易时间是上午9时到11时30分,下午1时30分到3时。
目前,国际上最具影响力的原油期货交易中心包括:芝加哥商品交易所集团(CME)旗下的纽约商业交易所(NYMEX)、洲际交易所(ICE)、迪拜商品交易所(DME)等。
中国的原油期货方案和目前国际上几个主要的原油期货品种在交割等级、合约大小、报价单位、交易时间、挂牌月份等多个方面都有所不同。
1.交易品种不同
中国原油期货合约标的确定为中质含硫原油。洲际交易所上市的的是布伦特原油期货,芝加哥商品交易所集团(CME)的是低硫轻质原油(WTI)期货,而迪拜商品交易所(DME)上市是阿曼(Oman)原油期货。
这是因为,一是中质含硫原油资源相对丰富,其产量份额约占全球产量的44%;
二是中质含硫原油的供需关系与轻质低硫原油并不完全相同,而目前国际市场还缺乏一个权威的中质含硫原油的价格基准;
三是中质含硫原油是中国及周边国家进口原油的主要品种。根据海关总署发布的统计数据,中国2016年进口原油3.81亿吨,其中来自中东地区的原油1.83亿吨,占比高达49%,形成中质含硫原油的基准价格有利于促进国际原油贸易的发展。
中国的中质含硫原油可交割油种包括阿联酋迪拜原油、上扎库姆原油、阿曼原油、卡塔尔海洋油、也门马西拉原油、伊拉克巴士拉轻油,以及中国胜利原油。
2.交易时间不同
上海国际能源交易中心原油期货的交易时间为:北京时间上午9时到11时30分,下午1时30分到3时。
芝加哥商品交易所集团WTI原油期货的交易时间是:芝加哥商品交易所集团 Globex电子交易平台,周日―周五,纽约时间/东部时间18时-次日17时,每日17时开始休息60分钟。
洲际交易所布伦特原油期货的交易时间是:纽约:20时-次日18时,伦敦:1时-23时,新加坡:8时至-次日6时。
迪拜商品交易所阿曼原油期货合约的交易时间是:电子交易,开始时间为周日北美中央标准时间/中部夏令时(CST/CDT)16时,周一至周四为CST/CDT 16时45分,结束时间为次日周一至周五CST/CDT 16时。
3.最后交易日和交割日期不同

中国版原油期货玩法有何不同:人民币计价,设4%涨跌停板

中国版原油期货玩法有何不同:人民币计价,设4%涨跌停板
中国原油期货市场的最后交易日是合约月份前一月最后交易日。例如:1706合约,最后交易日是2017年5月30日。交割日期是最后交易日后连续五个工作日(仓单交割)。
纽约商品交易所 WTI的最后交易日的规定是:当前交割月交易应在交割月前一个月的第二十五个日历日前的第三个交易日停止。若第二十五个日历日不是交易日,交易应在第二十五个日历日前最后一个交易日之前的第三个交易日停止。
洲际交易所布伦特的最后交易日的规定是:合约月份前第二个月的最后一个交易日。例如:1706 合约,最后交易日是 2017年4 月 28 日。
迪拜的最后交易日是合约月份前第二个月的最后一个交易日。例如:1706 合约,最 后交易日是 2017 年 4 月 28 日。
4.交割方法不同
中国原油期货市场采用“保税交割”,即依托保税油库,进行实物交割。保税油库可以作为联系国内外原油市场的纽带,有利于国际原油现货、期货交易者参与交易和交割。
纽约商品交易所采用的是FOB(离岸价)管道交割。
迪拜商品交易所采用的是FOB(离岸价)装船港交割。
洲际交易所则采用了期货转现货的交割方式。南通0
您需要登录后才可以回帖 登录 | 注册

本版积分规则

手机版|无图版|站务联系 | 商务合作 | 平台公约

信息产业部备案:苏ICP备05014191号-1 经营性ICP许可证:苏B2-20110445 苏公网安备 32060202000307号 © 2001-2019 0513.org All Right Reserved.

投诉争议 技术支持:第一互联 GMT+8, 2025-12-20 06:10 , Processed in 0.311756 second(s), 14 queries , MemCache On. 站点统计

快速回复 返回顶部 返回列表