濠滨论坛

点击扫描二维码

查看: 3123|回复: 0

广州今年将立法推动“购租同权”,承租人可享受义务教育

[复制链接]

该用户从未签到

发表于 2018-2-7 16:19 | 显示全部楼层 |阅读模式 来自:北京

广州今年将立法推动“购租同权”,承租人可享受义务教育

广州今年将立法推动“购租同权”,承租人可享受义务教育
2018年度,广州市有哪些立法项目?昨日(2月6日)下午,广州市2018年度立法工作部署动员会举行,总结2017年立法完成情况和介绍2018年立法计划。
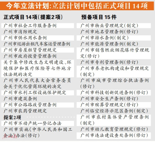
根据广州市人大常委会2018年度立法计划,立法正式项目有14项,新制定的法规中大部分都事关重大,深切关系到广州市社会发展、城市管理以及市民生活。其中包括:广州市消防规定、广州市巡游出租汽车客运管理条例、广州市房屋租赁管理规定等。
广州市出租汽车客运管理条例要修改
在今年的立法项目中,广州市巡游出租汽车客运管理条例备受关注。
据悉,近两年巡游出租车行业服务质量出现下滑,修改《广州市出租汽车客运管理条例》是加强行业管理和提升行业服务质量的迫切需要。需要解释的是,为了与网约车相区别,修改后条例拟更名为广州市巡游出租汽车客运管理条例。
市交委提供的数据称,近年来,广州市巡游出租车企业经营出现困难,驾驶员流失严重(驾驶员缺口约1万人)。出租车行业吸引力下降,行业服务质量下滑,市民、乘客对出租汽车服务质量问题反映比较强烈,要求必须采取有效措施提升广州市出租汽车行业服务质量。
对出租车管理,现行的广州市出租汽车客运管理条例施行已有8年时间,尤其是2014年下半年开始网约车快速兴起后,行业现状及市场环境发生巨大变化。现行的相关条款,企业缺乏退出机制,且对拒载、议价和“非编”驾驶员营运等违章行为处罚力度偏轻,难以对出租车企业和的士司机起到威慑和矫正作用。那么,修订后的条例对的士拒载、议价有何举措?让我们拭目以待。
这个条例是今年立法计划的正式审议项目,市人民政府将于8月向市人大常委会提案,市人大常委会将于10月、12月进行一审、二审,明年上半年进行三审并交付表决。
房屋租赁管理:拟规定承租人可享受义务教育服务
随着房屋租赁需求不断上升、新的租赁形式不断涌现、房屋租赁隐形市场活跃但备案率低等,2015年起实施的《广州市房屋租赁管理规定》部分内容已不适应实际需要。
作为市人大常委会2018年度立法计划的审议项目《广州市房屋租赁管理规定》,市政府已于2017年9月提案,由于国务院正在制定同主题行政法规《住房租赁管理条例》,为避免广州市法规出台后与上位法不一致,常委会将于今年12月对该法规进行一审,滚动至2019年二审、三审。
据透露,该规定的草案要求市人民政府应当采取金融支持、用地供应、基本公共服务保障等政策措施,鼓励住房租赁消费,培育和发展房屋租赁市场。值得关注的是,草案同时规定,承租人可依法享受义务教育、就业、卫生和计生、文体、法律援助等国家规定的基本公共服务,可按规定提取和使用住房公积金支付租金,推动“购租同权”。
草案还建立多渠道房屋租赁网上备案模式。据悉,现行规章中规定的租赁备案只能在“市、区租赁所和街镇出租屋管理中心”以及180家备案机构办理,采集人、屋信息难度较大。草案创立了备案受理点、互联网等“线上线下”相结合的备案模式。
此外,市住建委在此前已研发了房屋租赁信息服务平台,通过逐步开放平台,租赁备案信息、街镇巡查信息、各部门掌握的禁止出租信息等均可实现信息共享。群众也可通过互联网接入,实现租赁备案及信息查询。草案亦对平台的建设、应用,租赁信息的采集和共享推送、跟踪管理等行为进行了规范。
(原题:《今年将立法推动“购租同权”》)南通0
您需要登录后才可以回帖 登录 | 注册

本版积分规则

手机版|无图版|站务联系 | 商务合作 | 平台公约

信息产业部备案:苏ICP备05014191号-1 经营性ICP许可证:苏B2-20110445 苏公网安备 32060202000307号 © 2001-2019 0513.org All Right Reserved.

投诉争议 技术支持:第一互联 GMT+8, 2025-12-20 09:57 , Processed in 0.147725 second(s), 17 queries , MemCache On. 站点统计

快速回复 返回顶部 返回列表