濠滨论坛

点击扫描二维码

查看: 6981|回复: 0

金盾股份董事长坠楼后续:金盾集团涉嫌伪造公章等被立案侦查

[复制链接]

该用户从未签到

发表于 2018-2-5 15:36 | 显示全部楼层 |阅读模式 来自:北京

金盾股份董事长坠楼后续:金盾集团涉嫌伪造公章等被立案侦查

金盾股份董事长坠楼后续:金盾集团涉嫌伪造公章等被立案侦查
浙江金盾风机股份有限公司 资料图
遭遇董事长坠楼身亡的金盾股份(300411),突然公告了一系列重大风险。
2月5日,金盾股份公告,公司可能存在公章被伪造情形,已向公安机关报案。公安机关已立案侦查。截止目前,公司共4个银行账号被冻结,共被采取冻结强制措施的资金48980万元,导致公司面临被处以其他特别处理的风险。公司尚未收到任何相关的法律文书,公司将尽快核实具体原因,如有最新进展将及时公告。
根据金盾股份公告,近日,该公司董事长周建灿控制的浙江金盾控股集团有限公司(以下简称“金盾集团”)相关人员向公司反映,金盾集团及其下属子公司在类金融机构贷款以及民间借贷中,借款主体和担保人出现上市公司,融资合同和借款合同中加盖过上市公司的公章、财务章、法人章。依据上述情况,公司认为金盾集团及直接责任人员涉嫌伪造公章等罪名,已向绍兴市公安局上虞区分局报案。绍兴市公安局上虞分经济犯罪侦查大队已于2018年2月5日立案侦查。
目前,公司尚无法确定该等融资合同或借款合同的数量以及所涉及的具体金额,公司将依照《深圳证券交易所创业板股票上市规则》等相关规定,及时披露。
此前一天的1月30日晚间,上虞新闻网报道称,当天下午5时许,上虞公安110指挥中心接警,一男子在上虞国际大酒店坠楼身亡。经公安现场勘查,初步确定坠楼者为一公司董事长周某。具体原因警方正在进一步调查之中。
此后,澎湃新闻记者多方了解到,坠楼离世的正是现年55岁的金盾股份董事长周建灿。
由于周建灿和其儿子周纯作为行动一致人,已基本质押了其持有的全部金盾股份股权,加之周建灿在外融资、被追债的传闻喧嚣尘上,上市公司金盾股份不得不停牌以对。
2月1日,金盾股份总经理、代理董事长王淼根在与澎湃新闻等媒体交流时表示,周建灿从2015年12月公司成立开始,就只是财务投资,在公司章程中,也说明其不参与任何经营管理,上市公司也未给金盾集团和周建灿本人担保过,两家公司产业、位置、股权都是独立的,甚至周建灿本人在金盾股份都没有办公室。
但现在看来,周建灿坠楼离世的后续影响,还在继续。
在2月5日的公告中,金盾股份披露,公司近日从开户银行了解到,公司的部分银行账号被冻结。其中包括,金盾股份在上海浦东发展银行股份有限公司绍兴上虞支行的账号被河南省长葛市人民法院采取了冻结资金2900万元的强制措施;被重庆市第五中级人民法院采取冻结资金1,000万元的强制措施。金盾股份在绍兴银行股份有限公司上虞支行的账号被河南省长葛市人民法院冻结资金1100万元;被重庆市第五中级人民法院冻结资金1000万元;被杭州市中级人民法院冻结资金19000万元。公司在中国工商银行股份有限公司上虞支行的账号被河南省长葛市人民法院冻结资金1990万元;被重庆市第五中级人民法院冻结资金1000万元。公司在浙商银行股份有限公司绍兴上虞支行的账号被重庆市第五中级人民法院冻结资金1990万元;被杭州市中级人民法院冻结资金19000万元。
目前,金盾股份未收到任何关于上述公司银行账号被冻结事宜有关的法院民事裁定书等法律文书,也不能确定是否会继续发生账户被查封事项。金盾股份称,公司部分银行账号被冻结对公司的日常经营会产生一定的影响。截至目前,公司的其他账号仍在正常使用,公司的经营仍在正常进行。
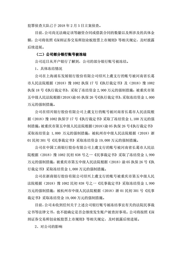
附:浙江金盾风机股份有限公司停牌进展公告
特别提示
1、公司可能存在公章被伪造情形,已向公安机关报案。公安机关已立案侦查。如有最新进展公司将及时公告。
2、截止目前,公司共4个银行账号被冻结,共被采取冻结强制措施的资金48,980万元,导致公司面临被处以其他特别处理的风险。公司尚未收到任何相关的法律文书,公司将尽快核实具体原因,如有最新进展将及时公告。
一、基本情况
浙江金盾风机股份有限公司(以下简称“公司”或“上市公司”)由于周建灿先生逝世后,继承人之间尚未确定周建灿先生持有的公司股票的继承方案,还不能确定公司实际控制人的变更结果,可能对公司股票的交易价格产生较大影响。经公司向深圳证券交易所申请,公司股票自2018年2月1日上午开市起停牌(详见2018年2月1日发布的《停牌公告》公告编号2018-018),停牌时间不超过10个交易日。
二、最新进展
(一)公司可能存在公章被伪造情形
近日,周建灿先生控制的浙江金盾控股集团有限公司(以下简称“金盾集团”)相关人员向公司反映,金盾集团及其下属子公司在类金融机构贷款以及民间借贷中,借款主体和担保人出现上市公司,融资合同和借款合同中加盖过上市公司的公章、财务章、法人章。依据上述情况,公司认为金盾集团及直接责任人员涉嫌伪造公章等罪名,已向绍兴市公安局上虞区分局报案。绍兴市公安局上虞分经济
本公司及董事会全体成员保证信息披露的内容真实、准确、完整,没有虚假记载、误导性陈述或重大遗漏。
犯罪侦查大队已于2018年2月5日立案侦查。
目前,公司尚无法确定该等融资合同或借款合同的数量以及所涉及的具体金额,公司将依照《深圳证券交易所创业板股票上市规则》等相关规定,及时披露后续进展。
(二)公司部分银行账号被冻结
公司近日从开户银行了解到,公司的部分银行账号被冻结。
1、具体冻结情况
公司在上海浦东发展银行股份有限公司绍兴上虞支行的账号被河南省长葛市人民法院根据(2018)豫1082执保17号《执行裁定书》及(2018)豫1082执保18号《执行裁定书》,采取了冻结资金2,900万元的强制措施;被重庆市第五中级人民法院根据(2018)渝05执保26号《执行裁定书》,采取冻结资金1,000万元的强制措施。
公司在绍兴银行股份有限公司上虞支行的账号被河南省长葛市人民法院根据(2018)豫1082执保字17号《执行裁定书》采取了冻结资金1,100万元的强制措施;被重庆市第五中级人民法院根据(2018)渝05执保26号《执行裁定书》采取冻结资金1,000万元的强制措施;被杭州市中级人民法院根据(2018)浙01民初301号《民事裁定书》采取冻结资金19,000万元的强制措施。
公司在中国工商银行股份有限公司上虞支行的账号被河南省长葛市人民法院根据(2018)豫1082民初838号之一《民事裁定书》采取了冻结资金1,990万元的强制措施;被重庆市第五中级人民法院根据(2018)渝05执保26号《执行裁定书》采取冻结资金1,000万元的强制措施。
公司在浙商银行股份有限公司绍兴上虞支行的账号被重庆市第五中级人民法院根据(2018)豫1082民初838号之一《民事裁定书》采取冻结资金1,990万元的强制措施;被杭州市中级人民法院根据(2018)浙01民初301号《民事裁定书》采取冻结资金19,000万元的强制措施。
目前,公司未收到任何关于上述公司银行账号被冻结事宜有关的法院民事裁定书等法律文书,也不能确定是否会继续发生账户被查封事项。公司将按照《深圳证券交易所创业板股票上市规则》等相关规定,及时披露后续进展。
2、对公司的影响
公司部分银行账号被冻结对公司的日常经营会产生一定的影响。截止目前,公司的其它账号仍在正常使用,公司的经营仍在正常进行。公司正积极协调,妥善处置该事项,并将及时披露进展情况。公司将根据《深圳证券交易所创业板股票上市规则》11.11.4的要求至少在每月前五个交易日内披露一次风险提示公告,直至风险消除。
停牌期间,本公司将根据上述事项的进展情况,及时履行信息披露义务,每五个交易日发布一次有关事项的进展情况,敬请广大投资者注意投资风险。
特此公告。
浙江金盾风机股份有限公司 董事会
二〇一八年二月六日

金盾股份董事长坠楼后续:金盾集团涉嫌伪造公章等被立案侦查

金盾股份董事长坠楼后续:金盾集团涉嫌伪造公章等被立案侦查

金盾股份董事长坠楼后续:金盾集团涉嫌伪造公章等被立案侦查

金盾股份董事长坠楼后续:金盾集团涉嫌伪造公章等被立案侦查

金盾股份董事长坠楼后续:金盾集团涉嫌伪造公章等被立案侦查

金盾股份董事长坠楼后续:金盾集团涉嫌伪造公章等被立案侦查
                                                                                                                                                                                                                                                        金盾股份董事长周建灿坠楼背后:公司未替其担保,债权人上门
                                                                浙江上虞企业家周建灿坠楼调查:“对外的说法是抑郁”
                                                                金盾股份:董事长周建灿意外逝世,未借贷40亿入股乐视网
                                                                金盾股份55岁董事长周建灿坠楼身亡,警方正在调查具体原因南通0
您需要登录后才可以回帖 登录 | 注册

本版积分规则

手机版|无图版|站务联系 | 商务合作 | 平台公约

信息产业部备案:苏ICP备05014191号-1 经营性ICP许可证:苏B2-20110445 苏公网安备 32060202000307号 © 2001-2019 0513.org All Right Reserved.

投诉争议 技术支持:第一互联 GMT+8, 2025-12-20 08:46 , Processed in 0.184071 second(s), 17 queries , MemCache On. 站点统计

快速回复 返回顶部 返回列表