濠滨论坛

点击扫描二维码

查看: 2598|回复: 0

金盾股份:董事长周建灿意外逝世,未借贷40亿入股乐视网

[复制链接]

该用户从未签到

发表于 2018-1-31 18:42 | 显示全部楼层 |阅读模式 来自:北京
1月31日晚间,浙江金盾风机股份有限公司(300411,金盾股份)公告称,该公司实际控制人、董事长周建灿于2018年1月30日晚意外逝世,享年55岁。该事项可能会导致公司的实际控制权发生变更。
在公告中,金盾股份董事会对周建灿在任职期间为公司所做的努力表示感谢。公司董事、监事、高级管理人员以及全体员工对周建灿的逝世表示“沉痛哀悼”。
此前一天的1月30日晚间,上虞新闻网报道称,当天下午5时许,上虞公安110指挥中心接警,一男子在上虞国际大酒店坠楼身亡。经公安现场勘查,初步确定坠楼者为一公司董事长周某。具体原因警方正在进一步调查之中。
澎湃新闻记者多方了解到,坠楼身亡的是浙江上虞当地的上市公司金盾股份的控股股东、董事长周建灿。
针对市场上有传闻称周建灿以高杠杆借贷40亿入股乐视网(300104),金盾股份称,根据公司了解的相关情况,不存在上述情形。
乐视网自1月24日复牌以来,已经连续收出6个跌停板。
周建灿1963年生,大专学历,曾任上虞市消防设备厂厂长,金盾压力容器执行董事、总经理,金盾华通房地产执行董事、经理;上虞市十四届、十五届人大代表,上虞市第二届慈善总会副会长,浙江省消防产业委员会副主任委员。
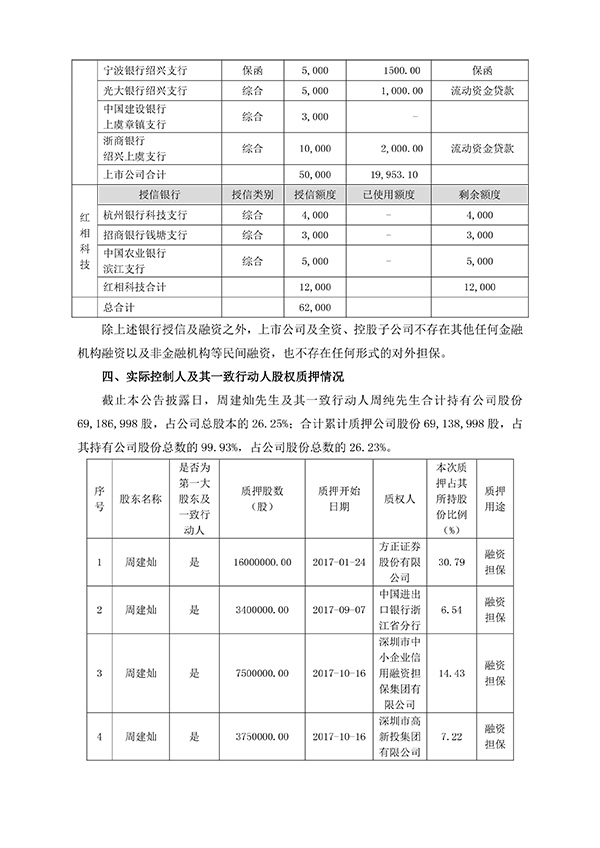
金盾股份位于绍兴市上虞区章镇镇工业园区,2014年12月31日在创业板上市,主导产品为风机、消声器、风阀等通风设备及通风系统。金盾股份地铁隧道类通风系统成功应用于深圳地铁、长春地铁、成都地铁、新加坡地铁等60多项轨道交通重点项目,以及浙江诸永高速公路隧道、台缙高速公路隧道、成都至都江堰铁路隧道等110多项大型隧道工程。
在金盾股份,周建灿、周纯父子分别持有19.72%、6.53%股份,周建灿担任公司董事长,其子周纯现任金盾股份董事、副总裁。
不过,周氏父子在金盾股份的持股也遭到了大量质押。
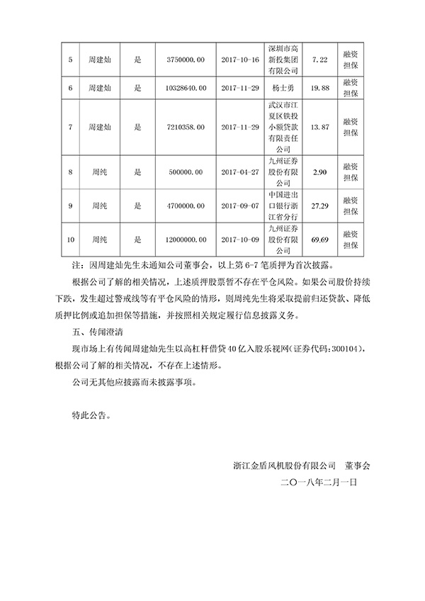
在1月31日的公告中,金盾股份称,截至公告披露日,周建灿及其一致行动人周纯合计持有公司股份69186998股,占公司总股本的26.25%;合计累计质押公司股份69138998股,占其持有公司股份总数的99.93%,占公司股份总数的26.23%。
对于这批股票的质押情况,金盾股份称,因周建灿未通知公司董事会,其中部分质押为首次披露。
按金盾股份2017年11月28日的公告,周建灿累计质押股份3440万股,占其本人所持有公司股份总数的66.20%,占公司总股本的13.05%。
不过,金盾股份在1月31日的公告中称,根据公司了解的相关情况,上述质押股票暂不存在平仓风险。如果公司股价持续下跌,发生超过警戒线等有平仓风险的情形,则周纯将采取提前归还贷款、降低质押比例或追加担保等措施,并按照相关规定履行信息披露义务。
附:公告

金盾股份:董事长周建灿意外逝世,未借贷40亿入股乐视网

金盾股份:董事长周建灿意外逝世,未借贷40亿入股乐视网

金盾股份:董事长周建灿意外逝世,未借贷40亿入股乐视网

金盾股份:董事长周建灿意外逝世,未借贷40亿入股乐视网

金盾股份:董事长周建灿意外逝世,未借贷40亿入股乐视网

金盾股份:董事长周建灿意外逝世,未借贷40亿入股乐视网
南通0
您需要登录后才可以回帖 登录 | 注册

本版积分规则

手机版|无图版|站务联系 | 商务合作 | 平台公约

信息产业部备案:苏ICP备05014191号-1 经营性ICP许可证:苏B2-20110445 苏公网安备 32060202000307号 © 2001-2019 0513.org All Right Reserved.

投诉争议 技术支持:第一互联 GMT+8, 2025-12-20 11:47 , Processed in 0.145325 second(s), 16 queries , MemCache On. 站点统计

快速回复 返回顶部 返回列表