濠滨论坛

点击扫描二维码

查看: 2761|回复: 0

乐视网要当2017年A股亏损王?全年预计净亏损116亿

[复制链接]

该用户从未签到

发表于 2018-1-30 22:07 | 显示全部楼层 |阅读模式 来自:北京
乐视网要当A股2017年度亏损之王?
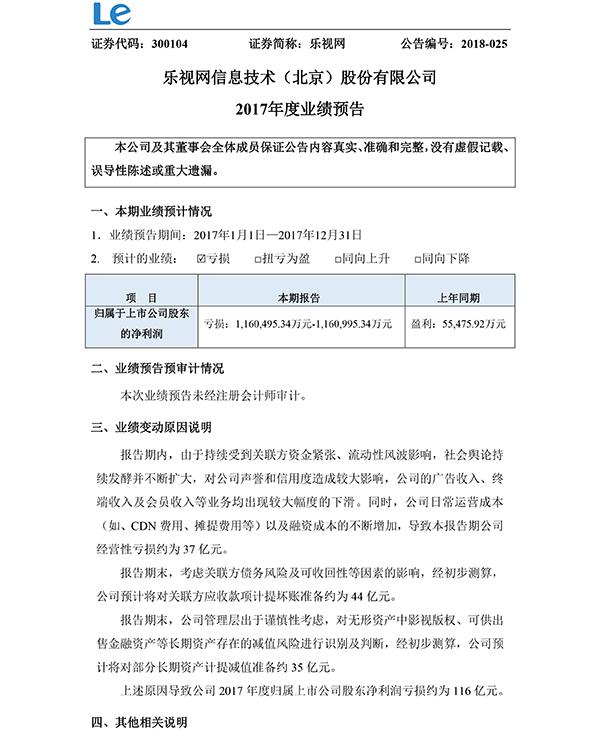
1月30日晚间,乐视网信息技术(北京)股份有限公司(300104,乐视网)发布2017年度业绩预告称,2017年全年预计净亏损116.049534亿元-116.099534亿元。而在2016年,乐视网的盈利为5.547592亿元。
如果最终乐视网如期净亏损116亿元,那么该公司很可能成为2017年度亏损之王。
在乐视网之前,A股已经发出2017年度业绩预告的公司中,石化油服(600871)以106亿元的预计净亏损领跑。
116亿元的亏损额,不只是在2017年度,在A股史上也并不多见。中国证券报2017年2月的一篇报道,曾统计过过往10年A股的亏损王。统计显示,自2006年到2016年,年度亏损超过100亿元的公司仅3家,且都是中国铝业、中国远洋、东方航空这样的央企巨无霸。像乐视网这样规模的公司,出现如此规模的亏损极为罕见。
不过,乐视网2017年的净亏损并非全由经营问题导致,更像是上市公司将所有风险因素的一次性出清。
乐视网称,报告期内,由于持续受到关联方资金紧张、流动性风波影响,社会舆论持续发酵并不断扩大,对公司声誉和信用度造成较大影响,公司的广告收入、终端收入及会员收入等业务均出现较大幅度的下滑。同时,公司日常运营成本(如、CDN 费用、摊提费用等)以及融资成本的不断增加,导致本报告期公司经营性亏损约为37亿元。
除了37亿元的经营性亏损,乐视网还计提了44亿元的坏账,和35亿元的长期资产减值。
乐视网称,报告期末,考虑关联方债务风险及可收回性等因素的影响,经初步测算,公司预计将对关联方应收款项计提坏账准备约为 44 亿元。
报告期末,公司管理层出于谨慎性考虑,对无形资产中影视版权、可供出售金融资产等长期资产存在的减值风险进行识别及判断,经初步测算,公司预计将对部分长期资产计提减值准备约35亿元。
上述原因导致公司2017年度归属上市公司股东净利润亏损约为116亿元。
对于这样一份超级巨亏的业绩预报,乐视网在公告中称,以上数据为公司财务部门初步测算结果,对于关联方应收款项的坏账损失以及无形资产等长期资产的估值未经审计及评估等机构确认,因上述因素影响重大,公司提示净利润可能存在一定幅度的调整。
而且,根据《创业板信息披露业务备忘录10号-定期报告披露相关事项》,计提资产减值准备占公司最近一个会计年度经审计净利润的比例在50%以上且绝对金额超过300万元的,公司应提交股东大会审议。

乐视网要当2017年A股亏损王?全年预计净亏损116亿

乐视网要当2017年A股亏损王?全年预计净亏损116亿

乐视网要当2017年A股亏损王?全年预计净亏损116亿

乐视网要当2017年A股亏损王?全年预计净亏损116亿
南通0
您需要登录后才可以回帖 登录 | 注册

本版积分规则

手机版|无图版|站务联系 | 商务合作 | 平台公约

信息产业部备案:苏ICP备05014191号-1 经营性ICP许可证:苏B2-20110445 苏公网安备 32060202000307号 © 2001-2019 0513.org All Right Reserved.

投诉争议 技术支持:第一互联 GMT+8, 2025-12-20 14:00 , Processed in 0.262302 second(s), 17 queries , MemCache On. 站点统计

快速回复 返回顶部 返回列表