濠滨论坛

点击扫描二维码

查看: 11707|回复: 0

邮储一支行行长造出79亿票据案:挪用30亿,被终身禁业

[复制链接]

该用户从未签到

发表于 2018-1-27 18:50 | 显示全部楼层 |阅读模式 来自:北京
因涉及广发银行“侨兴债”违规担保案被罚5.2亿元后,邮储银行再爆79亿票据案。
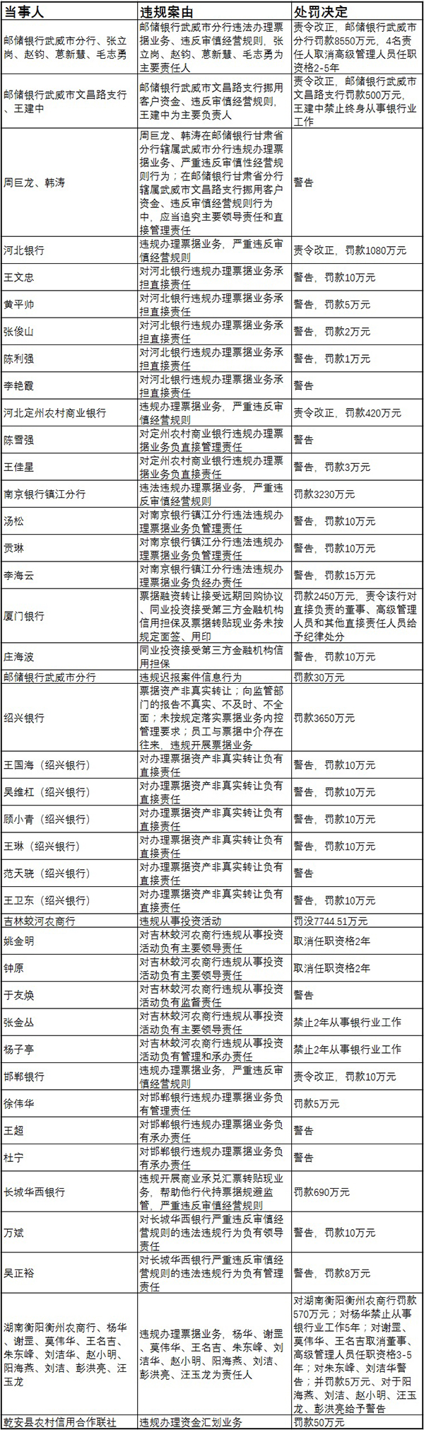
1月27日,银监会网站披露,近日,银监会统筹协调相关银监局依法查处了中国邮政储蓄银行(邮储银行,1658.HK)甘肃武威文昌路支行违规票据案件,对涉及该案的12家银行业金融机构共计罚没2.95亿元,其中案发机构邮储银行武威市分行被罚9050万元。各地银监部门也在同日披露了42张对涉案机构和人员的行政处罚单。
2016年12月末,邮储银行甘肃省分行对武威文昌路支行核查中发现,交易对手行吉林蛟河农商行购买该支行理财的资金被挪用,由此暴露出邮储银行甘肃武威文昌路支行原行长王建中以邮储银行武威市分行名义,违法违规套取票据资金的案件,涉案票据票面金额79亿元,非法套取挪用理财资金30亿元。
这是一起银行内部员工与外部不法分子内外勾结、私刻公章、伪造证照合同、违法违规办理同业理财和票据贴现业务、非法套取和挪用资金的重大案件,牵涉机构众多,情节十分恶劣,严重破坏了市场秩序。”银监会称。
罚单显示,邮储银行武威市分行因违法办理票据业务、违反审慎经营规则,被罚8550万元,该行原主持工作的副行长及其他3名班子成员分别被取消2-5年高管任职资格;邮储银行武威市文昌路支行因挪用客户资金、违反审慎经营规则被罚500万元,该支行原行长王建中被禁止终身从事银行业工作,并依法移送司法机关;邮储银行甘肃省分行原行长、1名副行长也被分别给予警告。
澎湃新闻发现,邮储银行与吉林蛟河农商行之间的联系并非仅限于此次票据案。在广发银行“侨兴债”违规担保案件中,邮储银行和吉林蛟河农商行同为出资机构被罚,其中吉林蛟河农商行因违反国家规定从事投资活动被罚200万元。当时吉林银监分局披露的罚单中,共涉5家辖内机构,除吉林蛟河农商行仅机构被罚之外,其余4家机构的多名相关责任人均被罚。此外,另一家位于吉林的涉案机构乾安县农村信用联社也曾是广发银行“侨兴债”违规担保案件的出资机构。
而在此次的处罚中,对违规购买理财的机构吉林蛟河农商行,银监会处以罚没7744万元,并分别取消该行董事长姚金明、行长钟原2年高管任职资格,对监事长于友焕给予警告,分别禁止资金运营官、金融市场部总经理张金丛、杨子亭2年从事银行业工作。
银监会表示,坚决打击市场乱象,切实净化市场环境,不仅处罚案发机构,而且处罚违规购买理财的机构和其他相关违规交易机构。
除了邮储银行和吉林蛟河农商行,银监会还对绍兴银行、南京银行镇江分行、厦门银行、河北银行、长城华西银行、湖南衡阳衡州农商行、河北定州农商行、广东南粤银行、邯郸银行、乾安县农村信用联社等10家违规交易机构共计罚款12750万元,对33名相关责任人作出行政处罚,其中,取消3人高管任职资格,禁止1人从事银行业工作。
具体来看,各银监部门披露的罚单显示,绍兴银行被罚3650万元,南京银行镇江分行被罚3230万元,厦门银行被罚2450万元,河北银行被罚1080万,长城华西银行被罚690万元,湖南衡阳衡州农商行被罚570万元,河北定州农商行被罚420万元,广东南粤银行被罚400万元,乾安县农村信用联社被罚50万元等。违规案由多涉及办理票据资产非真实转让、违规开展商业承兑汇票买入返售,票据融资转让接受远期回购协议。
银监会认为此案主要暴露了三个问题:一是内控管理缺失,案发机构岗位制约机制失衡,印章、合同、账户、营业场所等管理混乱,大额异常交易监测失效,为不法分子提供了可乘之机;二是合规意识淡薄,涉及该案的相关机构有一些员工违规参与票据中介或资金掮客的交易,个别人甚至突破法律底线,与不法分子串通作案,谋取私利;三是严重违规经营,涉及该案的相关机构肆意妄为,不具备资质开展非标理财产品投资,违规接受第三方金融机构信用担保,违规通过签订显性或隐性回购条款、“倒打款”甚至“不见票”“不背书”开展票据交易,项目投前调查不尽职、投后检查不到位,丧失合规操作的底线。
2018年以来,银监会对金融机构违法违规的处罚力度明显加大。据澎湃新闻统计,1月份以来,各级银监部门共披露罚单393张,超过2017年任意月份披露的罚单数量。2017年,各级银监部门在当年6月披露的罚单数量最高,为350张。
1月25日至26日,银监会召开2018年全国银行业监督管理工作会议。会议强调,银行业和监管部门务必保持清醒头脑,绝不能盲目乐观,务必充分认识当前银行业风险和挑战的严峻性、复杂性与长期性,务必做到心中有数、手中有方,务必严格监管、精于监管,坚决刹住乱象,坚决治愈沉疴。
附各级银监部门罚单情况表:

邮储一支行行长造出79亿票据案:挪用30亿,被终身禁业

邮储一支行行长造出79亿票据案:挪用30亿,被终身禁业
南通0
您需要登录后才可以回帖 登录 | 注册

本版积分规则

手机版|无图版|站务联系 | 商务合作 | 平台公约

信息产业部备案:苏ICP备05014191号-1 经营性ICP许可证:苏B2-20110445 苏公网安备 32060202000307号 © 2001-2019 0513.org All Right Reserved.

投诉争议 技术支持:第一互联 GMT+8, 2025-12-20 15:57 , Processed in 0.168302 second(s), 12 queries , MemCache On. 站点统计

快速回复 返回顶部 返回列表