濠滨论坛

点击扫描二维码

查看: 5292|回复: 7

南通市拆除违法建设 样本

[复制链接]

该用户从未签到

发表于 2018-1-16 22:00 | 显示全部楼层 |阅读模式 来自:江苏
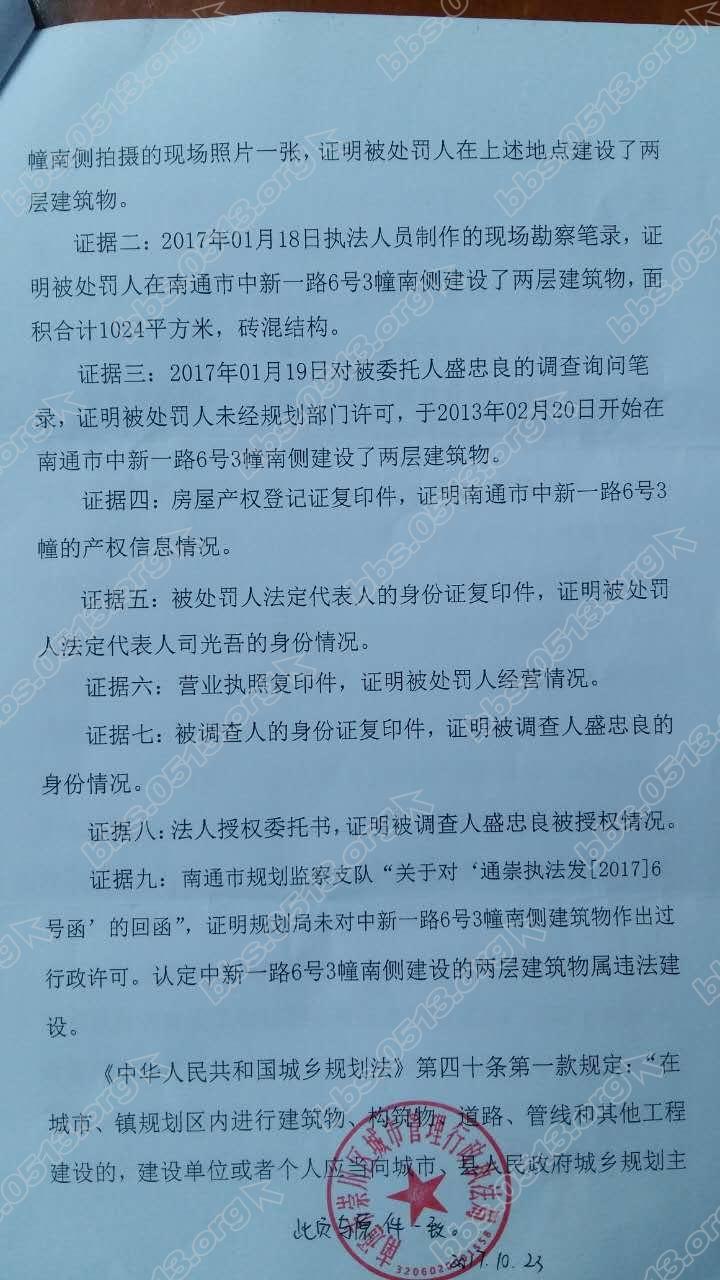
                                                                         南通市拆除违法建设  样本     南通市中新一路6号(南通十建集团有限公司)二层违法建设因无规划许可、无建设许可被南通市崇川区城管局责令限期拆除,并于2017年5月22日下发处罚决定书,后来南通十建集团有限公司向南通市崇川区法制办申请行政复议,再后南通十建集团有限公司撤销行政复议,现至南通市港闸区人民法院起诉南通市崇川区城管局,由港闸区人民法院徐建云主审,案件正在审理之中。敬请关注。违法建设必须拆除。法官要公正执法,不要包庇南通十建司光吾,不要徇私舞弊。附:1、规划、建设部门认定

微信图片_20170530154351.jpg 微信图片_20170530154411.jpg

2、处罚决定书
微信图片_20171102214424.jpg 微信图片_20171102214434.jpg 微信图片_20171102214442.jpg 微信图片_20171102214448.jpg 微信图片_20171102214502.jpg

南通0

该用户从未签到

 楼主| 发表于 2018-1-17 08:01 | 显示全部楼层 来自:江苏
坚决拆除违法建设   绝不姑息
回复 支持 反对

使用道具 举报

该用户从未签到

发表于 2018-1-17 12:41 | 显示全部楼层 来自:江苏
大家监督港闸区法院如何执法
回复 支持 反对

使用道具 举报

该用户从未签到

发表于 2018-1-18 13:07 | 显示全部楼层 来自:江苏
拆除违法建设看南通十建
回复 支持 反对

使用道具 举报

该用户从未签到

发表于 2018-1-18 17:51 | 显示全部楼层 来自:江苏
违法建设拆的是老百姓违章,    有钱有势 官员执法变成不违章
回复 支持 反对

使用道具 举报

该用户从未签到

 楼主| 发表于 2018-1-23 22:54 | 显示全部楼层 来自:江苏
微信图片_20170608201258.jpg
回复 支持 反对

使用道具 举报

该用户从未签到

发表于 2018-1-24 22:08 | 显示全部楼层 来自:江苏
拆除违章看南通十建
回复 支持 反对

使用道具 举报

匿名
发表于 2018-1-29 11:23 | 显示全部楼层 来自:江苏
提示: 作者被禁止或删除 内容自动屏蔽
回复 支持 反对

使用道具 举报

您需要登录后才可以回帖 登录 | 注册

本版积分规则

手机版|无图版|站务联系 | 商务合作 | 平台公约

信息产业部备案:苏ICP备05014191号-1 经营性ICP许可证:苏B2-20110445 苏公网安备 32060202000307号 © 2001-2019 0513.org All Right Reserved.

投诉争议 技术支持:第一互联 GMT+8, 2025-12-20 15:57 , Processed in 0.159573 second(s), 14 queries , MemCache On. 站点统计

快速回复 返回顶部 返回列表