濠滨论坛

点击扫描二维码

查看: 3017|回复: 0

官网将台湾列为“国家”,美敦力中国发布致歉声明

[复制链接]

该用户从未签到

发表于 2018-1-12 18:11 | 显示全部楼层 |阅读模式 来自:萨克森州 Hetzner数据中心

官网将台湾列为“国家”,美敦力中国发布致歉声明

官网将台湾列为“国家”,美敦力中国发布致歉声明
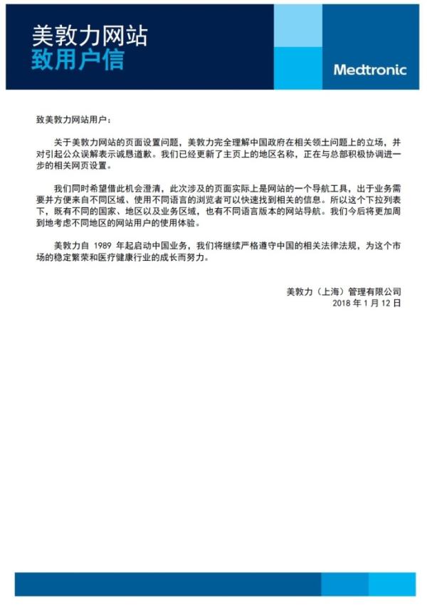
据@美敦力中国 1月12日消息,美敦力中国发表致歉声明称已经更新了主页上的地区名称,正在与其总部积极协调进一步的相关网页设置。                                                                                                                                                                                                                                                        上海网信办责令ZARA、美敦力整改:更正涉台错误信息南通0
您需要登录后才可以回帖 登录 | 注册

本版积分规则

手机版|无图版|站务联系 | 商务合作 | 平台公约

信息产业部备案:苏ICP备05014191号-1 经营性ICP许可证:苏B2-20110445 苏公网安备 32060202000307号 © 2001-2019 0513.org All Right Reserved.

投诉争议 技术支持:第一互联 GMT+8, 2025-12-21 08:30 , Processed in 0.116000 second(s), 12 queries , MemCache On. 站点统计

快速回复 返回顶部 返回列表