濠滨论坛

点击扫描二维码

查看: 1972|回复: 0

会计师事务所不过山海关?新三板公司董秘致歉,称理解错了

[复制链接]

该用户从未签到

发表于 2018-1-11 21:15 | 显示全部楼层 |阅读模式 来自:北京
“会计师事务所不过山海关 ”的乌龙终于被澄清。
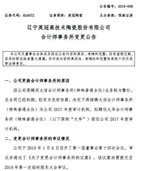
2018年1月8日晚间,新三板公司辽宁英冠高技术陶瓷股份有限公司 (下称英冠陶瓷,834972 )发布公告称:“因公司原聘用大信会计师事务所(特殊普通合伙)在东北地区不再接收审计业务,公司将不再聘用大信会计师事务所(特殊普通合伙)。 ”

会计师事务所不过山海关?新三板公司董秘致歉,称理解错了

会计师事务所不过山海关?新三板公司董秘致歉,称理解错了
1月8日英冠陶瓷发布的公告
一时间,“会计师事务所不过山海关 ”的消息在市场流传。
1月10日上午,英冠陶瓷更正了公告内容,更换会计师事务所原因变更为:“因公司原聘用大信会计师事务所(特殊普通合伙)业务较为繁忙,且双方合同到期,遂决定改聘大华事务所担任年报审计机构。 ”

会计师事务所不过山海关?新三板公司董秘致歉,称理解错了

会计师事务所不过山海关?新三板公司董秘致歉,称理解错了
1月11日英冠陶瓷发布的更正后的公告
英冠陶瓷董秘李光对澎湃新闻记者表示:“自己理解错了,才会在公告中称大信(会计师事务所)在东北地区不再接收审计业务,大信想主要抓IPO,但是我听成他们不做新三板审计了。 ”
李光进一步表示:“公司自从上了新三板,这两年也在抓内控,但还是出现这样的差错,对给会计师事务所和投资者造成的困扰十分抱歉 ,公司董事长和财务部门目前在和大信沟通,希望尽量降低给大信所造成的伤害。大信那边也会发布相关公告,他们对东北的企业还是挺有信心的。 ”
1月11日,大信会计师事务所在官方微信公众号也发表声明,“将一如既往地扎根东北地区,为振兴东北经济作出新的、更大的贡献。”
对于不再为英冠陶瓷提供审计服务的原因,大信会计师事务所也同样表示,是因为公司业务繁忙,且合同到期,不再为英冠陶瓷提供审计服务。

会计师事务所不过山海关?新三板公司董秘致歉,称理解错了

会计师事务所不过山海关?新三板公司董秘致歉,称理解错了
1月11日大信会计师事务所的声明
英冠陶瓷是一家主营特种陶瓷产品生产研发和销售的企业,于2015年12月在新三板挂牌。
澎湃新闻记者关注到,英冠陶瓷在2013年到2016年连续4年处于亏损状态,在2017年上半年扭亏为盈,半年报显示公司营业收入为549.3万元,同比增长52.19%;净利润为88.8万元,同比增长为1238.1%。
英冠陶瓷之前也曾出现信披不规范的情况,英冠陶瓷的2016年年报披露时间比全国股转公司要求的截止日期晚半个月的。
另外,2016年4月,英冠陶瓷的主办券商恒泰证券还发布过英冠陶瓷关联方资金占用的提示公告,恒泰证券发现英冠陶瓷的参股股东、董事李文伟经营的一家个体工商户占用公司近50万资金长达一年,而公司始终未履行审议程序,也未及时向主办券商报告,未履行信息披露义务。
同时,恒泰证券对英冠陶瓷做出提醒,公司控股股东、实际控制人以及董事、监事、高级管理人员要深入学习并严格执行相关法律法规及其他规则制度,提高规范运作水平。南通0
您需要登录后才可以回帖 登录 | 注册

本版积分规则

手机版|无图版|站务联系 | 商务合作 | 平台公约

信息产业部备案:苏ICP备05014191号-1 经营性ICP许可证:苏B2-20110445 苏公网安备 32060202000307号 © 2001-2019 0513.org All Right Reserved.

投诉争议 技术支持:第一互联 GMT+8, 2025-12-21 01:54 , Processed in 0.162750 second(s), 17 queries , MemCache On. 站点统计

快速回复 返回顶部 返回列表