濠滨论坛

点击扫描二维码

查看: 27808|回复: 5

到底是用暖气片好,还是地暖好?

[复制链接]

该用户从未签到

发表于 2018-1-11 14:24 | 显示全部楼层 |阅读模式 来自:江苏
有句歌词是这样唱的:
“你在南方的艳阳里大雪纷飞,
我在北方的寒夜里四季如春。”
自从来到北方,
才知道有暖气这个好东西,
和南方潮湿阴冷的冬天相比,
北方有暖气的日子简直太幸福了。
1.jpg
冬天南方室外艳阳高照却裹被子,北方室外大雪纷飞能吃雪糕(>_<)
, @4 N5 J" z1 P6 s+ e
为了提高家庭冬季生活的舒适度,不少南方人也开始装暖气,取暖的方式有很多,最受人们欢迎的取暖方式,其实还是暖气片和地暖。
那么暖气片和地暖有什么区别?到底用暖气片好还是地暖好?今天就给大家做个分析对比,看看自己的家到底适合地暖还是暖气片。
3.jpg
% U" h5 t5 t; S  k, a
暖气片与地暖的简单对比

9 f3 C. H/ d9 y
外观上:
暖气片:暖气片是挂在墙上的,大概会有15cm的宽度。
地暖:埋在地板下,大概会有5-6cm左右的厚度。
6 O- R, r4 H3 B& O' u3 ?7 n5 |
散热方式上:
暖气片:暖气片是通过对流散热加热室内空气为主,它升温快,你可以想关就关。
地暖:地暖是以整个地面作为散热面,是辐射散热为主,它升温非常慢,一般开了就不建议关,要不然热起来太慢。
4.jpg

$ R  k, N$ D, _  f% J$ O( O
安装上:
暖气片:暖气片安装时间比较灵活,不管是新房还是老房都可以安装。
地暖:地暖安装较复杂,一般是在装修的时候一起安装,如果装修好了,不建议装地暖。
* j, m% E3 \( {) m2 [
费用上:
一般情况,地暖的造价会比较贵,差别多大主要取决于你用的地暖的管子和暖气片的牌子。
5.jpg

) g/ Y/ C7 A) d3 L. }% i
清洁打理上:
暖气片:因为长期暴露在外,在日常生活中,所以暖气片需要打扫保护。
地暖:地暖铺在地面下不裸露,打扫卫生的时候不需要顾及。

8 f1 M' M9 G0 n2 J0 E4 E7 ?
后期维护上:
暖气片:因为裸露在外,维护维修都比较简单。
地暖:如果水管或者其他零件坏了,要修就得掀砖刨地,所以装地暖质量一定要严格把控。
6.jpg
! _. b# Q; R6 O7 g$ E4 C
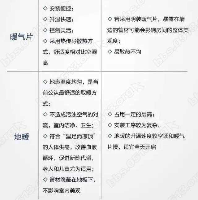
如果还不清楚暖气片和地暖的优缺点,可以看看下面的图片介绍:
7.jpg
小结:看完上面一段的介绍,我想大家基本对暖气片和地暖有了个整体的认识,如果你是朝九晚五的上班族,需要快速升温,尤其是南方地区,如果不能集中供暖,安装暖气片是个不错的选择;若是你家常有人待着,也可以考虑地暖。(土豪随意)

6 V* f# m7 V0 q
还有一点就是看自己的楼层高度,如果层高本来就低,安装地暖会有压迫感。很多时候我们要按照自己的需求来选择,而不能看别人用什么自己就要选什么,日子还是要自己过,适合自己的家才是最好的!
8.jpg

; [/ E* r- |" n南通0
匿名
发表于 2018-1-11 17:33 | 显示全部楼层 来自:江苏
提示: 作者被禁止或删除 内容自动屏蔽
回复 支持 反对

使用道具 举报

匿名
发表于 2018-1-21 17:44 | 显示全部楼层 来自:江苏
提示: 作者被禁止或删除 内容自动屏蔽
回复 支持 反对

使用道具 举报

匿名
发表于 2018-1-22 16:31 | 显示全部楼层 来自:江苏
提示: 作者被禁止或删除 内容自动屏蔽
回复 支持 反对

使用道具 举报

该用户从未签到

发表于 2018-1-27 04:49 来自手机WAP | 显示全部楼层 来自:江苏
可乐吧 发表于 2018-1-22 16:313 G( f  ?" W) S9 M- v
我也 在考虑这个,想做地暖,预算太高,做暖气片占地方又不甘心,愁

* E$ W2 O6 R- q1 \/ y+ y& p" t% J( U' x买电暖气片,插上电就能用,过了冬天就可以收起来!
回复 支持 反对

使用道具 举报

该用户从未签到

发表于 2018-1-27 04:50 来自手机WAP | 显示全部楼层 来自:江苏
可乐吧 发表于 2018-1-22 16:31" \8 W/ j9 Q/ d1 K1 ~& G0 b: ^
我也 在考虑这个,想做地暖,预算太高,做暖气片占地方又不甘心,愁
1 E+ u& i: d* E! j/ W* x
买电暖气片,插上电就能用,过了冬天就可以收起来!省心又省钱!
回复 支持 反对

使用道具 举报

您需要登录后才可以回帖 登录 | 注册

本版积分规则

手机版|无图版|站务联系 | 商务合作 | 平台公约

信息产业部备案:苏ICP备05014191号-1 经营性ICP许可证:苏B2-20110445 苏公网安备 32060202000307号 © 2001-2019 0513.org All Right Reserved.

投诉争议 技术支持:第一互联 GMT+8, 2025-12-25 02:33 , Processed in 0.182169 second(s), 13 queries , MemCache On. 站点统计

快速回复 返回顶部 返回列表