濠滨论坛

点击扫描二维码

查看: 2449|回复: 0

北京证监局能否喊回贾跃亭:可视为监管努力,尚无强制手段

[复制链接]

该用户从未签到

发表于 2017-12-27 09:49 | 显示全部楼层 |阅读模式 来自:北京
距离中国证监会北京证监局责令贾跃亭回国的期限仅剩5天,但一纸通告或许很难在12月31日前唤回远在美国的贾跃亭。
12月25日,证监会北京证监局发布通告称,为保护上市公司及投资者合法权益,现责令贾跃亭于2017年12月31日前回国,切实履行公司实际控制人应尽义务,配合解决公司问题,稳妥处置公司风险,切实保护投资者合法权益。
对此,上海创远律师事务所高级合伙人许峰向澎湃新闻(www.thepaper.cn)表示,上述通告仅为一项监管措施,如果贾跃亭未能按期回国,监管部门也没有强制手段令其归国,并没有很好的应对方法。
许峰称,上述通告主要还是非行政处罚性的监管措施,可以视为一种监管努力。
其实,这已经不是北京证监局第一次喊话贾跃亭了。
9月13日,北京证监局向贾跃亭下发了《关于对贾跃亭的监管关注函》,明确要求贾跃亭在见文后立即回国,稳妥处置公司面临的各种风险。此后还通过上市公司多次向贾跃亭转达了回国履责的要求,但至今未见贾跃亭采取相关行动。
为此,北京证监局升级相关监管措施,责令贾跃亭限时回国履责。

北京证监局能否喊回贾跃亭:可视为监管努力,尚无强制手段

北京证监局能否喊回贾跃亭:可视为监管努力,尚无强制手段
北京证监局12月25日通告内容
上海明伦律师事务所律师王智斌向澎湃新闻表示,如果贾跃亭逾期未能回国,那么可能面临监管措施的进一步升级,包括市场禁入等后续处罚手段。
王智斌认为,监管层有权作出具体的行政行为,要求上市公司高管或者实际控制人回国履行相应的职责。但具体行政行为未必能对在境外的中国公民产生约束力,“也就是说,如果是公民在境外拒不履行的话,那是没办法直接进行强制执行的。”
而且,贾跃亭目前在国内的股权、实物、现金等资产,普遍已经被法院冻结,监管部门可操作的空间也已不大。
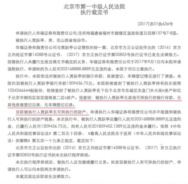
12月25日,北京法院审判信息网一份执行裁定书显示,目前贾跃亭名下已经无房、无车、无银行存款可执行。

北京证监局能否喊回贾跃亭:可视为监管努力,尚无强制手段

北京证监局能否喊回贾跃亭:可视为监管努力,尚无强制手段
北京市一中院执行裁定书
从裁定书的内容看,华福证券于2017年9月1日申请强制执行,2.03亿元及违约金。执行中,法院依法对被执行人贾跃亭的银行存款、房屋登记、车辆登记情况进行了调查。扣划被执行人贾跃亭银行存款130.94万元。轮候查封了被执行人贾跃亭持有的乐视网10.24亿股股份、名下位于北京市东城区东直门外大街X房产和位于北京市朝阳区双花园南里二区x房产。
不过,执行判定书称,现查明:被执行人贾跃亭无其他可供执行的银行存款、无其他房屋登记记录、无车辆登记记录。目前被执行人贾跃亭无可供执行的财产。申请执行人华福证券目前也不能提供出贾跃亭可供执行的财产线索。
乐视系资金链危机持续发酵后,2017年7月,贾跃亭奔赴美国,号称要专注于造车业务,此后还辞任了乐视网(300104)董事长等职。
贾跃亭的个人信誉也跌至谷底。11月,贾跃亭被北京第一中级人民法院限制消费,12月11月又被曝因欠平安证券4.8亿元未还,被法院列入失信被执行人名单(俗称老赖)。
被列入老赖名单意味着,贾跃亭在国内诸多高消费行为将受限,而且会被限制出境,所以外界普遍认为,在处理这波债务危机前,贾跃亭不太可能回到内地。南通0
您需要登录后才可以回帖 登录 | 注册

本版积分规则

手机版|无图版|站务联系 | 商务合作 | 平台公约

信息产业部备案:苏ICP备05014191号-1 经营性ICP许可证:苏B2-20110445 苏公网安备 32060202000307号 © 2001-2019 0513.org All Right Reserved.

投诉争议 技术支持:第一互联 GMT+8, 2025-12-21 19:50 , Processed in 0.129018 second(s), 17 queries , MemCache On. 站点统计

快速回复 返回顶部 返回列表