濠滨论坛

点击扫描二维码

查看: 2252|回复: 0

长江证券:邓晖辞去总裁职务,将尽快完成新任总裁的聘任工作

[复制链接]

该用户从未签到

发表于 2017-12-26 17:57 | 显示全部楼层 |阅读模式 来自:北京
12月26日下午,长江证券(000783)总裁辞职一事终于随公告披露而尘埃落定。

长江证券:邓晖辞去总裁职务,将尽快完成新任总裁的聘任工作

长江证券:邓晖辞去总裁职务,将尽快完成新任总裁的聘任工作
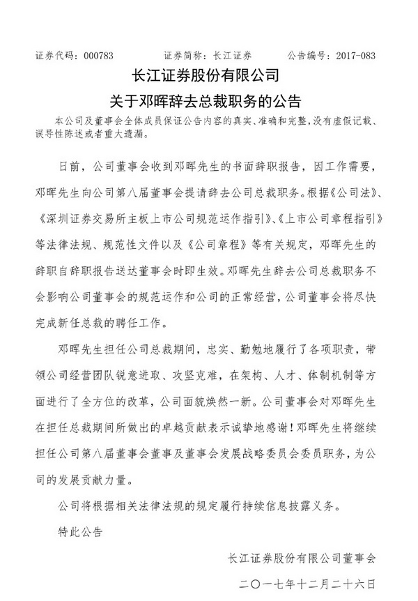
公告显示:“日前,公司董事会收到邓晖先生的书面辞职报告,因工作需要,邓晖先生向公司第八届董事会提请辞去公司总裁职务。根据《公司法》、 《深圳证券交易所主板上市公司规范运作指引》、《上市公司章程指引》 等法律法规、规范性文件以及《公司章程》等有关规定,邓晖先生的辞职自辞职报告送达董事会时即生效。邓晖先生辞去公司总裁职务不会影响公司董事会的规范运作和公司的正常经营,公司董事会将尽快完成新任总裁的聘任工作。 ”
卸任总裁一职后,邓晖将继续担任公司第八届董事会董事及董事会发展战略委员会委员职务,但也有业内人士称,这样的职位只能算是一个虚职。
而新任总裁的名单仍未公布。

长江证券:邓晖辞去总裁职务,将尽快完成新任总裁的聘任工作

长江证券:邓晖辞去总裁职务,将尽快完成新任总裁的聘任工作
邓晖
根据资料,邓晖出生于1966年,硕士学历,自2015年4月22日起任职长江证券股份有限公司董事、总裁、党委副书记。
邓晖出身于湖北省邮政储汇局,曾任湖北证券公司深圳营业部副总经理、武汉汉口营业部总经理、公司总裁助理兼上海总部总经理、公司副总裁兼经纪事业部总经理,长江证券有限责任公司董事兼副总裁,湘财证券有限公司副总裁,德邦证券有限责任公司副总裁、总裁兼德邦期货有限公司董事长,齐鲁证券有限公司党委委员、副总裁、总裁。
长江证券的总部位于湖北省武汉市,2007年登陆深圳证券交易所,为国内第六家上市券商。
公司2017年度三季报资料显示,第一大股东为新理益集团有限公司,持股比例为12.72%,也是长江证券大股东中唯一一家持股比例超过10%的股东方。
而新理益集团,是国内知名富豪刘益谦旗下的公司。
根据公开资料整理,刘益谦的投资足迹遍布金融和艺术品领域。除了长江证券,刘益谦还担任了天茂集团(000627.SZ)、国华人寿的董事长。
通过受让长江证券原第一大股东青岛海尔持有的6.98亿股股权,刘益谦通过新理益集团掌握了长江证券的大股东之位。
有消息称,邓晖被罢免,是因为刘益谦对其不满。但此消息未得到公司方面的证实。
长江证券对邓晖的履职给予了高度评价:“邓晖先生担任公司总裁期间,忠实、勤勉地履行了各项职责,带领公司经营团队锐意进取、攻坚克难,在架构、人才、体制机制等方面进行了全方位的改革,公司面貌焕然一新。公司董事会对邓晖先生在担任总裁期间所做出的卓越贡献表示诚挚地感谢!”南通0
您需要登录后才可以回帖 登录 | 注册

本版积分规则

手机版|无图版|站务联系 | 商务合作 | 平台公约

信息产业部备案:苏ICP备05014191号-1 经营性ICP许可证:苏B2-20110445 苏公网安备 32060202000307号 © 2001-2019 0513.org All Right Reserved.

投诉争议 技术支持:第一互联 GMT+8, 2025-12-22 01:27 , Processed in 0.156431 second(s), 12 queries , MemCache On. 站点统计

快速回复 返回顶部 返回列表