濠滨论坛

点击扫描二维码

查看: 2949|回复: 0

国务院:允许外资银行在北京申请开业时可同时申请人民币业务

[复制链接]

该用户从未签到

发表于 2017-12-22 16:27 | 显示全部楼层 |阅读模式 来自:北京
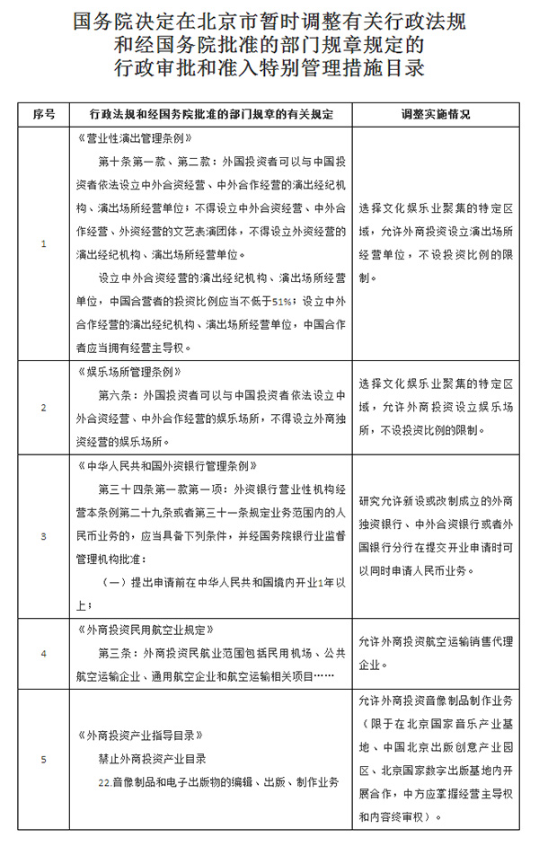
12月22日,国务院发布《国务院关于在北京市暂时调整有关行政审批和准入特别管理措施的决定》(国发[2017]55号)(下称《决定》)。《决定》称,即日起至2018年5月5日,在北京市暂时调整5项行政法规、经国务院批准的部门规章规定的行政审批和准入特别管理措施。
其中,在《中华人民共和国外资银行管理条例》调整方面,调整前,外资银行营业性机构经营人民币业务需要在中国国境内开业1年以上才可以申请;调整后,北京市将研究允许新设或改制成立的外商独资银行、中外合资银行或者外国银行分行在提交开业申请时可以同时申请人民币业务。以上人民币业务范围包括:1.吸收公众存款;2.发放短期、中期和长期贷款;3.办理票据承兑与贴现;4.买卖政府债券、金融债券,买卖股票以外的其他外币有价证券;5.提供信用证服务及担保;6.办理国内外结算;7.买卖、代理买卖外汇;8.代理保险;9.从事同业拆借;10.从事银行卡业务;11.提供保管箱服务;12.提供资信调查和咨询服务;13.经国务院银行业监督管理机构批准的其他业务。
在此前12月13日,银监会在公布其继续推动银行业对外开放的政策方向时,也提到扩大外资银行业务经营空间,取消外资银行人民币业务等待期,支持外国银行分行从事政府债券相关业务、放宽外国银行分行从事人民币零售存款要求,支持外资银行参与金融市场业务。

国务院:允许外资银行在北京申请开业时可同时申请人民币业务

国务院:允许外资银行在北京申请开业时可同时申请人民币业务
南通0
您需要登录后才可以回帖 登录 | 注册

本版积分规则

手机版|无图版|站务联系 | 商务合作 | 平台公约

信息产业部备案:苏ICP备05014191号-1 经营性ICP许可证:苏B2-20110445 苏公网安备 32060202000307号 © 2001-2019 0513.org All Right Reserved.

投诉争议 技术支持:第一互联 GMT+8, 2025-12-21 23:28 , Processed in 0.157473 second(s), 17 queries , MemCache On. 站点统计

快速回复 返回顶部 返回列表