濠滨论坛

点击扫描二维码

查看: 2302|回复: 0

任正非为荣耀手机签发超级提成方案:新员工也能拿百万级奖金

[复制链接]

该用户从未签到

发表于 2017-12-18 20:11 | 显示全部楼层 |阅读模式 来自:北京
华为旗下低价手机品牌荣耀,最近出台了一份广受关注的奖金方案。
12月18日,华为内部的心声社区有荣耀员工发帖,称荣耀四季度就要发年终奖,以后每个季度都有奖金,奖金不分职级,不看资历,只看贡献,13级都有可能拿到23级奖金。
荣耀是华为旗下面向年轻人市场的手机品牌,目前主要走线上销售为主,也在一些重点城市布局线下市场。
在华为,一般新入职的本科生就可定为13级,而23级相当于一二级公司总裁级别,其奖金可能达到百万级甚至更高。
华为内部人士对澎湃新闻记者解释,主要是因为荣耀2017年发展得太好,整个业绩远超所有人预期,实现了在中国互联网手机第一品牌的这样一个目标,“老板(任正非)给荣耀划了一个新的目标就是进军全球,在全球市场挑战,希望三年内能做到前五,为了更大的目标,所以给予一些配套的特区才有的政策。”
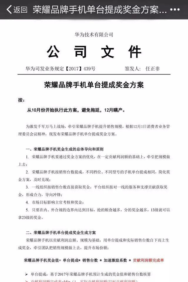
澎湃新闻记者获悉一份任正非亲自签发的名为《荣耀品牌手机单台提成奖金方案》内部文件,文件主要内容讲荣耀员工的奖金发放安排。
文件称:荣耀奖金生成的总体导向和原则是通过方案的优化,在一定贡献利润额的基础上,牵引把规模做上去;荣耀品牌手机按销售台数提成,不同档位,不同型号的手机单台提成相同;一线组织按照销售台数直接获取奖金;只要在内、外合规的边界内达到目标,抢的粮食越多,分的奖金越多,13级都有可能拿到23级奖金。

任正非为荣耀手机签发超级提成方案:新员工也能拿百万级奖金

任正非为荣耀手机签发超级提成方案:新员工也能拿百万级奖金

任正非为荣耀手机签发超级提成方案:新员工也能拿百万级奖金

任正非为荣耀手机签发超级提成方案:新员工也能拿百万级奖金
具体到奖金方案上,《荣耀品牌手机单台提成奖金方案》文件显示,荣耀品牌手机奖金值=单台提成×销售台数×加速激励系数×贡献利润额完成率。
在发放时间上,据说发放依据很简单,只要公司收到销售货款,就马上发奖金。
据悉,12月17日,荣耀召开了一个内部员工会议,对荣耀全年业绩和奖金分配方案进行了说明。会议上通报:在今年618、双11等多个销售活动中,荣耀手机都取得了大幅度增长的好成绩,并得到公司嘉奖。今年荣耀几乎每款手机都是精品,荣耀V9、荣耀8青春版、荣耀9、畅玩7X、荣耀V10等手机都是爆款,得到消费者很高的好评,3款手机在很高评论量的情况下好评率几乎100%。此外,就对荣耀的奖金方案进行了说明和解读。
一位参加完会议的荣耀员工在心声社区上发帖称:
1)  荣耀第四季度就要发年终奖,以后每个季度都有奖金,年终奖变成了季度奖。
2)  真正以奋斗者为本。奖金不分职级,不看资历,只看贡献,导向冲锋,13级都有可能拿到23级奖金。
3)  以用户为中心,荣耀奖金基本上只和服务用户量(销量)有关,当然,有一个利润额要求,与利润率无关,服务用户越多,奖金越多,上不封顶。
4)  听说这个变革,是老板亲自要求的喔。
为了达成更大的目标,华为还鼓励内部人才向荣耀流动。据了解,华为内部政策称,只要是愿意到荣耀的员工,只要荣耀需要,公司将直接调动到荣耀。
据悉,接下来荣耀将更加独立完成全球荣耀品牌运营,海外的荣耀相关营销和销售组织也改由荣耀业务部直接全权负责。南通0
您需要登录后才可以回帖 登录 | 注册

本版积分规则

手机版|无图版|站务联系 | 商务合作 | 平台公约

信息产业部备案:苏ICP备05014191号-1 经营性ICP许可证:苏B2-20110445 苏公网安备 32060202000307号 © 2001-2019 0513.org All Right Reserved.

投诉争议 技术支持:第一互联 GMT+8, 2025-12-22 05:23 , Processed in 0.143133 second(s), 17 queries , MemCache On. 站点统计

快速回复 返回顶部 返回列表