濠滨论坛

点击扫描二维码

查看: 3271|回复: 0

辉山乳业董事长杨凯被法院列为老赖,乘火车、高消费将受限

[复制链接]

该用户从未签到

发表于 2017-12-12 19:18 | 显示全部楼层 |阅读模式 来自:北京
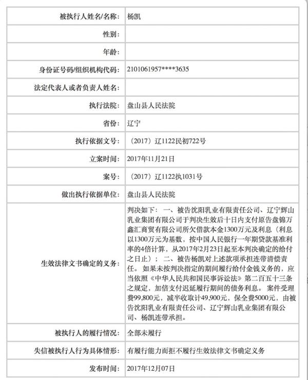
12月12日,澎湃新闻发现,继沈阳市中院公告受理辉山乳业(06863.HK)董事长名下及其相关6家公司重整案件后,辉山乳业董事长杨凯又于近期被辽宁省盘山县人民法院列入“老赖”名单。

辉山乳业董事长杨凯被法院列为老赖,乘火车、高消费将受限

辉山乳业董事长杨凯被法院列为老赖,乘火车、高消费将受限
辉山乳业董事长杨凯 视觉中国 资料图
公开信息显示,辽宁省盘山县人民法院于12月7日公布,杨凯因“有履行能力而拒不履行生效法律文书确定义务”,被列入全国法院失信被执行人名单。
判决信息显示,由杨凯担任法定代表人的被告沈阳乳业有限责任公司、辽宁辉山乳业集团有限公司,应于判决生效后十日内支付原告盘锦万鑫汇商贸有限公司所欠借款本金1300万元及利息,杨凯承担连带清偿责任;同时,承担案件受理费49900元和保全费5000元,由被告沈阳乳业有限责任公司、辽宁辉山乳业集团有限公司、杨凯连带承担。

辉山乳业董事长杨凯被法院列为老赖,乘火车、高消费将受限

辉山乳业董事长杨凯被法院列为老赖,乘火车、高消费将受限
杨凯被辽宁省盘山县人民法院列入“老赖”名单。
失信被执行人即俗称的老赖,被列入失信被执行人将会带来许多不良后果,根据中国执行信息公开网上的信息,失信被执行人将在政府采购、招标投标、行政审批、政府扶持、融资信贷、市场准入、资质认定等方面受到信用惩戒。
2016年,中共中央办公厅、国务院办公厅印发了《关于加快推进失信被执行人信用监督、警示和惩戒机制建设的意见》,加大了对失信被执行人的联合惩戒力度。《意见》指出,失信被执行人,将遭受从事特定行业或项目限制、政府支持或补贴限制、任职资格限制、准入资格限制、荣誉和授信限制、特殊市场交易限制、限制高消费及有关消费等多项限制。
其中,在限制消费方面,失信被执行人及失信被执行人的法定代表人、主要负责人、实际控制人、影响债务履行的直接责任人员将在乘坐火车、飞机、住宿宾馆饭店、高消费旅游、子女就读高收费学校等方面受到限制。
而就在杨凯被列入失信被执行人名单的前一天,12月6日,沈阳市中级人民法院发布公告称,将对辽宁辉山乳业集团(沈阳)有限公司等六家企业的重整案件,采用竞争方式,择优指定一家社会中介机构(联合竞争的视为一家)作为这六家企业的管理人。
案件中所涉6家企业分别为辽宁辉山乳业集团(沈阳)有限公司、辉山乳业(中国)有限公司、沈阳富裕牧业有限公司、沈阳乳业有限责任公司、沈阳隆迪粮食制品有限公司和辽宁牧合家畜牧科技有限公司。
其中,辉山乳业(中国)有限公司及辽宁辉山乳业集团(沈阳)有限公司已于12月4日被沈阳市中级人民法院裁定,正式启动破产重整程序。
早在2016年12月16日,沽空机构浑水发出第一份做空报告,指辉山乳业为一家骗子公司,公司价值为零,称辉山乳业至少从2014年开始发布虚假财务报表、夸大其资产价值,并且负债累累。
只是彼时并未引起过多关注,辉山乳业的股价反而因为辉山乳业董事长杨凯的增持而上涨。
但当浑水祭出第二份做空报告后,2017年3月24日,辉山乳业股价闪崩,盘中一度暴跌90%,一小时内市值蒸发320亿港元,创港股史上最大跌幅。
2017年5月8日,港交所应香港证监会指令停止辉山乳业的股份交易。截至12月12日,深陷债务危机的辉山乳业已经停牌超过7个月。
股价雪崩后,辉山乳业的债务危机一并曝光,涉及金融债权上百亿元,涉及70多家债权人,包括23家银行,十多家融资租赁公司以及部分P2P、私募机构。
经过一系列管理层动荡,辉山乳业的债权重组方案于2017年8月初曝光,其核心内容为,辉山乳业以体系内外资产全部抵债,由债权人组成新公司,但要让渡一部分新公司股权给现管理层。按这一方案,境内外债权人的清偿率为14%-20%。但该方案曾一度遭遇部分债权人的反对。
2017年11月1日,辉山乳业披露,一半以上中国境内的辉山乳业债权人和杨凯、其他公司的债权人签署《一致行动人协议》,并原则上支持债务重组建议。
11月16日,辉山乳业对外发布公告称,截至2017年3月31日的综合净负债可能达105亿元人民币,鉴于此,公司进入临时清盘,将尽可能考虑所有可供选择的方案,以保全集团资产。
作为沈阳老牌乳企的辉山乳业,于2013年在香港上市,在2017年3月24日之前,市值约为400亿港元。南通0
您需要登录后才可以回帖 登录 | 注册

本版积分规则

手机版|无图版|站务联系 | 商务合作 | 平台公约

信息产业部备案:苏ICP备05014191号-1 经营性ICP许可证:苏B2-20110445 苏公网安备 32060202000307号 © 2001-2019 0513.org All Right Reserved.

投诉争议 技术支持:第一互联 GMT+8, 2025-12-22 07:53 , Processed in 0.164571 second(s), 17 queries , MemCache On. 站点统计

快速回复 返回顶部 返回列表