濠滨论坛

点击扫描二维码

查看: 3765|回复: 1

小贷公司整治方案下发:要求重新审查网络小额贷款经营资质

[复制链接]

该用户从未签到

发表于 2017-12-12 07:27 | 显示全部楼层 |阅读模式 来自:北京
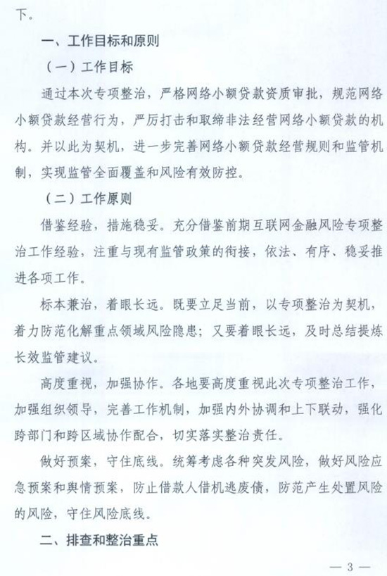
12月12日,澎湃新闻获悉,P2P网络借贷风险专项整治工作领导小组办公室已于12月8日印发《小额贷款公司网络小额贷款业务风险专项整治实施方案》(下文简称《整治方案》),决定严格网络小额贷款资质审批,规范网络小额贷款经营行为,严厉打击和取缔非法经营网络小额贷款的机构,并要求2018年1月底前完成摸底排查。
高利率“现金贷”滋生的背景下,《整治方案》是近日监管层针对互联网小贷的第三剂“猛药”。
11月21日,国务院互联网金融风险专项整治工作领导小组办公室下发通知,要求各级小额贷款公司监管部门一律不得新批设网络小额贷款公司,禁止新增批小额贷款公司跨省开展小额贷款业务。而在12月1日,又下发了《关于规范整顿“现金贷”业务的通知》,通知规定,暂停发放无特定场景依托、无指定用途的网络小额贷款,逐步压缩存量业务,限期完成整改。
市、区、县级批设小贷公司面临考验
《整治方案》首次对网络小额贷款明确定义——网络小额贷款是指互联网企业通过其控制的小额贷款公司,利用互联网向客户提供的小额贷款,具有通过互联网平台上获取借款人,运用互联网平台积累的客户经营、网络消费等特定场景信息等评定信用风险,在线上完成贷款全业务流程等特点。主要形式包含全国范围内纯线上经营网络小额贷款业务的小贷公司,跨区域线上、线下结合开展网络小额贷款的小贷公司。
《整治方案》提出,主要排查小贷公司利用互联网开展小额贷款业务的合法合规性,打击无网络小额贷款经营资质甚至无放贷资质却经营网络小额贷款的机构。
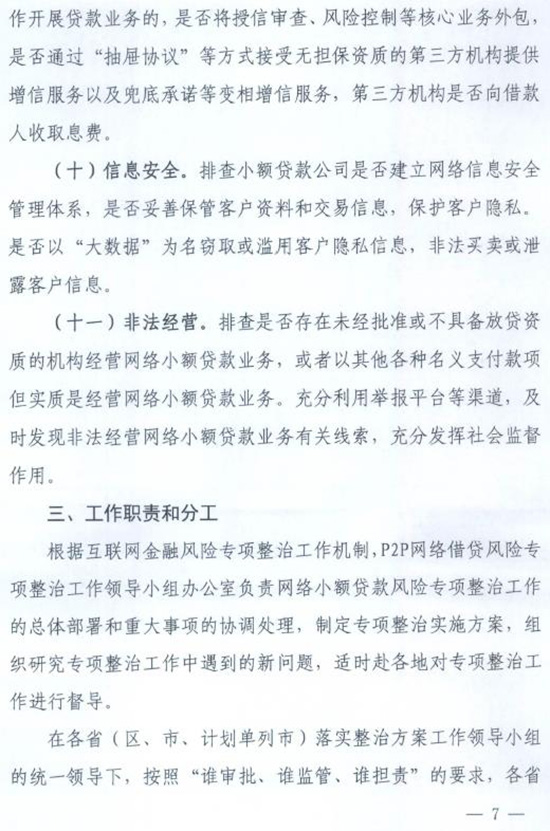
本轮排查整治共有11个重点,其中第一条就提到严格管理审批权限:“小额贷款公司的批设部门应符合国务院有关文件规定。对于不符合相关规定的已批设机构,要重新核查业务资质。已由计划单列市批设的相关机构,由省级政府小额贷款公司监管部门和计划单列市小额贷款公司监管部门协商核查业务资质。”
原本小额贷款公司的审批权是在省一级的。根据2008年出炉的《关于小额贷款公司试点的指导意见》(银监发〔2008〕23号),申请设立小额贷款公司,应向省级政府主管部门提出正式申请,经批准后,到当地工商行政管理部门申请办理注册登记手续并领取营业执照。但在实际操作中权力下放,部分市级、县级、区级金融主管单位也开始把关小贷公司申请。
从《整治方案》可以看到,市级单位批设的小贷公司要重新审核业务资质,但没有提及计划单列市以下的单位批设的网络小额贷款公司何去何从。
中国银行法学研究会理事肖飒表示,“区、县级批设的网络小贷公司恐怕法律地位难保,请类似企业积极寻找新出路吧。”
此外,《整改方案》要求重新审查网络小额贷款经营资质,主要审查发起股东资质、借款人来源、互联网场景、内生数据基础和数字化风控技术等方面的经营资质要求是否严格合理,核查获批经营资质的机构是否符合相关条件。
严查资金来源
除了股东资质、借款人来源、互联网场景、风控技术、数据基础之外,《整治方案》对小贷公司资金来源念了“紧箍咒”。
《整治方案》要求排查小额贷款公司是否主要以自有资金从事放贷业务;是否进行非法集资、吸收或变相吸收公众存款;是否通过网络借贷信息中介机构融入资金;排查通过股东借款方式融入的资金是否为股东自有资金。对于股东资金,还要排查股东是否以委托资金、债务资金等非自有资金出资入股。
值得注意的是,在一周前发布的《关于规范整顿“现金贷”业务的通知》中,已经规定,小额贷款公司禁止通过网络借贷信息中介机构融入资金。
在蚂蚁金服、京东、百度等巨头经常使用的ABS(资产支持证券)融资方面,《整治方案》要求,通过信贷资产转让、资产证券化等方式融资的,排查是否符合有关规定,审批(备案)手续是否齐备,是否通过互联网、地方各类交易场所或线下协商方式销售、转让及变相转让本公司的信贷资产,穿透式核查最终投资者是否是合格投资者,其用于交易的基础资产是否是合法合规的信贷资产,不得直接或变相以“现金贷”“校园贷”“首付贷”等为基础资产发售(类)证券化产品或其他产品。《整治方案》还表示,以信贷资产转让、资产证券化等名义融入资金的比例按照《现金贷通知》141号文执行,也就是说保持原有各地方的杠杆率不变,不能扩大。
严禁暴力催收
近年来,被“发裸照”、“呼死你”、“泼油漆”、“围追堵截”各种暴力催收手段逼迫的借款人不计其数,其中甚至有人选择自杀来躲避债务。为保护借款人利益,《整治方案》先是要求小贷公司必须使用“综合实际利率”防止诱导借款,然后要求做好风控,最后要求禁止暴力催收。
《整治方案》要求,将以利率和各种费用形式对借款人收取的所有借款成本与贷款本金的比例计算为综合实际利率,并折算为年化形式,这个利率要符合最高法的相关规定,也就是至多年化利率36%。这次排查的重点包括,是否存在从贷款本金中先行扣除利息、手续费、管理费、保证金或设定高额逾期利息、带纳金、罚息等行为
对于风控,《整治方案》要求,排查是否建立较为完善的网络小额贷款风险控制体系,即全面考虑信用记录缺失、多头借款、欺诈等因素对贷款质量可能造成的影响,从借款人身份识别到贷款本息收回的全流程风控体系。是否充分评估和持续关注借款人的信用状况、偿付能力、贷款用途等,审慎确定综合实际利率、贷款额度、贷款期限、贷款用途限定、还款方式等。并排查是否诱导借款人超过自身可负担能力过度举债,陷入债务陷阱。
对于催收环节,《整治方案》表示,将排查是否自行或委托第三方通过暴力、恐吓、侮辱、诽谤和骚扰等方式催收贷款
限期5个月完成整治
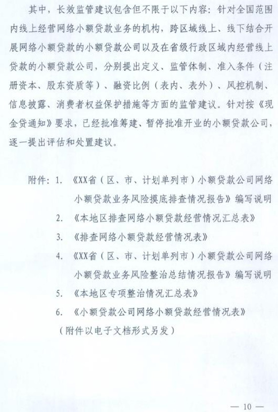
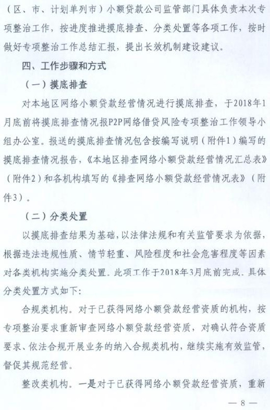
《整治方案》中的工作步骤和方式与2016年的互联网金融专项整治类似,“三步走”。《整治方案》要求,各省对本地区网络小额贷款经营情况进行摸底排查,于2018年1 月底前将摸底排查情况上报;以摸底排查结果为基础,2018年3月底前完成对各类机构实施分类处置;2018 年4月底前,形成本地区的整治总结情况(含长效监管建议)报送P2P网络借贷风险专项整治工作领导小组办公室。
其中,分类处置也分为三类,合规类机构、整改类机构和取缔类机构。
对于合规类机构,已获得网络小额贷款经营资质的机构,按专项整治要求重新审查网络小额贷款经营资质,对确认符合资质要求、依法合规开展业务的纳入合规类机构继续实施有效监管,督促其规范经营。
对于整改类机构,一是对于已获得网络小额贷款经营资质,重新审查后发现不符合经营资质要求的,撤销网络小额贷款经营资质,严禁此类机构在其批设部门所辖行政区域外开展贷款业务,由机构提出整改计划,监管部门监督执行。二是对于已获得网络小额贷款经营资质,重新审查后确认符合资质要求,但在股权管理、 融入资金、综合实际利率、贷款管理、贷款催收、贷款范围、业务合作、信息安全等方面不符合专项整治要求和有关规定的,责令限期整改。整改后验收合格的,继续实施有效监管,督促其规范经营,发生违法违规行为的视情节轻重采取相应监管措施。整改后验收不合格的,撤销网络小额贷款经营资质,并且依法予以处置,违法违规情节严重的坚决取缔,涉嫌非法集资的按照处置非法集资工作机制予以查处。
至于取缔类机构,对于未经批准或不具备放贷资质却经营网络小额贷款业务的机构,依法予以严厉打击和取缔,责令其停止开办网络小额贷款业务,涉嫌犯罪的,移送相关司法机关。
下为《整治方案》原文:

小贷公司整治方案下发:要求重新审查网络小额贷款经营资质

小贷公司整治方案下发:要求重新审查网络小额贷款经营资质

小贷公司整治方案下发:要求重新审查网络小额贷款经营资质

小贷公司整治方案下发:要求重新审查网络小额贷款经营资质

小贷公司整治方案下发:要求重新审查网络小额贷款经营资质

小贷公司整治方案下发:要求重新审查网络小额贷款经营资质

小贷公司整治方案下发:要求重新审查网络小额贷款经营资质

小贷公司整治方案下发:要求重新审查网络小额贷款经营资质

小贷公司整治方案下发:要求重新审查网络小额贷款经营资质

小贷公司整治方案下发:要求重新审查网络小额贷款经营资质

小贷公司整治方案下发:要求重新审查网络小额贷款经营资质

小贷公司整治方案下发:要求重新审查网络小额贷款经营资质

小贷公司整治方案下发:要求重新审查网络小额贷款经营资质

小贷公司整治方案下发:要求重新审查网络小额贷款经营资质

小贷公司整治方案下发:要求重新审查网络小额贷款经营资质

小贷公司整治方案下发:要求重新审查网络小额贷款经营资质

小贷公司整治方案下发:要求重新审查网络小额贷款经营资质

小贷公司整治方案下发:要求重新审查网络小额贷款经营资质

小贷公司整治方案下发:要求重新审查网络小额贷款经营资质

小贷公司整治方案下发:要求重新审查网络小额贷款经营资质
南通0
匿名
发表于 2017-12-12 11:00 | 显示全部楼层 来自:江苏
提示: 作者被禁止或删除 内容自动屏蔽
回复 支持 反对

使用道具 举报

您需要登录后才可以回帖 登录 | 注册

本版积分规则

手机版|无图版|站务联系 | 商务合作 | 平台公约

信息产业部备案:苏ICP备05014191号-1 经营性ICP许可证:苏B2-20110445 苏公网安备 32060202000307号 © 2001-2019 0513.org All Right Reserved.

投诉争议 技术支持:第一互联 GMT+8, 2025-12-22 05:48 , Processed in 0.247080 second(s), 16 queries , MemCache On. 站点统计

快速回复 返回顶部 返回列表