濠滨论坛

点击扫描二维码

查看: 750|回复: 0

独家|校园联赛又现0比30,胜方:没踢假球,对手主力没上

[复制链接]

该用户从未签到

发表于 2017-3-8 16:26 | 显示全部楼层 |阅读模式 来自:北京

独家|校园联赛又现0比30,胜方:没踢假球,对手主力没上

独家|校园联赛又现0比30,胜方:没踢假球,对手主力没上
近日,在河南省濮阳市第三届“市长杯”青少年校园足球联赛中,惊现一起争议事件。
在最后一轮比赛开打前,油田二高领先了油田一高13个净胜球,最后一轮只要取胜就能锁定冠军。
而最后一轮,油田一高面对实力相近的油田三高(油田三高0-1小负油田二高,油田一高0-0逼平油田二高),却踢出了30-0这样让人大跌眼镜的比分。
事后,澎湃新闻记者联系到了一名参加了本场比赛的油田一高队员。他告诉澎湃新闻记者,当天比赛场上的局面并不是完全没有防守的状态,而是因为三高实力不足。

独家|校园联赛又现0比30,胜方:没踢假球,对手主力没上

独家|校园联赛又现0比30,胜方:没踢假球,对手主力没上
油田二高的学生微博。
在30比0事件发生后,一位油田二高的学生在微博中痛斥校园足球比赛有“假球”之嫌。
这位学生表示,为了备战“市长杯”,油田二高的队员们一天三练,付出了无数的努力和汗水,眼看要夺冠之际,却因为另外两支球队联手作假而痛失冠军。
对于30比0的比分,他充满了质疑:“30:0是怎么个踢法,就是一开球,油田三高的人都不动,油田一高带着球跑过去,推门,进球,难道裁判就看不到这是踢假球吗?”
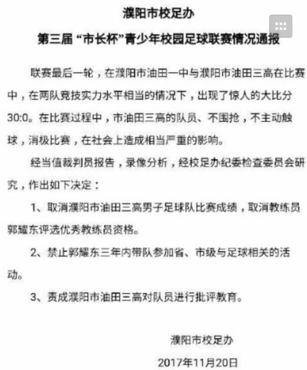
随后,濮阳市校足办也对比赛开出了罚单,在情况通报中,特意提及“比赛过程中,市油田三高的队员不围抢,不主动触球,消极比赛”。

独家|校园联赛又现0比30,胜方:没踢假球,对手主力没上

独家|校园联赛又现0比30,胜方:没踢假球,对手主力没上
不过,在澎湃新闻记者联系此事采访的过程中,一位油田一高的队员却表示,30比0是因为对手实力弱。
“三高主力都在和二高的比赛中受伤了,实力不足。”
这名油田一高的队员说,在对阵一高时候,无论是前锋线上还是后卫线上,都有一些主力球员没有到场,这也对三高的实力造成了极大的损伤。
“我们是全力以赴的,但他们至少有三个主力球员没有参加比赛,这对三高影响很大。”
据澎湃新闻记者了解,这已经是濮阳市第三届“市长杯”比赛,但是和之前的历届比赛一样,各支球队差距很大,往往会出现大比分的情况。

独家|校园联赛又现0比30,胜方:没踢假球,对手主力没上

独家|校园联赛又现0比30,胜方:没踢假球,对手主力没上
本届比赛大比分比比皆是。
澎湃新闻记者查阅发现,在本届比赛中,也出现了20比0、19比0、18比0这样大比分的惨案。
不过,一高的队员告诉澎湃新闻记者,他们并不是专业的运动员,只是普通的学生。
而从最后的积分来看,0比30输掉的三高排名第四,积分15分和市一高相同,只不过净胜球少了24个。
一高的队员在谈及对于假球的质疑时表示,“三高宁愿输30个球也不让二高夺冠,难道三高不情愿拿第三吗?”
澎湃新闻记者也联系到油田二高的一名工作人员,却被告知不方便发表评论,一切信息以官方为准。而濮阳市教育局的工作人员也向澎湃新闻记者表示,具体情况还不清楚,已经派人进行调查。

独家|校园联赛又现0比30,胜方:没踢假球,对手主力没上

独家|校园联赛又现0比30,胜方:没踢假球,对手主力没上
以下是濮阳市校足办也对本场比赛开出的处罚:
1、取消濮阳市油田三高男子足球队比赛成绩,取消教练员郭耀东评选优秀教练员资格;
2、禁止郭耀东三年内带队参加省、市级与足球相关的活动;
3、责成濮阳市油田三高对队员进行批评教育。

(澎湃新闻记者蒲垚磊对本文亦有贡献)南通0
您需要登录后才可以回帖 登录 | 注册

本版积分规则

手机版|无图版|站务联系 | 商务合作 | 平台公约

信息产业部备案:苏ICP备05014191号-1 经营性ICP许可证:苏B2-20110445 苏公网安备 32060202000307号 © 2001-2019 0513.org All Right Reserved.

投诉争议 技术支持:第一互联 GMT+8, 2025-12-23 23:23 , Processed in 0.196080 second(s), 13 queries , MemCache On. 站点统计

快速回复 返回顶部 返回列表